证人证言、被害人陈述非法证据排除规则梳理
2020.03.24
作者: 中银律师事务所 候建林
一、证人证言、被害人陈述的取证程序

二、非法证据排除情形



三、相关案例
案例1:(2013)鄂刑监一再终字第00005号程时亮案
案号:(2013)鄂刑监一再终字第00005号
要点:有证据证明未采取非法手段,不适于非法证据,不予排除
裁判观点:关于上诉人程某甲及其辩护人提出非法言词证据没有排除的意见。经查认为,采用刑讯逼供等非法手段取得的犯罪嫌疑人、被告人供述和采用暴力、威胁等非法手段取得的证人证言、被害人陈述,属于非法言词证据。原审采信的上诉人程某甲侦查阶段的供述、证人潘某甲、曹某甲的证言均有同步录音录像视听资料,证实侦查人员未采用非法手段取证,不属于非法言词证据。故对上诉人及其辩护人的此项意见不予支持。
案例2:周栓利受贿罪一审刑事判决书
案号:(2017)宁0205刑初105号
要点:非法限制人身自由取得证据予以排除
裁判观点:辩护人黄建农、王小军主张自2017年5月25日至6月2日,侦查机关对证人夏某某采取非法限制人身自由、扇嘴巴等暴力方法取证,违反法律规定,按照《最高人民法院最高人民检察院公安部国家安全部司法部<关于办理刑事案件严格排除非法证据若干问题的规定>》第六条,侦查机关于5月30日、6月1日对夏某某所作二份询问笔录系非法取得,应当排除,不得作为定案依据。本院启动非法证据排除程序后,公诉机关于2017年11月1日出具"在调查期间保证了夏某某本人的正常休息、饮食、体检等人身权利"的情况说明。经查,侦查机关于2017年5月30日、6月1日给夏某某送达二份询问通知书,5月30日询问通知书要求夏某某于5月30日9时到达,当日询问笔录记载时间为15:17时-16:29时,6月1日询问笔录记载时间为20:39-22:28时,夏某某自述其自5月25日至6月2日一直被留置在侦查机关。本院认为,依据《中华人民共和国刑事诉讼法》第六条关于一切公民在适用法律上一律平等,不允许有任何特权的基本原则,对证人的询问时间应当参照对犯罪嫌疑人讯问时间的规定。辩护人、证人夏某某均提出侦查机关限制了夏某某的人身自由,在卷证据也证实侦查机关两次询问夏某某,且询问笔录记载时间5月30日15:17时至6月1日22:28时,已达55个小时。为此,侦查机关负有提供关于对夏某某询问时间符合法律规定证据的义务。现侦查机关既未提交记载夏某某实际到达时间和离开时间的证据,在提交的情况说明中亦未对辩护人及夏某某关于限制夏某某人身自由的主张作出合理解释。据此,本院对辩护人关于侦查机关于2017年5月30日、6月1日对夏某某所作询问笔录系非法取得,应当予以排除的辩护意见予以采纳。
案例3:王慧君行贿罪一审刑事判决书
案号:(2014)秦刑初字第18号
要点:前期供述系限制人身自由非法取得依法排除,但后期笔录程序合法,不予排除
裁判观点:在庭审中,证人王某提出,其在侦查机关被七天六夜调查讯问,在2013年5月10日至5月16日之间的供述为非法证据。经法庭征求控辩双方的意见,控辩双方均同意王某在2013年5月10日至5月16日之间的供述为非法证据,不再作为定案的依据。对控方当庭举证的证人王某在侦查机关2013年5月26日及2013年5月27日的证言能否作为非法证据予以排除。作为证人身份出庭的受贿人王某在被告人王某受贿案中提出,其在2013年5月26日、2013年5月27日的供述是在前期供述的基础上做出的,因前期供述系非法证据,故后期供述亦应当排除。合议庭认为对证据收集的合法性有疑问的可以调查。据此法庭当庭启动非法证据排除程序进行调查。经查,侦查机关的讯问程序合法。2013年5月27日的视频显示讯问全过程。故证人王某在侦查机关5月26日及5月27日的供述取证程序合法。
案例4:高建国故意伤人罪一审刑事判决书
案号(2018)吉0781刑初30号
要点:处于明显醉酒状态、不能正常感知状态的证言不得作为证据使用
裁判观点:被害人聂建国、证人王井龙事发时处于明显醉酒状态,不能正常感知,聂建国的陈述、王井龙的证言不得作为证据使用。证据证明,聂建国、王井龙事发前均喝一斤半洮儿河白酒,事发时处于明显醉酒状态,对事发过程已不能正常感知。依据最高人民法院关于适用《中华人民共和国刑事诉讼法》的解释第七十五条“处于明显醉酒、中毒或者麻醉等状态,不能正常感知或者正确表达的证人所提供的证言,不得作为证据使用。”第七十九条“对被害人陈述的审查与认定,参照本节的有关规定。”之规定,聂建国的陈述、王井龙的证言不得作为证据使用。
案例5:方某甲犯非法持有枪支罪刑事判决书
案号:(2014)寿刑初字第00135号
要点:猜测或推断性的证言不得作为证据使用
裁判观点:关于公诉机关提供的证人方某乙的证言,经查,该份证言中证人方某乙针对指控中涉及方某甲购买枪支所作的证言系猜测或推断性的证言,根据《最高人民法院关于适用﹤中华人民共和国刑事诉讼法﹥的解释》第七十五条第二款的规定,该份证言不得作为证据使用,故不予采信。
案例6:宋国忠受贿二审刑事判决书
案号:(2018)云28刑终7号
要点:因联系方式变更无法联系、通知,不属于“经人民法院通知后没有正当理由拒绝出庭”的情形,证据予以采信
裁判观点:针对原审被告人宋国忠的辩护人提出的证人熊光磊的证言不能作为本案的定案依据的辩护意见,本院认为,根据《最高人民法院关于适用<中华人民共和国刑事诉讼法>的解释》第七十八条第三款“经人民法院通知,证人没有正当理由拒绝出庭或者出庭后拒绝作证,法庭对其证言的真实性无法确认的,该证人证言不得作为定案的根据”的规定,证人熊光磊因联系方式变更无法联系、通知,不属于“经人民法院通知后没有正当理由拒绝出庭”的情形,证人熊光磊在侦查机关所作两次笔录均由其签名认可,并向侦查机关提交自书材料,其内容均一致、稳定地交待其向宋国忠行贿的事实,并且在制作笔录时有同步录音录像予以佐证,对证人熊光磊的证言的真实性应予以认定,对此辩护意见不予采纳。
案例7:霍某故意伤害罪二审刑事裁定书
案号:(2014)唐刑终字第277号
要点:经法庭合法通知无正当理由拒绝出庭作证,致使法庭对其证言的真实性无法确认,证言不能作为定案根据
裁判观点:证明霍某打谷某耳光的证人除管贵友当庭作某证实他与高森、赵维娜当时没去过现场、在侦查机关所作的相关证言是伪证外,其他证人经法庭合法通知无正当理由拒绝出庭作证,致使法庭对其证言的真实性无法确认,依照《最高人民法院关于适用﹤中华人民共和国刑事诉讼法﹥的解释》第七十八条第三款之规定,其证言不能作为定案根据。
案例8:黄锦新、潘文章、潘金耀、谢荣良、潘坤南敲诈勒索罪二审刑事裁定书
案号:(2016)粤53刑终128号
要点:证人出庭通知未实际送达至证人,不属于无故不出庭作证情形
裁判观点:郁南县人民法院向姚某1发出《证人出庭通知书》,但《送达回证》中快递回单显示“收件人不在,多处电话,逾期退回原址”,即法院的出庭通知书并未实际送达至姚某1手中,姚某1不出庭不属于无故不出庭作证的情形。法律没有规定证人不出庭其庭前证言就要被排除。
案例9:施人雄受贿罪一审刑事判决书
案号:(2014)南刑二初字第0044号
要点:证人未出庭,庭后核实时证言与庭前矛盾,但庭前证言合法取得,不予排除
裁判观点:辩护人在开庭前书面申请张某甲、尤某出庭作证,并未申请证人薛某出庭作证。本院在庭前书面通知张某甲出庭作证,但其并未出庭。庭审后,本院在控辩双方均在场的情况下对证人张某甲进行核实时,证人张某甲称未出庭作证的原因是“不想参与这件事”,其明确检察机关取证时,未对其采用暴力、威胁等非法手段,但其以前在检察机关所述送现金给施人雄均不是事实,是胡编的。证人张某甲在本院所作陈述与其庭前证言有矛盾,为此,本院在庭后查看了张某甲于2014年3月26日在检察机关所作陈述的同步录音录像,未发现有侦查人员对其进行提示、诱导等情形,故本院认为,在能够排除证人张某甲的庭前证言系非法取得的情况下,张某甲未能就推翻以往的陈述作出合理的解释,得到其他证据印证的其在检察机关的陈述可以采信。同理,薛某的庭前证言可以采信。
案例10:李松松强奸案《中国非法证据排除制度:原理.案例.适用》一书,戴长林、罗国良、刘静坤著,法律出版社2016年6月版。文末附录了该书中从全国各地法院选择的20枚典型案例。
要点:对采用诱导方式取得的被害人陈述,客观真实性无法确认的,不得作为定案的根据
裁判观点:法律明确禁止采用引诱的非法方法收集证据,对于采用以非法利益进行引诱的方法收集犯罪嫌疑人、被告人供述,可能严重影响司法公正的,有关供述应当作为非法证据予以排除。对于采用诱导性发问的方式收集的被害人陈述,因诱导性发问极易导致言词证据失真,因此,应当结合其他证据审查被害人陈述的客观真实性,如果由此取得的被害人陈述与其他证据存在矛盾,或者无法得到其他证据印证,不能确认其客观真实性的,不得将之作为定案的根据。
需要指出的是,与针对采用非法方法收集的被告人供述所确立的重复性供述排除规则的原理不同,采用诱导方式取得的被害人陈述涉及的是证明力层面的问题。具体言之,采用诱导方式询问被害人,特别是对未成年人采用诱导方式进行询问,由此取得的被害人陈述的客观真实性缺乏保障;如果最初的诱导询问对被害人产生持续的影响,后续被害人陈述的客观真实性仍然缺乏保障,也不得将之作为定案的根据。
案例11:刘永添刑事判决书
案号:(2018)粤01刑终748号
要点:虽然案件经过媒体新闻报道相关案情,但庭审证言质证后合法,予以采信
裁判观点:有辩护人提出部分被害人陈述、证人证言存在作证前受到侦查机关通过媒体报道泄露案情和案件定性的诱导,导致所作的陈述或证言不客观,应作为非法证据予以排除。本院认为,侦查机关提取的被害人陈述、证人证言作为言词证据,均已经法庭出示,其合法性、真实性和关联性亦经由控辩双方当庭质证,法庭审查后认为可资采信;公安机关在破案后确实通过新闻发布的形式向社会公布了本案涉嫌黑恶势力犯罪的相关案情,但公安部门在侦办重大案件过程中,及时向社会公众公开信息以回应社会关切,并无不当。辩护人就此提出的上述意见,没有法律依据。
案例12:王某犯受贿罪再审刑事裁定书
案号:(2006)济铁中刑再字第1-2号
要点:询问证人没有个别进行的不得作为定案的根据
裁判观点:辩护人提交的向证人张某、江某发出的调查函及回复意见,张某、江某在法庭上已作出说明,且当庭陈述了给王某送钱的事实细节,该调查函及回复意见已失去证明意义,应以证人当庭陈述为准。同时回复意见违反“询问证人个别进行”的原则,向张某一人发出的调查函,却由张某、江某两人在回复意见上共同签字,根据《最高人民法院关于适用﹤中华人民共和国刑事诉讼法﹥的解释》第七十六条的规定,询问证人没有个别进行的不得作为定案的根据,故不予采信。
案例13:赵亚军犯故意伤害罪及赵某某提起附带民事诉讼二审刑事附带民事判决书
案号:(2014)铜中刑终字第157号
要点:书面证言没有经证人核对确认,且证人未出庭,予以排除
裁判观点:经本院审查,证人赵某超确实未在询问笔录上签名确认,根据《最高人民法院关于适用﹤中华人民共和国刑事诉讼法﹥的解释》第七十六条关于“证人证言具有下列情形之一的,不得作为定案的根据:(二)书面证言没有经证人核对确认的”的规定,上述证言,证人赵某超没有核对并签名确认,一审法院也未通知赵某超出庭作证,故此证言不能作为本案的定案证据,依法应予以排除。
案例14:吴华毕强奸罪一审刑事判决书
案号:(2018)桂1221刑初47号
要点:未提供翻译人员、翻译人员违反回避制度,证言不予采信
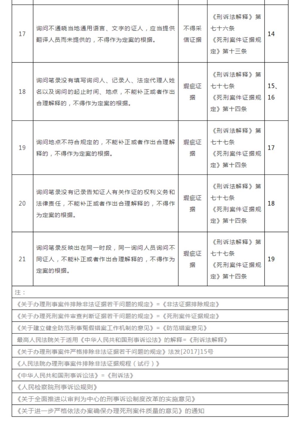
裁判观点:经查,兰某自己能听懂和表达一些汉话,且公安机关对其第一次询问,已安排能说瑶族语言的侦查人员黎某6参与询问并作为记录人记录,该份笔录陈述的内容与其在法庭上陈述的内容一致,应当作为定案依据;对其制作第二份笔录,兰某陈述是其小叔黎桂华作翻译,违反回避制度,不能作为定案依据;对其制作第三份笔录无翻译人员翻译,也未安排知晓瑶族语言的侦查人员参与问话,也不能作为定案依据。故辩护人关于在侦查阶段对兰某制作的第二、第三份笔录不能作为定案依据的辩护意见,应予采纳。辩护人关于在侦查阶段对兰某制作的第一份笔录不能作为定案依据的辩护意见,不予采纳。
案例15:姜礼政环境监管失职、受贿再审刑事裁定书
案号:(2018)鄂0222刑再2号
要点:没有填写讯问人,经过补正或合理解释,证言不予排除
裁判观点:辩护人认为关键焦点在于:“金某”公司李某1在姜礼政母亲去世时送给姜礼政8000元、后期为得到关照又送给姜礼政11000元,姜礼政是否在2013年6月将此两笔钱全部退还。形式上,证人李某1、吕某、石某、费某、李某4、刘某的证言,这几份证据均没有填写调查人或讯问人,只填写记录人。根据《最高人民法院关于适用〈中华人民共和国刑事诉讼法〉的解释》第七十七条规定:没有填写询问人又不能补正或者作出合理解释的,不得作为定案的根据。最高人民法院关于适用《中华人民共和国刑事诉讼法〉的解释》第八十二条规定:没有填写讯问人又不能补正或者作出合理解释的,不得作为定案的根据。内容上,1、证人李某1、石某关于姜礼政何时将钱退还给吕某属于传来证据,不应当采信。2、证人费某、李某4的证言无法排除虚假陈述的可能。侦查案件的相关侦查人员出具了相关书面情况说明,对部分笔录无询问或讯问人员签字及记录时间错误等问题作出了合理解释。上述证据材料已证实该院侦查部门在姜礼政案件侦查过程中是依法进行,由二人以上询问,不存在一人讯问或询问情况,没有违法违规办案,证言不予排除。
案例16:董某某和事务所律师;何某某;王某甲受贿罪一审刑事判决书
案号:(2016)甘0102刑初863号
要点:证言未记载询问的起止时间,侦查机关没有补正或者作出合理解释,不得作为定案根据
裁判观点:康某某在侦查阶段于2014年6月18日所做的证言未记载询问的起止时间,侦查机关至今没有补正或者作出合理解释,不能排除存在以非法方法收集证据可能性的合理怀疑,根据最高人民法院关于适用《中华人民共和国刑事诉讼法》的解释第七十七条的规定,不得作为定案的根据。
案例17:郑川受贿案刑事判决书
案号:(2014)穗中法刑二初字第152号
要点:询问地点不符合规定,不能作为证据使用。
裁判观点:关于侦查人员对江某甲调查询问是否构成非法取证。在现有证据中,江某甲在侦查阶段作了3份询问笔录并提交1份亲笔证词,三次调查询问是在不同时间和地点、由不同侦查人员进行询问的情况下进行的。其中2013年9月28日笔录在广东省纪委办案点进行,对此公诉人在庭审中解释当时侦查人员是以犯罪嫌疑人身份对江某甲进行调查询问的。本院认为,因江某甲目前在本案中属于证人身份,且未被采取刑事强制措施,故对于江某甲的调查询问应当适用刑事诉讼法关于询问证人的规定。
根据《中华人民共和国刑事诉讼法》第一百二十二条的规定,侦查人员询问证人,可以在现场进行,也可以到证人所在单位、住处或者证人提出的地点进行,必要时,可以通知证人到人民检察院或者公安机关提供证言。鉴于2013年9月28日笔录不符合关于询问地点的规定,故不能作为本案证据使用。
案例18:陈某某容留他人吸毒二审刑事判决书
案号:(2018)川13刑终130号
要点:未告知权利义务且没有补正和合理解释,不得作为定案根据
裁判观点:关于抗诉机关所提原判未认定其指控的陈某某容留李某2、刘某、张某吸毒,属认定事实错误的抗诉意见,经查,抗诉机关在一审庭审中出示的讯问刘某、张某的笔录,因侦查机关在收集证人刘某、张某的证言时,没有告知证人有关作证的权利义务和法律责任,其收集证人证言的程序和方式有瑕疵,又没有作出补正和合理解释,根据《最高人民法院关于适用〈中华人民共和国刑事诉讼法〉的解释》第七十七条第(三)项的规定,讯问刘某、张某的笔录不得作为定案的根据,原判未予确认正确。
案例19:王某某交通事故一审刑事附带民事判决书
案号:(2014)登少刑初字第27号
要点:同一侦查人员在同一时段询问不同人,不能合理解释或补正的,不得作为定案的根据
裁判观点:关于侦查人员王宏彪、冯俊祥在2014年4月7日13时30分至15时30分对被告人王某甲做的讯问笔录与侦查人员冯俊祥、张高峰在2014年4月7日14时至15时20分对证人秦某乙的询问笔录,存在同一侦查人员在同一时段既对被告人进行讯问又对证人进行询问的情形,根据公安机关出具的情况说明,侦查机关对被告人王某甲的该份讯问笔录不作为定案的证据。
上一篇: 已经是第一篇了
下一篇: 已经是最后一篇了
推荐文章
相关律师
候建林
houjianlin@zhongyinlawyer.com
-执业律师