科创板与现行上市板块核心要点之对比解读
2019.03.06
作者: 中银律师事务所 康竟之、王庭、谈俊、吴广红
2019年3月2日,中国证监会和上海证券交易所对外正式发布了关于设立科创板并试点注册制的相关制度。随后,上海证券交易所又发布了科创板配套的问答及指引,进一步明确了科创板股票发行上市的审核要点、推荐指引等。本文通过对场内各板块与科创板在发行上市条件与审核程序的对比,对科创板的部分规则予以解读。
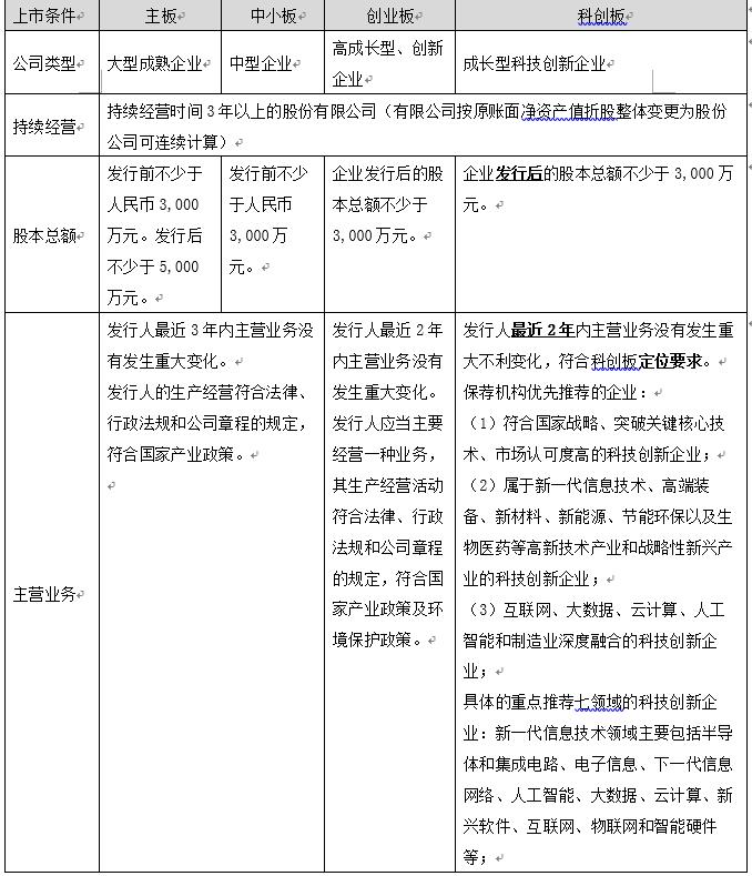
一、发行上市条件之区别
与现行主板、中小板、创业板相比,科创板定位明确,主要面向高新技术产业和战略性新兴产业。科创板的审核规则吸收了香港、美国等境外成熟资本市场发行上市规则的相关制度,其上市条件更加多元包容,综合考虑预计市值、收入、净利润、研发投入等多个财务指标,由发行人自行选择;科创板明确接受未盈利企业提交的上市申请,对红筹企业、存在差异化表决权安排的企业参与科创板上市的条件亦作出了明确规定。具体区别如下:







二、审核程序对比
1、现行核准制下的审核程序
根据中国证监会于2019年1月25日公示的《中国证监会发行监管部首次公开发行股票审核工作流程》,基本审核流程如下:

(1)受理前的辅导:企业在向中国证监会申报材料前,应向所在地证监局申请辅导备案并进行公告,辅导期满由所在地证监局进行辅导验收,再向中国证监会递交申报材料。
(2)受理:中国证监会发行监管部在正式受理申报材料后即会在证监会官网预先披露招股说明书,并将申请文件分发至相关审核处室,相关审核处室安排非财务事项和财务事项各一名预审员具体负责审核工作。
(3)召开反馈会并发出反馈意见:两名预审员审阅发行人申请文件后,从非财务和财务两个角度撰写审核报告,提交反馈会讨论。反馈会后将形成书面意见反馈给保荐机构。
(4)初审会:初审会将讨论、修改由预审员形成的初审报告(初稿),并由预审员汇报发行人的基本情况、初步审核中发现的主要问题及反馈意见回复情况。初审会讨论决定提交发审会审核。
(5)发审会:预审员向发审委委员报告审核情况,并就有关问题进行说明,再由发行人代表2名和该项目2个签字保荐代表人接受询问;聆询结束后,发审会以投票方式对首发申请进行表决。
(6)封卷:发行人的首发申请通过发审会审核后,需要进行封卷工作,即将申请文件原件重新归类后存档备查。封卷工作在按要求回复发审委意见后进行。如没有发审委意见需要回复,则在通过发审会审核后即进行封卷。
(7)会后事项:会后事项是指发行人首发申请通过发审会审核后,招股说明书刊登前发生的可能影响本次发行上市及对投资者作出投资决策有重大影响的应予披露的事项。发生会后事项的需履行会后事项程序,发行人及其中介机构应按规定向综合处提交会后事项材料。综合处接收相关材料后转相关监管处室。审核人员按要求及时提出处理意见。需重新提交发审会审核的,按照会后事项相关规定履行内部工作程序。如申请文件没有封卷,则会后事项与封卷可同时进行。
(8)核准发行:核准发行前,发行人及保荐机构应及时报送发行承销方案。封卷并履行内部程序后,将进行核准批文的下发工作。发行人领取核准发行批文后,无重大会后事项或已履行完会后事项程序的,可按相关规定启动招股说明书刊登工作。审核程序结束后,发行监管部根据审核情况起草持续监管意见书,书面告知日常监管部门。
2、科创板注册制下的审核程序
根据《科创板首次公开发行股票注册管理办法》及《上海证券交易所科创板股票发行上市审核规则》的规定,发行人申请股票首次发行上市,应当向上交所提交发行上市申请文件,上交所主要对发行人是否符合发行上市条件、提交的申请材料是否齐备、中介机构是否具备相关资质、中介机构发表的意见是否明确完整等方面进行审核,再提交中国证监会进行核查并作出是否同意注册的决定,具体审核程序如下:
(1)预沟通:在对于重大疑难、无先例事项等涉及交易所业务规则理解与适用的问题,发行人及保荐人可以通过交易所发行上市审核业务系统进行线上咨询后经预约当面咨询。
(2)提交上市申请:发行人委托保荐人通过上交所发行上市审核业务系统报送电子申请文件(包括招股说明书、发行保荐书、审计报告、法律意见书、公司章程、股东大会决议等注册申请文件)及电子工作底稿和验证版招股说明书。
(3)补正申请材料:文件不符合要求的,发行人应当予以补正,补正时限最长不超过30日;上交所在收到申请文件后5个工作日内作出是否受理的决定,告知发行人及其保荐人,并在上交所网站公示。
(4)预披露:上交所受理申请文件后,发行人应当在上交所网站预先披露招股说明书、发行保荐书、上市保荐书、审计报告和法律意见书等文件。
(5)上市审核机构首轮问询:上交所上市审核机构自受理发行上市申请文件之日起20个工作日内向发行人提出首轮审核问询,3个月内出具同意发行上市的审核意见或者作出终止发行上市审核的决定,但发行人及其保荐人、证券服务机构回复审核问询的时间不计算在内。
(6)多轮问询:轮审核问询后,存在下列情形之一时,可继续审核问询:
首轮审核问询后,发现新的需要问询事项;发行人及其保荐人、证券服务机构的回复未能有针对性地回答交易所发行上市审核机构提出的审核问询,或者交易所就其回复需要继续审核问询;发行人的信息披露仍未满足中国证监会和交易所规定的要求;交易所认为需要继续审核问询的其他情形。
(7)问询回复及现场检查:问询回复的过程中,上交所从发行上市申请已被受理的发行人中抽取一定比例,对其信息披露质量进行现场检查。此外,有必要时科技咨询委员会提供专业咨询意见。
(8)出具审核报告:认为不需要进一步审核问询的,将出具审核报告并提交上市委员会审议。
(9)上市委员会审议(聆讯):上交所上市委员会召开审议会对发行人及其保荐人进行现场问询,通过合议形成同意或者不同意发行上市的审议意见;审核通过的,向中国证监会报送同意发行上市的审核意见、相关审核资料及发行人的发行上市申请文件。
(10)上市委员会发表审核意见:5名委员按照少数服从多数原则,就审核报告及是否同意发行上市的初步建议发表意见。
(11)上交所做出审核决定:同意自受理发行上市申请文件之日起三个月内出具同意发行上市的审核意见或者作出终止发行上市审核的决定。
(12)中国证监会注册审核:中国证监会依照法定条件,在20个工作日内对发行人的注册申请作出同意注册或不予注册的决定。发行人补充、修改注册申请文件及中介机构补充核查的时间不计算在内。
具体流程,详见下图:

上一篇: 已经是第一篇了
下一篇: 已经是最后一篇了
推荐文章