私募股权投资的高级管理人初步核查问题
2023.03.30
作者: 中银律师事务所 金姗姗、樊春朋
2023年2月24日,为了规范私募投资基金业务,保护投资者合法权益,促进行业健康发展,中国证券投资基金业协会将《私募投资基金管理人登记和基金备案办法(试行)》修订为《私募投资基金登记备案办法》(以下简称《办法》),并自2023年5月1日起施行。
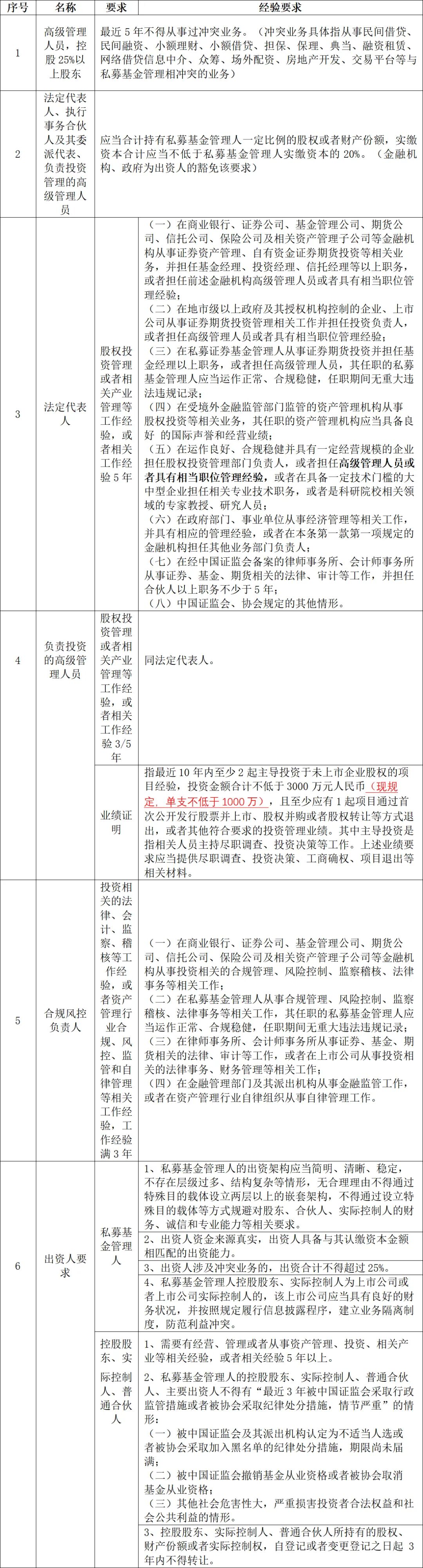
私募基金管理人的高管人员应当包括:法定代表人/执行事务合伙人(委派代表)、总经理、副总经理、合规/风控负责人等。私募基金管理人的运营高度依赖于其高级管理人的专业能力、管理经验、行业资源及职业道德。随着私募股权投资高级管理人任职资格日渐严格,对于经验要求、业绩要求也愈发精细。本文结合最新法律规定以及实务经验,对不同的高级管理人员的经验要求以及相应的证明文件做出以下详细介绍。
一、政策要求分析

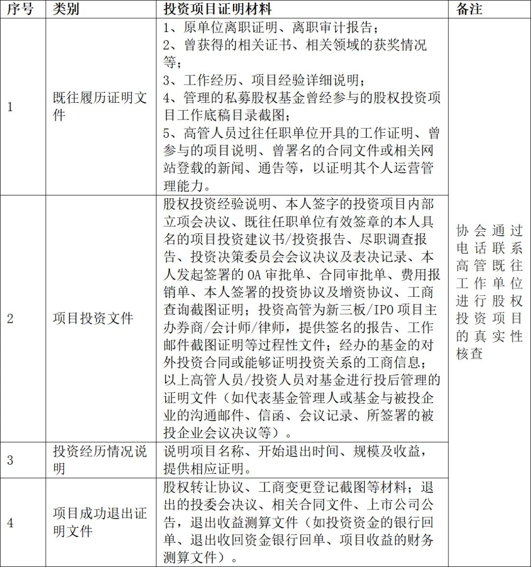
二、既往经验、业绩要求的证明文件说明

三、结语
总体而言,根据相关政策的要求及变化趋势,充分体现了基金业协会“扶优限劣”、严把行业入口关、引导行业高质量发展的理念。在整合现有规则并总结实践经验的基础上,不断事实求是地提高、细化了私募基金管理人高管的任职专业要求,越来越重视高管投资能力是否与私募基金业务相匹配,是否与申请机构展业计划相匹配,并通过明确的条文规定,倡导各拟申请登记的机构组建优质、专业且稳定的团队,也为其设计股权架构、部署团队成员提供了明确的方向和思路。此举也更有利于行业的健康、稳定发展。
上一篇: 已经是第一篇了
下一篇: 已经是最后一篇了
推荐文章
相关律师
金姗姗
jinshanshan@zhongyinlawyer.com
-高级合伙人