注册制背景下IPO项目保荐人律师的角色探讨
2021.08.31
作者: 中银律师事务所 闫鹏和
一、 制度推进——注册制实施与保荐人职责
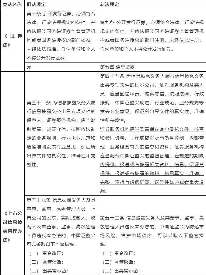
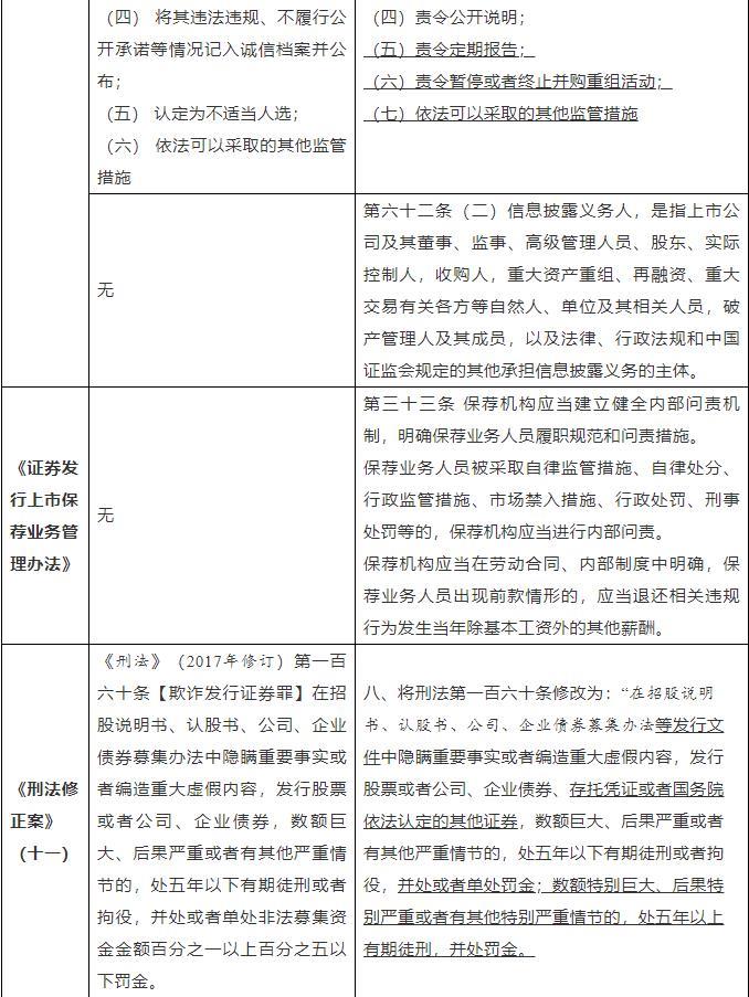
针对注册制推行背景下中介机构责任的强化,下表拟就近年来与此相关立法修改进行梳理:


在上述法律法规的陆续修订中,立法者从多个维度强化了保荐人责任。2020年新修改的《证券法》第九条为注册制的推行提供了明确的法律依据并专门增加了“信息披露”章节,强化信息披露义务人责任。在此基础上,《上市公司信息披露管理办法》、《保荐业务管理办法》分别作出调整,确保保荐业务与《证券法》修改的衔接并进一步明确保荐机构信息核查、信息披露义务,将“重大事项未报告、未披露”新增为对保荐人员的问责事项,落实保荐人内外部的问责制度;《刑法修正案》(十一)则加重了对欺诈发行证券行为的刑事惩罚力度。
另外,2019至2020年间,科创板、创业板相继落实注册制试点工作。证监会发布的《关于在上海证券交易所设立科创板并试点注册制的实施意见》中明确规定了“强化中介机构责任”,尤其强调了保荐人对发行人的申请文件和信息披露材料的全面核查义务。在市场化、法制化的背景下,保荐人的“看门人”角色不断强化,保荐人律师的加入自然地成为越来越多券商有效防范风险、履行职责的选择。
二、工作总结——保荐人律师的工作内容
在掌握聘请保荐人律师的重要性的基础上,本部分拟对保荐人律师在保荐工作开展中的相关职责进行梳理。实践中保荐人律师的工作内容主要涉及如下方面:
(1)底稿收集和整理
项目启动后,保荐人律师首先需要协助保荐人展开尽职调查。尽调是尽早发现问题、协助整改和扫清发行人上市障碍的基础,而底稿是掌握公司情况的最直接来源,也是保荐人律师发挥专业作用的重要环节。针对该部分工作,保荐人律师需要与保荐人及其他中介机构沟通协调,依据《证券发行上市保荐业务工作底稿指引》(以下简称“底稿指引”)等规定,结合公司实际确认底稿目录,进而与发行人及各方沟通协调,及时核查提供底稿的真实性、准确性、相关性并做好统计和归集工作。此外,网络核查也是调查公司背景、填补信息漏洞的重要方式,但保荐人律师要注意提高信息识别能力,利用多个检索方式对比确认并与纸质底稿交叉,确保信息的准确。
在访谈和收集、整理底稿的过程中,保荐人律师还将梳理出发行人存在的各种法律问题,因此保荐人律师的工作还包括检索法律规定、实践案例并提出解决方案。
(2)合规函的起草和修改
协助保荐人与政府部门沟通、取得发行人上市所需的合规函也是保荐人律师工作内容的一部分。保荐人律师需要与保荐人配合,把握合规函取得的时间节点,不能过早或过晚出具,以免造成工作的反复甚至上市进度的拖延。
(3)招股说明书撰写和验证
保荐人律师主要负责协助保荐人完成招股说明书法律部分的撰写。招股说明书验证工作的主要依据是《底稿指引》之附件二《招股说明书验证方法的说明及示例》,保荐人律师应协助保荐人建立招股说明书内容的索引和验证。
(4)协助回复保荐机构质控及内核问题
基于注册制的审核理念,境内IPO项目保荐人内部的质控、内核工作逐步趋严。保荐人律师可通过自身业务优势,帮助保荐人提高项目的质量控制和业务风险防控,落实质量控制工作意见、回答内核问题,以帮助保荐人顺利通过公司内部的质控、内核工作。
(5)交易所问询的答复
在交易所反馈阶段,保荐人律师需就反馈问题中的法律相关问题,进行专项法律研究、法规及案例检索,参与中介机构协调会、讨论回复思路,必要时进行补充核查、出具补充尽调清单并收集底稿资料;与发行人律师协作,起草、修改交易所、证监会反馈问题中的法律相关问题的回复。在反馈回复过程中,如涉及报告期变动,保荐人律师需要协助保荐机构对发行人最近一期的法律相关事项进行补充尽职调查,收集工作底稿,更新招股说明书,并梳理补充尽调工作底稿,制作验证版招股说明书。
三、经验分享——保荐人律师之实战心得体会
实践中,由于受保荐机构聘任委托,保荐人律师需要更多地站在保荐机构的立场,协助保荐机构控制法律风险、完成各项具体保荐工作。保荐人律师的工作内容、工作性质、经受的考验与需要具备的能力等方面,与发行人律师的角色也存在诸多差异。基于项目实操经验,笔者认为,保荐人律师尤其需要注重以下技能与习惯的养成。
(1)耐心细致的工作精神
以整理保荐人工作底稿这项工作为例。随着注册制的推行,监管机构对于保荐工作的核查要求越来越严,保荐人工作底稿的数量也愈发惊人。在一些体量庞大的项目中,工作底稿甚至超过了一千册,打印出来堆满了整个办公室,场面蔚为壮观!在收集和整理材料的过程中,资料的梳理核查,与公司的反复沟通,将会花费保荐人律师大量的时间和精力。面对体量庞大、组织架构复杂的发行主体时,保荐人律师工作尤其繁重。
以核查公司的社保公积金缴纳情况这项工作为例。在发行人提供凭证之后,保荐人律师需要按公司主体按月对所有凭证进行梳理,并需要仔细核查是否每个公司每个月都进行了足额缴纳。一般报告期为36个月,保荐人律师需要逐月逐单核查发行人相关主体的社保公积金缴纳情况。如发现差漏,则保荐人律师需要及时与公司沟通协调补充提供,或要求公司对未缴纳的情况出具书面说明等。体量较大的发行人公司常常拥有几十家甚至上百家子公司,而每个公司都需要按以上流程进行核查……以上,还仅仅是几百项底稿目录要求中的一项而已。因此,在IPO项目中,耐心与细致并不只是一句口号,而是必须始终贯彻落实的工作精神!任何一个细节的忽略都可能造成底稿不完备的情况出现,而这正是底稿整理工作的大忌。
(2)高效灵活的沟通能力
在整理保荐人工作底稿的过程中,与发行人及各中介机构的有效沟通也会极大地影响保荐人律师的工作效率。底稿目录中许多内容都必须由券商细化到极为具体的内容,即细化底稿资料清单,再交由公司进行针对性的资料准备。细化底稿资料清单这项工作,既要求保荐人律师对底稿收集内容有一个准确的理解,也需要其对公司的历史沿革、组织架构等有清晰完备的了解认识。
接着上文的举例。在核查社保公积金缴纳情况时,保荐人需要取得公司及其子公司的社保、公积金登记证书、缴纳证明及报告期内社保、公积金的缴纳凭证。其中,底稿指引虽未对该缴纳凭证进行明确解释,但根据项目经验和公开披露案例信息,该凭证应该为官方凭证,即缴费银行回单等类似凭证。
再比如,底稿要求收集公司报告期内的重大重组情况,此项工作需要保荐人律师不仅要对公司的历史沿革熟悉,还需要有效地与公司有关部门进一步沟通确认是否存在重组交易情况。如存在,则需要与保荐人沟通“重大”的判定标准,以最终决定是否在底稿中收纳该部分资料。当面对这种实操要求时,保荐人律师需要准确地向公司各个部门层级的人及保荐人或其他中介机构阐明需求,并最终达到完备且准确地整理底稿的目的。
(3)全面的专业知识
以撰写招股说明书这项工作为例。
撰写招股说明书也是保荐人律师的主要工作之一。保荐人律师在撰写招股说明书的法律部分时,必须保证招股说明书中披露的法律部分的相关内容与发行人律师的工作报告中对应的内容没有偏差。承担撰写和修改招股说明书的工作,保荐人律师需要具备全面的专业知识,拥有充分的IPO项目实操经验,并与发行人律师保持紧密的沟通与同步,共同确认有关信息披露的范围、尺度和标准。同时,招股说明书中的业务部分,其中包含的公司知识产权情况、不动产情况及公司拥有的资质证书等内容,需要保荐人律师与负责撰写业务部分的保荐人同事及发行人律师共同合力完成。招股说明书中的财务部分,如涉及到资金占用和资金拆借等情况,则需要保荐人律师与负责撰写财务部分的保荐人同事及审计师共同完成。
一方面,保荐人工作底稿内容相当繁杂,涵盖了公司的法律、财务、业务、募投等方方面面。实际工作中,保荐人律师不仅要负责法律部分的底稿,通常也会承担业务、募投等方面底稿材料的收集和整理。另一方面,招股说明书的撰写与修改是一个反复且持续的过程。保荐人律师需要根据公司实际情况的改变或是在核查过程中发现的问题对招股说明书进行多次调整。在此过程中,保荐人律师需要对招股说明书的内容,不仅仅是法律部分,也包含财务及业务部分中与法律部分交叉的内容等,有一个全面的掌握。掌握必要的跨行业知识,了解底稿和招股说明书各部分的内外部逻辑,可以帮助保荐人律师更加游刃有余地承担底稿梳理和招股说明书撰写等工作。
总的来说,担任保荐人律师工作,不仅考验律师的专业能力、实干精神及沟通能力,也在考验着律师的身体素质和抗压能力。当然,磨练与成长并存,保荐人律师工作是让律师得到全方位锻炼并迅速提升证券业务综合能力的大好机会。尤其对于有志从事资本市场业务的年轻律师而言,成为保荐人律师,以保荐人的视角参与并全程跟进IPO项目,是全方位了解IPO的最佳途径之一。
伴随着科创板、创业板注册制相继落地,立法不断完善,证券服务中介机构作为“证券市场看门人”承担的责任越来越重,证券公司聘请律师参与IPO项目的情况会愈发普遍,保荐人律师将发挥越来越重要的作用。保荐人律师业务的前景值得展望,保荐人律师工作大有可为!
上一篇: 已经是第一篇了
下一篇: 已经是最后一篇了
推荐文章
相关律师
闫鹏和
harveyyan@zhongyinlawyer.com
-总所管委会主席
-高级合伙人