新《公司法》下的公司出资相关问题
2025.02.19
作者: 中银律师事务所 苏丹、金鲁铭
一、公司出资规定的演变
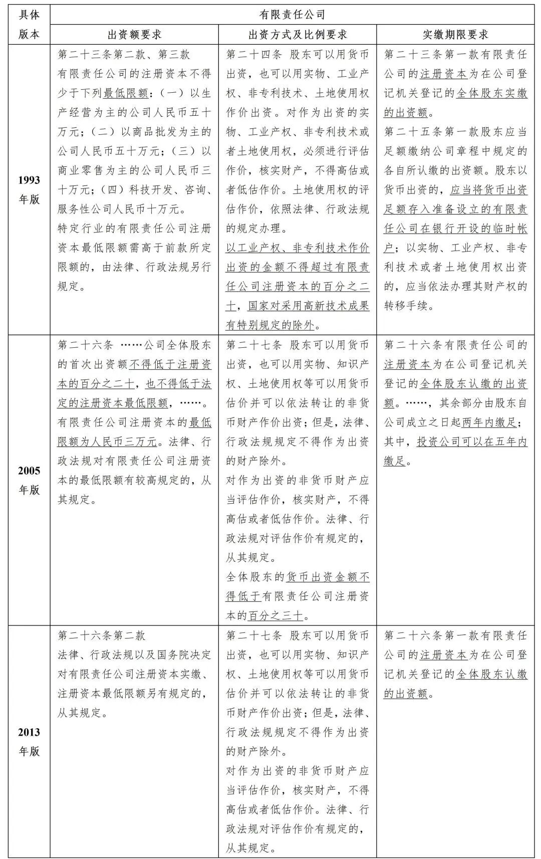
从1993年第一版《公司法》颁布以来,《公司法》共经历了六次大大小小的修订(1999年、2004年、2005年、2013年、2018年和2023年),共七个版本。其中,涉及出资方式规定修改的,集中在1993年、2005年、2013年和2023年四次修订中,我们将通过表格形式对历次出资额、出资方式及比例要求、实缴期限要求的演变进行梳理。 (一)有限责任公司 1993年版公司法要求有限责任公司设立时应全额实缴最低出资额,工业产权、非专利技术作价出资的金额不得超过公司注册资本的百分之二十,国家对采用高新技术成果有特别规定的,可以超过百分之二十的比例。2005年版公司法要求有限责任公司设立时最低实缴注册资本的百分之二十且不得低于最低出资额,剩余百分之八十的出资在两年或五年内实缴完成,股东货币出资不得低于注册资本的百分之三十。2013年版公司法对有限责任公司不再要求出资金额,不再要求出资期限,也不再要求货币出资的最低比例。新《公司法》要求有限责任公司的股东在五年内完成注册资本实缴,并对存续的有限责任公司设定了出资过渡期,即2024年6月30日前登记设立的有限责任公司,剩余认缴出资期限自2027年7月1日起超出五年的,应当在2027年6月30日前将其剩余认缴出资期限调整至五年内并记载于公司章程,股东应当在调整后的认缴出资期限内足额缴纳认缴的出资额;还在出资方式中增加了股权和债权,这也意味着明确了债权出资应履行评估作价程序。


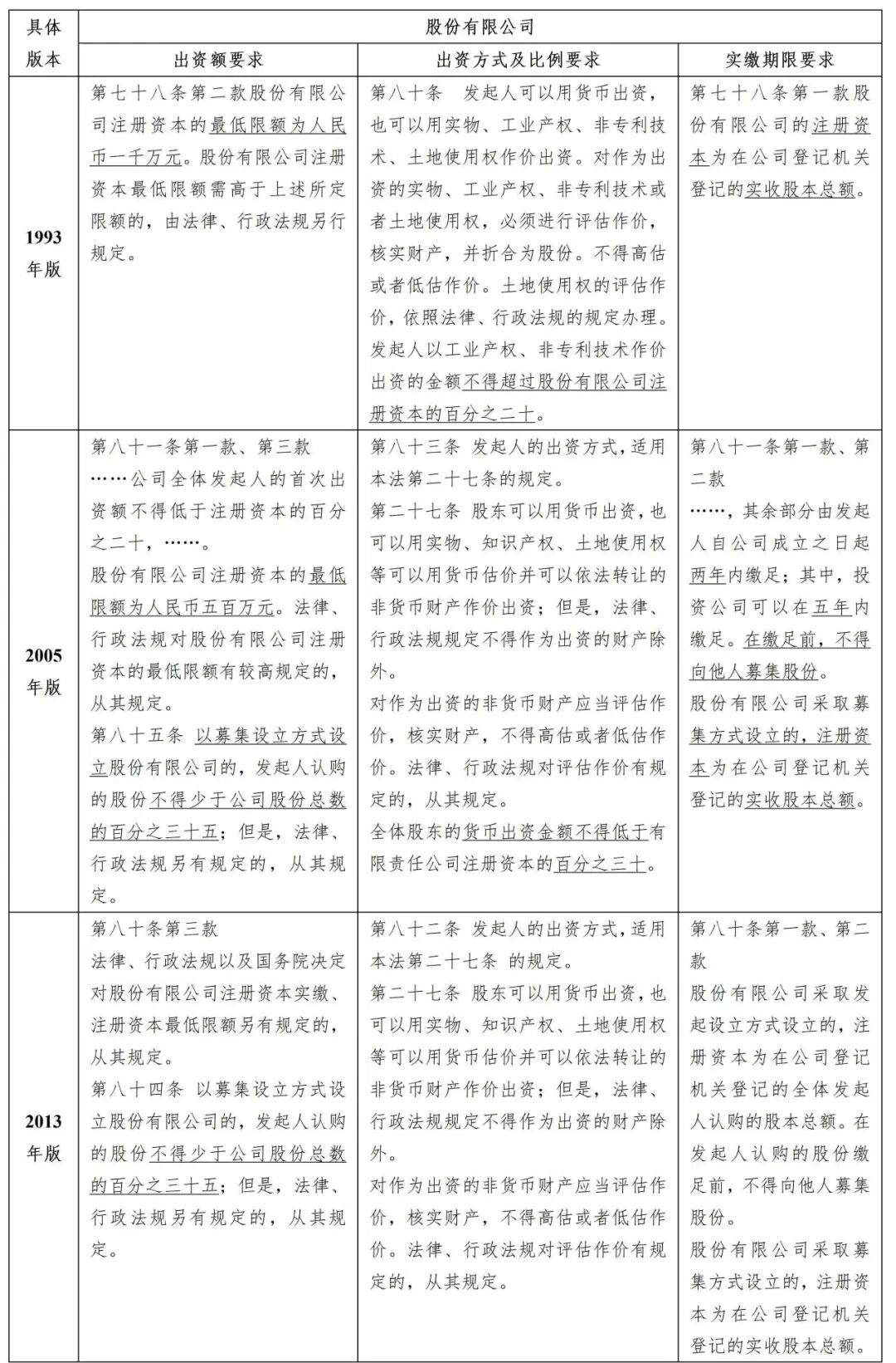
(二)股份有限公司 1993年版公司法、2005年版公司法和2013年版公司法对股份有限公司出资额、出资比例、出资期限的要求与对有限责任公司的要求原则上基本相似。新《公司法》要求股份公司的发起人应当在公司成立前按照其认购的股份全额缴纳股款,即首次明确了发起人在公司成立前就应将认股款全额缴足。


二、股东出资瑕疵的具体表现形式及补救措施
如何判断股东是否已经全面地履行实缴出资义务?出资是否存在瑕疵?我们可以从这些角度判断。第一,出资形式是否符合法律规定,例如,非货币出资是否具备可估价性、可转让性以及合法性。第二,股东是否在规定期限内足额缴纳出资,即货币支付的具体时间以及非货币出资完成权属转移的时间是否在认缴期限内完成。第三,出资程序是否合法,包括货币出资是否备注了投资款、非货币出资是否履行了法律规定的评估程序、相关权属转移手续和会议审议程序等。第四,实缴出资后是否存在抽逃,如过桥资金,实际上资金并未在公司账上长期停留。 (一)出资形式不符合法律规定 新《公司法》第四十八条规定:“股东可以用货币出资,也可以用实物、知识产权、土地使用权、股权、债权等可以用货币估价并可以依法转让的非货币财产作价出资;但是,法律、行政法规规定不得作为出资的财产除外。”另,《中华人民共和国市场主体登记管理条例》第十三条第二款规定:“出资方式应当符合法律、行政法规的规定。公司股东、非公司企业法人出资人、农民专业合作社(联合社)成员不得以劳务、信用、自然人姓名、商誉、特许经营权或者设定担保的财产等作价出资。” 在实践中,因市场监督管理部门在公司设立及公司章程变更时会对公司章程内容进行审核,通常不会出现规定以禁止类财产作为出资的情形,但市场监督管理部门无法对非货币出资是否设定担保进行全面核查,会存在股东以无法解除权利负担的非货币财产向公司进行出资,导致该非货币财产的权属最终无法转移至公司的情形。另外,在(2023)豫0222民初2366号案例中,公司领导与员工签署股权代持协议,约定将员工提供劳务折算为公司股权由领导代其持有,后续领导并未兑现,员工向法院提起诉讼要求领导将代持股权变更至员工名下,法院以劳务出资不符合法律规定为由驳回员工诉请,并建议员工以合同纠纷向领导主张违约或赔偿责任。 (二)逾期缴纳出资款 新《公司法》第四十九条规定:“股东应当按期足额缴纳公司章程规定的各自所认缴的出资额。股东以货币出资的,应当将货币出资足额存入有限责任公司在银行开设的账户;以非货币财产出资的,应当依法办理其财产权的转移手续。股东未按期足额缴纳出资的,除应当向公司足额缴纳外,还应当对给公司造成的损失承担赔偿责任。” 实践中,经常会发生公司股东未按照公司章程规定期限履行实缴出资义务的情形,即股东在规定认缴期限后向公司汇入出资款或转移非货币财产权属的情形。上述规定要求该股东就上述逾期缴纳出资款的行为给公司造成的损失进行赔偿。为了避免纠纷,我们建议股东按照逾期未缴纳出资额乘以同期银行存款利率的标准向公司补充支付逾期出资期间产生的利息。 (三)出资程序存在瑕疵 关于股东以货币形式出资。若股东在向公司缴纳出资款时没有备注该笔款项系投资款,导致该笔款项在财务上无法与股东和公司之间的往来款或借款进行区分。我们建议公司应将该笔款项退还给股东,股东重新备注投资款后汇入公司。如果该笔瑕疵出资发生时间较早,且工商显示的注册资本、报税报表均已经将该笔款项记为投资款,则建议补充当时全体股东追认该笔款项为投资款的书面文件。在既有案例中,如股东及公司没有及时对程序瑕疵进行补足,且该笔款项已经用于清偿股东借款的情况下,法院会认为如将该笔款项认定为股东投资款,会变相地让股东借款优先于其他非关联方债权人的债权获得清偿。 关于股东以非货币形式出资。股东的非货币出资没有履行评估作价程序的,应重新聘请评估机构对该非货币财产进行评估作价。股东的非货币出资没有办理权属转移的,应办理权属转移手续,如权属转移手续办理存在障碍的,股东应以其他财产替换瑕疵财产出资。股东的非货币出资权属存在争议的,由于该财产不属于股东,股东应重新以自有合法财产补足出资。股东的非货币出资被高估的,股东应就高估部分与实际价值之间的差额进行补足或公司就该部分差额进行减资。但非货币出资因正常市场价格波动导致贬值的,不在前述讨论问题范围内。 若股东无法按照上述方式补足瑕疵问题,则会被认定为出资不实或没有全面履行出资义务。在(2016)最高法民再87号入库案例中,股东的出资系国有划拨用地,出资人欲以划拨土地使用权直接作价出资,其操作流程应由国家收回该土地直接作价出资或者将该土地使用权变更为出让土地使用权。法院在审理中给予股东指定期限办理相关手续,股东在指定期限内未能完成办理权属变更的手续,最终法院认定该股东未全面履行出资义务。 (四)抽逃出资 新《公司法》第五十三条规定:“公司成立后,股东不得抽逃出资。违反前款规定的,股东应当返还抽逃的出资;给公司造成损失的,负有责任的董事、监事、高级管理人员应当与该股东承担连带赔偿责任。” 《最高人民法院关于适用<中华人民共和国公司法>若干问题的规定(三)》(下称“《公司法司法解释三》”)第十二条规定:“公司成立后,公司、股东或者公司债权人以相关股东的行为符合下列情形之一且损害公司权益为由,请求认定该股东抽逃出资的,人民法院应予支持:(一)制作虚假财务会计报表虚增利润进行分配;(二)通过虚构债权债务关系将其出资转出;(三)利用关联交易将出资转出;(四)其他未经法定程序将出资抽回的行为。” 股东在实缴出资后,利用自身优势地位,在未履行任何审议程序,没有任何真实交易背景的情况下或法律依据的前提下,股东从公司获得不正当利益(包括从公司转移资产、占用公司资金、获取较高收益、虚增利润或未弥补亏损和提取法定公积金的情况下进行分红等),构成抽逃出资。 在审理抽逃出资案件中,还会遇到股东在公司设立初期聘请外部机构垫付出资款后又将出资款转出给外部机构的情形,一些法院会认为出资款转出的行为构成抽逃出资。另一些法院认为从意思表示角度看该股东实际上并未履行实缴出资义务。
三、股东出资不足面临的法律后果
(一)股东出资瑕疵导致股东失权 新《公司法》第五十一条赋予了董事会核查股东是否全面履行出资义务的职责,若发现出资存在问题,公司应向出资存在问题的股东发出书面催缴书,限期弥补出资问题。若董事会没有履行核查出资义务,负有责任的董事应承担赔偿责任。 新《公司法》第五十二条规定,在公司向股东催缴出资并给予不低于六十日宽限期的情况下,股东如果仍不履行出资义务的,公司经董事会决议可以向该股东发出失权通知,自通知发出之日起,该股东丧失其未缴纳出资的股权。股东失权意味着股东构成了对出资义务的根本性违约,因此在程序上应当慎之又慎。公司至少应当履行以下前置程序,才可以宣告股东失权利:
股东失权后,其丧失的股权应当依法转让或相应减少注册资本并注销该部分股权;六个月内未转让或者注销的,由公司其他股东按照其出资比例足额缴纳相应出资。当然,如果失权股东对失权存在异议的,可以自接到通知之日起三日内,向人民法院提起诉讼,维护自身权益。 (二)股东未出资的情况下发生股权转让 《公司法司法解释三》第十三条第二款和第十八条第一款规定,对于股东转让未履行或未全面履行出资义务的股权,且受让人对此知道或者应当知道的,公司有权要求转让方和受让方连带履行出资义务;公司债权人有权要求转让方和受让方在未出资本息范围内对公司债务不能清偿的部分连带承担补充赔偿责任。 新《公司法》第八十八条明确规定了当股东在认缴期限内未履行出资和认缴期限届满后仍未履行出资的情况下发生股权转让,出资义务由谁承担。其一,股东转让认缴期限内未完成实缴的股权,由受让人承担出资义务,受让人未按期履行的,转让人对未履行部分承担补充责任。其二,股权转让认缴期限届满仍未实缴或未足额实缴的股权,转让人与受让人在出资不足的范围内承担连带责任,受让人不知道且不应当知道的,由转让人承担责任。 2024年12月24日,最高院发布了《最高人民法院关于<中华人民共和国公司法>第八十八条第一款不溯及适用的批复》。新《公司法》第八十八条第一款仅适用于2024年7月1日之后发生的未届出资期限的股权转让行为。对于2024年7月1日之前股东未届出资期限转让股权引发的出资责任纠纷,人民法院应当根据原公司法等有关法律的规定精神公平公正处理。 注册资本认缴制下,股东依法享有出资期限利益。法院在审理债权人追加股东承担补充责任的案件中,对股东转让认缴期限内未完成实缴的股权,法院倾向认为该等出资不构成出资瑕疵,不同意追加出让方和受让方承担相关责任。但是,如若该出资义务已经符合加速到期的情形,原认缴股东系以转让股权的形式规避出资义务、逃避债务,损害公司及债权人权益,则股东丧失期限利益,其出资义务加速到期。(参考(2023)浙0783民初4309号案例)
四、出资加速到期的问题
(一)适用情形 新《公司法》第五十四条规定了股东出资义务的加速到期,“公司不能清偿到期债务的,公司或者已到期债权的债权人有权要求已认缴出资但未届出资期限的股东提前缴纳出资。”当然这一关于股东出资义务加速到期的规定,并不是在新《公司法》中首次出现,在《第九次全国法院民商事审判工作会议纪要》第六条、《中华人民共和国企业破产法》第三十五条、《最高人民法院关于适用<中华人民共和国公司法>若干问题的规定(二)》第二十二条和《最高人民法院关于民事执行中变更、追加当事人若干问题的规定》(下称“《变更、追加当事人规定》”)第十七条均有体现。但新《公司法》第五十四条相较以往首次确定了非破产、解散情形和例外情形下股东出资加速到期的适用规则,只要能够符合“公司不能清偿到期债务”这个条件的,就可以采取诉讼手段,要求股东提前缴纳出资。实践中,也不再需要债权人以自身案件不能执行或终本为前提证明公司不能清偿到期债务,只要证明公司作为债务人已经没有可供执行的财产即可完成举证责任。 此外,与此前规定相比,新《公司法》在请求主体上也予以适当扩大,除了已到期债权的债权人外,公司也可以作为股东出资加速到期的请求主体,以公司名义向股东主张提前缴纳出资。当然,由于公司和债权人所基于的请求权依据不同,两者在具体适用的条件上也有所不同。公司相较于债权人而言,其与股东可以说是合同关系,公司对于股东有基于诸如股东协议之类直接的债权,而债权人与股东并无直接关系,其向股东主张提前缴纳出资系基于债权人的代位权。 (二)公司请求股东出资加速到期的路径 如上文所述,由于公司与股东之间的合作关系,公司可以直接向股东主张提前缴纳出资。但如果只要满足“公司不能清偿到期债务”这一条件,公司作为主体就可以向股东主张提前缴纳出资,有可能导致权利的滥用。因此,公司请求股东出资加速到期应当受到法律和公司章程的严格限定。 公司章程规定了全体股东认缴出资的期限,如将出资期限提前,公司应召开股东会就修改出资期限事宜进行审议。公司应证明确有到期债务无法偿还,且履行了股东会审议程序,最终形成修改出资期限的有效决议。 实践当中,由于股东对公司发展的预期、对公司是否将背负重大债务、是否具有修改出资期限的紧迫性等问题理解不同,往往会出现个别股东不同意修改出资期限的情况,即便其余股东都同意将出资期限提前,且其余股东所持表决票满足公司法和公司章程规定修改公司章程的条件,该未经全体股东一致同意的决议仍会受到效力性的挑战。法院在审理该类案件中重点会考虑公司是否背负重大债务,修改出资期限是否具有紧迫性,修改出资期限是否损害了个别股东的利益,股东会决议形成的程序是否合法等事项。 在修改出资期限的股东会决议认定有效的前提下,公司应根据新《公司法》第五十一条和第五十二条规定,对负有出资义务的股东进行限期催缴和过期除名。 (三)债权人请求股东出资加速到期的路径 在新《公司法》第五十四条出台以前,股东若要请求股东出资加速到期的,一般只有在自身债权因无法执行而终本后重新提起股东损害公司债权人利益责任纠纷诉讼或依据《变更、追加当事人规定》第十七条、二十八条之规定,在执行程序中申请追加、变更未实缴的股东作为被执行人。但是,由于在执行程序中追加股东为被执行人一般受到严格限制,债权人在执行程序中的申请往往会被裁定驳回,在申请追加被执行人的裁定驳回后,虽然债权人可以通过执行异议之诉再次向法院主张追加被执行人,但由于此类诉讼耗时较大且结果不可预估,一般债权人会采用执行终本后重新提起股东损害公司债权人利益责任纠纷维护自身权益。当然,如果在债权人起诉公司时,公司已经存在执行终本或被列为失信被执行人或存在重大负债的情形,债权人亦可将股东列为共同被告,要求股东在未出资范围内对公司债务承担补充清偿责任。
案例一:江苏中院认为经强制执行程序仍不能偿还债务符合出资加速到期的前提条件 案号 (2024)苏03民终2421号 基本案情 甲公司向一审法院起诉请求:判令彭某某在110万元未出资范围内,王某某在167万元未出资范围内,对安徽省长丰县人民法院(2021)皖0121民初5361号民事调解书确定的甲公司未实现的债权承担补充赔偿责任。 一审法院认定事实:2021年8月17日,就甲公司与乙公司买卖合同纠纷一案,安徽省长丰县人民法院于2021年10月9日作出(2021)皖0121民初5361号民事调解书,内容为:一、经丙公司(甲公司原名)与乙公司共同确认,乙公司应当支付丙公司货款417083元,于2021年12月31日前支付10万元,余款317083元于2022年1月30日前付清;二、如乙公司未按上述第一项约定按时足额支付上述款项,则应自2021年10月8日起以实际所欠货款为基数按照全国银行间同业拆借中心公布的贷款市场报价利率的四倍支付违约金直至款清为止,且丙公司自乙公司任何一笔逾期付款之次日起就所欠全部货款及违约金向人民法院申请强制执行;三、丙公司自愿放弃其他诉讼请求,且双方再无其他争议。因乙公司未按约定履行给付义务,甲公司申请强制执行。安徽省长丰县人民法院经过执行,因未查出乙公司有可供执行的财产,申请执行人也未能提供被执行人有可供执行的财产线索,于2022年4月29日作出(2022)皖0121执318号执行裁定,终结本次执行程序。 乙公司成立于2013年12月30日,注册资金3万元,股东为彭某某和王某某,2019年10月22日注册资本增至280万元,由王某某以货币出资168万元,持股比例66.67%,彭某某以货币出资112万元,持股比例33.33%,二人认缴出资期限均为2049年12月27日。王某某、彭某某认可仅实际出资到位3万元,对增资部分尚未出资。 法院裁判 本院认为,依据《最高人民法院关于适用〈中华人民共和国公司法〉时间效力的若干规定》第四条第一款第(六)项的规定,“公司法施行前的法律事实引起的民事纠纷案件,当时的法律、司法解释没有规定而公司法作出规定的下列情形,适用公司法的规定:……(六)不明显背离相关当事人合理预期的其他情形”。本案是《中华人民共和国公司法》(2023年修订)施行前的法律事实引起的民事纠纷案件,但当时的法律、司法解释对于非破产情况下公司股东出资加速到期问题没有规定,因此,本案应当适用《中华人民共和国公司法》(2023年修订)的规定。该法第五十四条规定,“公司不能清偿到期债务的,公司或者已到期债权的债权人有权要求已认缴出资但未届出资期限的股东提前缴纳出资”。虽然乙公司章程约定的股东出资期限未届满,但是经安徽省长丰县人民法院强制执行,乙公司不能清偿到期债务,甲公司作为债权人有权要求乙公司股东彭某某、王某某提前缴纳出资,该诉讼请求未明显背离彭某某、王某某设立乙公司时的合理预期。《最高人民法院关于适用〈中华人民共和国公司法〉若干问题的规定(三)》第十三条第二款规定,“公司债权人请求未履行或者未全面履行出资义务的股东在未出资本息范围内对公司债务不能清偿的部分承担补充赔偿责任的,人民法院应予支持;未履行或者未全面履行出资义务的股东已经承担上述责任,其他债权人提出相同请求的,人民法院不予支持”。本案审理期间,因彭某某、王某某仍未全面履行出资义务,故甲公司要求彭某某、王某某在各自未出资范围内,对乙公司欠付甲公司债务不能清偿部分承担补充赔偿责任,应予支持。
案例二:东阳市人民法院认为公司已被多名业主提起诉讼,要求支付拖欠租金及违约金,且已长期无力支付租金。在欠付债务的情况下,被告以100元的对价转让全部股权,该转让行为属逃避债务行为,严重损害了公司及债权人的权益,被告的出资义务加速到期。 案号 (2023)浙0783民初4309号 基本案情 原告甲公司变更诉讼请求为:1.判令被告丙公司立即向原告缴纳截止破产受理日登记尚未认缴的注册资本150万元;2.判令被告乙公司对第1项诉请承担连带责任。事实和理由:2022年9月26日,东阳市人民法院作出(2022)浙0783破申60号民事裁定书,裁定受理张雪芳对甲公司的破产清算申请,并指定金华安泰会计师事务所有限责任公司为破产管理人。截止该日,甲公司登记的股东为乙公司,注册资本1000万元,实缴850万元,认缴但未实缴150万元。管理人于2022年12月2日向乙公司寄送《通知书》要求其履行出资义务,但乙公司至今未缴纳。2020年4月24日,甲公司变更注册资本为1000万元,乙公司认缴出资850万元,丙公司认缴出资150万元。2022年3月23日,丙公司将其认缴的出资额150万元以100元价格转让给乙公司。甲公司于2021年11月起因不能按合同约定支付业主租金,引发大量诉讼,存在大量需要清偿的债务。2022年3月23日,乙公司以几乎零对价受让丙公司股权,明显系帮助丙公司逃避出资责任。根据《最高人民法院关于适用《中华人民共和国公司法》若干问题的规定(三)》第十八第一款规定,有限责任公司的股东未履行或者未全面履行出资义务即转让股权,受让人对此知道或者应当知道,公司请求该股东履行出资义务,受让人对此承担连带责任的,人民法院应予支持。故丙公司应承担缴纳出资款150万元的义务,乙公司应承担连带责任。 法院裁判 本院认为,本案的主要争议焦点为作为甲公司原股东的丙公司是否应当承担缴纳出资义务。对此,本院分析认为,注册资本认缴制下,股东依法享有出资期限利益。在认缴出资期限届满前,股东尚未实际缴纳出资即转让股权的,通常不构成出资瑕疵。但是,如若该出资义务已经符合加速到期的情形,原认缴股东系以转让股权的形式规避出资义务、逃避债务,损害公司及债权人权益,则股东丧失期限利益,其出资义务加速到期。本案中,丙公司将其持有的甲公司股权转让给乙公司时,其认缴出资期限尚未届满,但甲公司已被多名业主提起诉讼,要求支付拖欠租金及违约金,且自2021年10月、11月开始无力支付租金。在欠付债务的情况下,丙公司以100元的对价转让全部股权,该转让行为属逃避债务行为,严重损害了公司及债权人的权益,丙公司的出资义务加速到期。丙公司的上述股权转让行为符合《最高人民法院关于适用〈中华人民共和国公司法〉若干问题的规定(三)》第十八条规定的瑕疵出资股权转让情形。在受让人乙公司未缴出资的情况下,出让人丙公司仍应对其原认缴的出资承担缴纳义务。受让人对上述出资义务承担连带责任。综上,原告的诉讼请求,理由正当,本院予以支持。据此,依照《中华人民共和国企业破产法》第二条、第三十五条、《中华人民共和国公司法》第三条、第二十八条、《最高人民法院关于适用〈中华人民共和国企业破产法〉若干问题的规定(一)》第一条、《最高人民法院关于适用〈中华人民共和国公司法〉若干问题的规定(三)》第十八条之规定,判决如下:一、被告丙公司于本判决生效之日起十日内向原告甲公司缴纳出资款150万元。二、被告乙公司对上述第一项债务承担连带责任。
与公司就出资问题向股东提起诉讼相比,债权人提起诉讼会涉及股东向谁清偿的问题。目前较为统一的司法裁判观点是,为了鼓励债权人行权的积极性,在公司进入破产清算程序前,股东直接向债权人清偿;在公司进入破产清算程序后,股东应向破产管理人履行出资义务,出资财产纳入公司财产,由管理人向全体债权人统一进行清偿,从而避免发生个别清偿的问题。在2024年8月24日人民法院报刊登的《法答网精选答问(第九批)》第五问中,最高人民法院民二庭的丁俊峰法官作出的答复,也持同样观点。
五、结语
公司资本制度为公司法的重要法律制度,公司资本的三原则是公司法的核心原则,对保护公司、股东、债权人的合法权益具有重要意义。公司设立应有确定的注册资本,股东按照规定认缴注册资本,并按期全面履行实缴义务,实缴后不得抽逃,这是公司法对股东职责的基本要求,也是股东享有权利应履行的基本义务。本文讨论的问题均围绕股东如何在出资限额范围内承担责任。若公司股东滥用公司法人独立地位和股东有限责任,逃避债务,严重损害公司债权人利益的,应当对公司债务承担连带责任,而非有限责任。
上一篇: 已经是第一篇了
下一篇: 已经是最后一篇了
推荐文章
相关律师
苏丹
sudan@zhongyinlawyer.com
-初级合伙人
金鲁铭
jinluming@zhongyinlawyer.com
-执业律师