新就业形态的合规挑战与应对策略——以争议解决为视角
2025.06.11
作者: 中银律师事务所 王婧然
一、新就业形态的含义与法律模式分类
(一)新就业形态的定义
现行法律法规并未对新就业形态作出明确定义,人力资源和社会保障部在2024年9月14日发布的《支持和规范发展新就业形态》中表示,新就业形态是伴随着互联网技术应用和数字经济发展而出现的工作模式,如依托互联网平台就业的网约配送员、网约车驾驶员、互联网营销师等。新就业形态具有劳动关系灵活、工作内容多样、工作时间弹性、创业机会互联等特点,对于扩大就业容量、调节劳动力市场具有重要作用,同时也对提升就业质量、加强劳动者权益保障提出新要求,既应该鼓励发展,也需要对其进行规范。与传统就业形态相比,新就业形态具有以下几个特点:

(二)新就业形态法律模式的“三分法”
人社部等八部门《关于维护新就业形态劳动者劳动保障权益的指导意见》(人社部发〔2021〕56号,以下简称“56号文”)中提出了关于新就业形态“三分法”的模式,劳动关系、不完全劳动关系和民事法律关系。

(三)不同模式的成本与风险差异

可以看出不同模式对企业的成本影响非常大,这也是为什么有些企业不希望与劳动者建立劳动关系,利益驱动会促使企业更倾向于选择成本更低的方式。但要注意的是,恶意规避或模糊用工模式易引发劳动关系认定争议。最高人民法院已经通过发布指导案例的方式,针对连环外包、注册个体工商户等方式恶意规避劳动关系的乱象作出回应,重点打击恶意规避的“灰度操作”乱象,判断是否存在劳动关系,必须要透过现象看本质,坚持实事求是原则,不能只注重形式和外观。
二、从典型案例看新就业形态的高频合规风险
(一)劳动关系认定的实质审查原则
2024年12月23日最高人民法院发布首批新就业形态劳动争议专题指导性案例时指出:“在新就业形态下,尽管平台企业生产经营方式发生较大变化,具有很多新的特点,但判断企业与劳动者之间是否存在劳动关系,仍然必须抓住劳动关系的本质、核心特征,即是否存在支配性劳动管理;特别是,判断是否存在劳动关系,必须要透过现象看本质,坚持实事求是原则,不能只注重形式和外观。”即裁审机构在认定法律关系时,更注重审查双方实际的用工管理事实,而非仅仅依据合同名称或书面约定。
指导性案例237号“郎溪某服务外包有限公司诉徐某申确认劳动关系纠纷案”中,法院认为:双方签署的虽为承揽、合作协议,但根据庭审查明,徐某申与郎溪某服务公司之间存在用工事实,构成支配性劳动管理,符合劳动关系的本质特征,应当认定存在劳动关系。其一,徐某申在站点从事配送工作,接受站点管理,按照站点排班表打卡上班,并根据派单按时完成配送任务,在配送时间、配送任务等方面不能自主选择,即使没有配送任务时也要留在站内做杂活。其二,徐某申的报酬组成包含基本报酬、按单计酬及奖励等项目,表明郎溪某服务公司对徐某申的工作情况存在相应的考核与管理,并据此支付报酬。其三,郎溪某服务公司从上海某网络公司承揽商品分拣、配送等业务,徐某申所从事的配送工作属于郎溪某服务公司承揽业务的重要组成部分。
(二)“个体工商户 + 合作协议”模式可能会被认定恶意规避
有的企业通过诱导劳动者注册为“个体工商户”并订立承揽、合作协议等方式,规避劳动法律法规和用人单位责任,若缺乏真实商业实质,可能被认定为恶意规避责任。
指导性案例238号“圣某欢诉江苏某网络科技有限公司确认劳动关系纠纷案”中,法院认为:江苏某网络公司要求外卖骑手圣某欢登记为“个体工商户”后再与其签订承揽、合作协议,意在规避用人单位应当承担的法律责任,双方实际存在较强的人格从属性、经济从属性、组织从属性,构成支配性劳动管理。具体而言:其一,圣某欢成为专送骑手需通过站点授权才能完成APP注册,而后圣某欢通过APP接单,根据劳动表现获取薪酬,不得拒绝平台派发订单,特殊情况不能接单时需向江苏某网络公司申请订单调配;而且,江苏某网络公司制定考勤规则,对圣某欢的日常工作进行管理。其二,根据APP薪资账单中的薪资规则说明、平台服务协议可以看出,圣某欢薪资来源、薪资规则制定方为江苏某网络公司,发放金额由江苏某网络公司确定,双方实际结算薪资。其三,圣某欢注册成为专送骑手,隶属于江苏某网络公司承包的某外卖平台浒墅关片区站点,其从事外卖配送服务属于该公司主营业务。关于圣某欢是与江苏某网络公司还是与江苏某管理公司存在劳动关系的问题。经查,江苏某网络公司虽然通过签订平台服务协议将配送业务转包给江苏某管理公司,但实际圣某欢依然通过此前注册的APP进行接单和配送,江苏某网络公司也通过该APP派单并进行工资结算。圣某欢系由江苏某网络公司直接安排工作、直接管理、结算薪资等,其与江苏某网络公司之间联系的密切程度明显超过与江苏某管理公司的联系。故对江苏某网络公司仅以其与江苏某管理公司存在内部分包关系为由,提出其与圣某欢之间不存在劳动关系的抗辩,依法不予支持。
(三)平台需承担职业伤害保障责任
如果新就业形态就业人员与用人单位存在劳动关系,对于工作过程中受到的伤害,符合工伤认定条件的,依法可以享受工伤保险待遇。但对于不构成劳动关系的情况,责任如何划分存在一定争议。2021年12月底,人社部等十部门印发《关于开展新就业形态就业人员职业伤害保障试点工作的通知》。自2022年7月起,在北京、上海、江苏、广东、海南、重庆、四川7省市,选择部分规模较大的出行、外卖、即时配送和同城货运平台企业,开展新就业形态就业人员职业伤害保障试点。即使不认定劳动关系,符合条件的劳动者也可能获得职业伤害方面的保障。
例如重庆(2024)渝05民终2142号、广东2024)粤2072民初5015号案件中,法院未认定为劳动关系,没有支持新就业形态人员基于劳动关系享有的工伤保险待遇,但强调平台需承担新就业形态就业人员职业伤害保障的特定责任,就业人员可依据《新就业形态就业人员职业伤害保障办法(试行)》及当地规定进行伤残鉴定,享受职业伤害保障待遇,但同一事故伤害不得同时享受工伤待遇和职业伤害保障待遇。
对于不构成劳动关系的情形,但属于劳务关系的,雇主方也可能会根据《中华人民共和国民法典》相关规定承担劳务关系项下的赔偿责任。例如(2024)京0115民初7418号案中,法院认为:马某在美团众包APP注册成为骑手,从事配送服务工作,同时与A公司签订网约配送员协议,按照A公司的要求和标准提供服务,A公司通过钱袋宝APP为马某发放报酬并购买保险,应认定为马某与A公司之间存在劳务关系。个人之间形成劳务关系,提供劳务一方因劳务自己受到损害的,根据双方各自的过错承担相应的责任。马某在送餐的过程中与狗碰撞摔倒受伤,未注意到审慎义务,故本院酌情认定A公司对马某所受损害承担50%的赔偿责任。
此外,我们也发现有案例,法院虽未认定劳动关系,但因平台购买了单项工伤保险,劳动者完成了工伤认定,判决平台支付相应工伤待遇,例如(2024)粤01民终19830号案件。
目前新就业形态民事纠纷案件中,除了上述的确认劳动关系争议、工伤待遇赔偿纠纷、职业伤害保障待遇纠纷、提供劳务者受害责任纠纷等,基于业务模式的复杂度、涉及主体的多元性、侵权行为的多样化等因素,还会有保险合同纠纷、身体权纠纷、交通事故责任纠纷等其他类型的争议,也是需要企业关注的法律风险。
三、从争议解决视角看新就业形态的合规挑战应对策略
如前所述,新就业形态的商业模式非常复杂多元,应对相应的法律风险需要详实地调研后才能做出准确的研判。在不针对某一特定模式的情形下,本文从用工合规体系搭建和争议解决视角给出一些应对策略的建议。
(一)对劳动关系认定风险应有充分预判
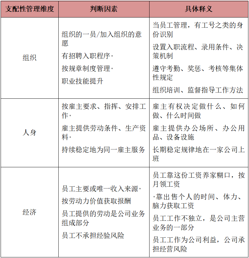
作为雇主方,对于现行法律框架下的用工类型对应的法律关系、用工成本、法律风险及违法后果应当有充分的认知。可对照下表比对自身业务模式与用工管理过程是否构成了“支配性劳动管理”,如存在被认定劳动关系的风险,则会触发未签劳动合同双倍工资、补缴社保、解雇赔偿等风险。

(二)用工模式分层分类设计
雇主应结合业务模式和人员结构,对雇员进行分层分类管理。例如核心业务岗位(如全职配送员、平台运营人员)建议签订书面劳动合同,依法缴纳社会保险,避免因“假外包真派遣”触发连带责任。灵活性岗位(如高峰时段兼职/众包骑手):可选择签订新就业形态劳动者协议,具体可参考人力资源和社会保障部2023年9月28日发布的协议模板,明确双方权利义务,避免因未签订合同导致对用工关系认定产生不必要的争议,同时依法缴纳职业伤害保障或商业保险降低工伤风险。完全自主型岗位(如众包司机、合作主播、知识付费讲师):应通过合作协议约定服务标准、费用结算及责任分担,确保平台不介入具体服务过程。
(三)建议职业伤害与侵权责任的风险分散机制
应搭建多层次保障体系,分散工伤、侵权等赔偿风险。对认定为劳动关系的劳动者,依法缴纳五险一金;参与地方政府试点,为不完全劳动关系劳动者缴纳职业伤害保障;针对高风险岗位(如配送、代驾)购买雇主责任险、第三者责任险,覆盖人身伤亡与财产损失。同时,我们关注到,对于确认劳动关系的争议,起因往往不是为了确认劳动关系本身,而是为了享受工伤待遇或侵权由雇主承担赔偿责任。因此,如果企业或平台建议有效的事故应急响应机制,在发生争议前介入处理,第一时间启动保险理赔等程序,以及指派专人与就业者或受害者沟通,可有效避免争议升级。通过协商、调解优先化解矛盾,降低群体性诉讼风险。
(四)对合作方应建立动态评估机制
平台应关注合作方或供应商是否在执行过程中对用工模式进行了实质调整,与协议约定不符,或采用了连环外包、注册个体工商户等恶意规避方式,导致被认定劳动关系的风险上升,从而导致平台方或发包方承担连带责任。同时,应注意避免介入合作方或供应商的实质用工管理,例如不应直接对就业人员发出劳动指令或进行违纪处罚,不应直接进行考勤管理和工资发放,不应直接进行工资发放或工作成果交付验收,简单来说就是“对公不对私”,交互行为和合作方或供应商发生,而不是直接和就业者发生,不能具体干预就业者个体的劳动过程。
四、结语
随着新就业形态治理进入“深水区”,企业或平台方应从战略层面作出调整,未来可能通过立法进一步固化平台与劳动者的权责。新就业形态用工合规的核心在于平衡业务灵活性与法律底线。企业需摒弃“形式合规”思维,立足用工事实的实质性审查标准,通过分类管理、保险覆盖及制度优化,实现合规经营与风险防控的双重目标。新就业形态的合规治理并非 “遏制创新”,而是通过明确规则为行业注入可持续发展动力,将合规嵌入商业模式设计阶段,做好预防性风险管控,而非争议发生后被动应对。企业应当在创新与规范中寻找平衡,认识到平台经济的公共性,承担建设和谐用工生态的责任,这样才能在政策迭代与市场竞争中稳健前行,实现经济效益与社会价值的双赢。
上一篇: 已经是第一篇了
下一篇: 已经是最后一篇了
推荐文章
相关律师
王婧然
wangjingran@zhongyinlawyer.com
-合伙人