中银文库
Library

家族企业跨境上市与传承:规则之上,故事之下的风控闭环

2025.08.27  

作者: 中银律师事务所    闫鹏和律师团队

分享到:
打开微信,点击“发现”,使用“扫一扫”即可分享到我的朋友圈。
   打印文章
家族企业跨境上市与传承:规则之上,故事之下的风控闭环

开篇:当资本市场的光照进家族客厅

几乎每一个准备登陆A股、香港或纳斯达克的家族企业,在最后的路演前夜都会经历同一种焦灼:台上是融资叙事与市值管理,台下是家族成员的资产结构、身份安排、过往承诺。随着监管层全面引入“穿透式”逻辑,控股股东与实际控制人须就信息披露、关连/关联交易、股份锁定与减持安排、股权质押与强制平仓、一致行动推定、跨境税务与长臂合规等问题逐一应对。任何一环节若出现遗漏或偏差,风险都可能突破上市公司边界,经由“股权—担保—家庭账户—信托”链条,直接进入家族生活:一份未被披露的连带保证、一笔看似偶然的同向交易、或一份未更新的受益人名册,都可能演变为监管或诉讼的引爆点。

本文不作“百科全书”式罗列,而是在既有规则框架稳固的前提下,借助可复用的实务案例,呈现一条可操作的路径:先识别相关“人”,再梳理潜在“事”,随后配置控制与应急措施,最终将其制度化嵌入家族治理与传承工具之中。由此,使“上市”与“传承”成为同一套合规工程的两端。


先识别:把“人—账户—载体—事实控制”织成可证链条

任何跨境上市的风险防控,首要步骤均源自一张“关系地图”。该地图并非单纯的股权结构图,而是“人—账户—载体—事实控制”四层叠加的控制镜像:

第一层是“人”——包括配偶、成年子女、兄弟姐妹、父母等血亲主体,以及在创业早期与家族形成长期绑定的“准家族”成员(如主要出资人、核心高管、长期顾问)。

第二层是“账户”——涉及A股、港股、美股等资本市场的证券及银行账户,保险与信托账户,基金及合伙份额等金融持有形态。

第三层是“载体”——包括境内外SPV、有限合伙、家族办公室、基金平台,以及公司层面并表或未并表的各类实体。

第四层是“事实控制”——指向表决权安排、共同意思表示、一致行动协议或可被推定为一致行动的客观事实,亦包括表决权委托、回购与对赌、以及重大事项中的实际指令。

识别的核心,并非“绘制美观的结构图”,而是将每一条连线背后的法律事实予以证据化与颗粒化:谁签署过何种文件、谁曾向谁发出指令、资金的具体流向为何、何人曾经见证相关事实。唯有如此,后续关于合并披露口径的确定、股份锁定与减持额度的计算、关连交易与独立性的认定、乃至信托安排下控制稳定性的判断,方能落在具有法律意义的支点上。


A股篇:将家庭风险纳入“披露—担保—质押”的合规笼子

案例一“北方智造”的股权质押雪球(化名)

(一)时间轴

  • 上市前18个月:张氏家族为支持一笔外延并购,签署七份连带责任保证,为提高效率,其中部分由家族办公室以“空白授权”形式代签;

  • 上市后第8个月:公司股价承压,主办券商内部风控将股权质押率“红线”由50%下调至更为审慎的水平;

  • 上市后第14个月:因未能及时追加保证金,触发强制平仓预警;同期,外甥女名下的“教育信托”账户在二级市场执行程序化减持,与控股股东合并口径后,被系统判定“减持额度已用尽”。

(二)风险表现

集团层面出现股权质押被动化、司法冻结风险、二级市场舆情发酵及交易所问询叠加。银行并表风控因此收紧授信。更致命之处在于,早期自然人连带保证成为无法拆除的“硬雷”,导致审计师出具带强调事项的审计意见,融资环境迅速冷却。

(三)处置路径

我们并未从“重组故事”切入,而是回溯至“人—账户—载体—事实控制”的基础图谱,逐一拆解:

  • 连保止损:以公司层面的资产抵押与反担保安排逐步替换自然人无限责任;同时引入D&O保险覆盖关键管理者的决策风险,把“个人责任池”与“公司风险池”分隔。

  • 质押降杠杆:确立统一质押比例上限,并实施“45%预警、50%封顶、80%绝对禁止”的分级管控;与券商及主要授信银行约定逐月化解时间表,必要时触发协商缓释或择机回购;

  • 统一披露口径:对外甥女教育信托所涉账户、触发的“程序化交易”进行一致行动分析,形成法律意见与披露底稿,补充披露事实经过、改正措施与后续控制机制,避免持续问询。

(四)转化结果

经整改后,交易所认可问询回复,银行恢复授信。同时启动“历史担保与财务资助回溯”,与审计师统一底稿,把“合规修复”写入年报重大风险提示,避免散点披露造成“补充问询无止境”。

(五)启示

自然人连带保证与高比例质押是家族企业在A股中的高风险点;而信托账户的程序化交易则属易被忽视的隐性风险。有效解决路径是:以制度笼子将“披露—担保—质押”统一管理,确保所有家族成员的交易、质押与担保均纳入同一审批与口径,并留痕成证。

案例二“江城医药”的一致行动暗流(化名)

(一)背景

创始人李先生的妹妹掌管原料供应端,妹夫名下的合伙企业在一次增持中以“财务投资人”身份入场。项目组初步判断:未签署一致行动协议,故不构成一致行动。然而,权益披露中,交易所问询直指:为何相关账户在关键节点存在明显同向交易,且家族会议纪要显示“统一对外口径”?

(二)难点

家庭成员之间的“默契”虽未成文,却足以在监管实践中被推定为“一致行动”。在锁定期、减持额度或举牌线附近,任何形式的“同步行为”与“共同意图”都可能触发实质性认定。

(三)处置路径

构建“一致行动反驳矩阵”:

  • 对数年交易数据进行去标识化比对,检验时间点、价格区间、成交渠道的相似度;

  • 还原家族治理实际:妹妹负责供应链,不参与资本运作;合伙企业由职业经理人团队独立决策,并受制于合规委员会报告机制;

  • 在公司章程之外,为家族成员制定《资本市场行为准则》,明确窗口期纪律、信息隔离墙、禁止私签投票协议或联动交易等红线;

  • 将整改后的治理结构与行为规范向监管与市场同步披露,避免在“是否存在一致行动”上纠缠字眼,而是强调“治理已被制度化”。

(四)转化结果

问询回复获监管认可,李氏家族将原本的“关系风险”转化为“治理完善”的正面信号。

(五)启示

A股监管最忌讳将“一致行动”仅理解为“是否签订协议”。在事实层面,“共同意图+同向行为”即可触发推定。与其机械否认,不如建立“即便存在过,也可制度化纠偏”的证据闭环。


港股篇:在“关系”与“独立”之间划线

案例三“南海科贸控股”的沉默借款(化名)

(一)背景

实控人陈先生的海外家族信托为上市公司并购项目提供过桥融资,形成对上市公司的财务资助,但未在披露层面全面反映,导致审计师出具保留意见,公司被迫停牌。同时,陈先生的兄长与外甥在二级市场实施同向增持,引发交易所“一致行动推定”。

(二)处置路径

应对方案的核心不在于“修饰文案”,而在于“重走合规程序”:

  • 关连交易核查:以《上市规则》关连交易条文为尺度,逐一梳理近三年家族成员与上市公司之间的交易往来,补充披露并提交独立董事委员会及独立财务顾问发表意见;

  • 复牌路线设计:与联交所沟通,优先解决审计保留事项及内部控制缺陷,继而签署并披露持续关连交易框架协议,最终一次性提交整改措施及后续管控机制;

  • 一致行动回应:不回避亲属关系,而是将资金流向、投票安排与信息隔离的实证材料加以呈现,并对未来家族成员的增减持行为设定事前申报及回避制度。

(三)结果

停牌周期得以有效压缩;陈氏家族进一步厘清“家族办公室”的职能边界,使其既承担财富管理功能,又在制度化安排下与上市公司开展市场化交易。香港市场对“关系”的关注,亦由“隐蔽安排”转化为“独立性+披露”的透明审视。

案例四“海港地产”之白洗考验(化名)

(一)背景

在一宗涉及财务重组的交易中,因家族成员分散持股而多年未有书面一致行动协议,但在关键表决节点上多次出现协同投票与联动沟通。财务顾问提示:若被实质认定为一致行动,将触发强制全面要约;若申请清洗豁免(Whitewash Waiver),则必须经独立股东批准并完成充分披露。

(二)处置路径

建议正视既往协同行为,主动选择清洗豁免程序,并作“双重准备”:

  • 一手在于市场化证明:通过对价安排与资本结构重组论证,确保清洗豁免后不损害中小股东利益;

  • 一手在于治理重构:建立家族内部投票与信息管理制度,确立“重大事项由独立董事主导、家族成员回避”的机制,以换取监管与市场信任。

(三)结果

清洗豁免申请获批,交易顺利落地,公司市值管理重新回到正轨。由此可见,“独立性”不再是家族控制的负担,而是提升信用的制度背书。


美股篇:披露、独立与跨境制裁的“三角约束”

案例五“Blue Ocean Labs”的双线警报(化名)

(一)背景

发行人赴美上市两年后,在例行内部控制自查中发现:CFO配偶实际控制的顾问公司与发行人发生了累计金额超过披露门槛的交易,但未履行董事会关联交易审查程序;与此同时,董事长之弟及其信托账户与管理层账户在多次增持中呈现高度一致的交易节奏,律师提示或触发“group”合并持股申报风险。

(二)风险焦点

在SEC对Rule 10b5-1交易计划修订后,部分董监高通过“修改计划”方式加速减持,但未遵守冷静期(cooling-off period)及“无重要非公开信息(“MNPI”)声明”要求。更复杂的是,合规部门复盘时,承办银行的制裁筛查提示某供应链代理与SDN名单存在间接关联。

(三)应对方案

以“程序即实质”为准绳,逐项落实:

  • 关联合同与Item 404披露:对历史交易重启披露程序,补充董事会独立性判断,落实内部控制改进;

  • 10b5-1计划重校:统一计划模板,严格冷静期要求,禁止“事件前修订”,并将 Form 144 披露与窗口期纪律整合至统一日历;

  • Group风险控制:不纠缠“是否已被证明”,而是以最低持股口径统一申报逻辑,并设定内部“信息隔离区”;

  • 制裁合规闭环:开展全量供应链筛查,将OFAC“五要素”要求(所有权、控制、地域、行业、用途)落入合同条款,辅以替代交易路径与应急演练。

(四)结果

经整改,公司顺利完成SEC关注函回复,潜在集体诉讼成本控制在可承受区间;公司前置独立董事及审计委员会的实质权力,家族成员在涉及潜在冲突的议题上主动回避,增强了市场信任。

案例六“Eastern eCommerce”的窗口期阴影(化名)

(一)背景

在公司财报披露前后,创始人亲属控制的多个账户出现“踩点式”卖出。合规复核发现,家族微信群曾转发“业绩达标”的非正式内部口径。虽然缺乏直接交易指令,但SEC倾向将其视为MNPI外溢。

(二)风险焦点

问题核心不在于“聊天记录是否等同于信息披露”,而在于内部信息治理是否建立有效防火墙。

(三)应对方案

  • 信息分级治理:设立多层级信息管理制度,凡属经营数据及业绩口径,在“窗口期禁区”内不得通过家庭群或任何非正式渠道流转;

  • 家族成员培训与考核:列明MNPI识别与保密义务,要求家族成员签收培训材料,每季度进行两次抽测,并形成第三方可验证的留痕;

  • 统一外部沟通口径:与外部律师、承销商和投资者关系团队建立“三线联控”的信息披露词典,确保“业绩—订单—重大客户”等表述保持唯一版本。

(四)结果

在充分的制度化整改与合规善意配合下,疑点风险得到监管层缓释。此后,家族成员反而成为公司内部最积极的信息纪律推动者。


传承篇:财富工具的“资本法理”锚定

家族治理并非单纯的财富配置,而是财富工具与资本规则的双轨运行。离岸信托、保险保单、遗嘱、婚前协议等,若仅停留在“财富管理”层面,而未与上市公司合规、资本市场监管要求同频,极易形成制度冲突:

  • 锁定期安排与受益人分配条款可能交叉抵触;

  • 董事独立性要求与亲属服务合同可能发生碰撞;

  • CRS/FATCA信息披露与家族办公室资金流可能相互掣肘。

因此,关键在于将“财富工具”制度化嵌入“资本规则”,以下三个案例展示了如何完成这种嵌合与重构。

案例七“三代同堂”的信托重塑(化名)

(一)背景

祖父设立的离岸信托以“教育与医疗”为主要分配目标,但条款模糊,把“投资管理权”与“受益分配权”混在同一层级,且指定家族长子兼任保护人。上市后,长子出任公司董事会主席,由此产生“独立性确失”与“一致行动”的认定风险。

(二)应对方案

通过信托文件修订,确立“三权分立”:

  • 投资决策权:由受托人及独立投资顾问行使;

  • 受益分配权:由设立分配委员会(含外部律师/会计师)表决决定;

  • 保护人权力被双钥匙机制约束,涉及上市主体及持股平台的决策,须由受托人与外部保护人共同签署。

同时补充制裁、反贿赂及强制替任条款:一旦任何受托人或服务机构触发制裁风险,自动启动替任机制并完成资产迁移。

(三)结果

在“穿透申报”与“独立性合规”之间实现平衡:既符合CRS/FATCA的穿透披露要求,又避免因家族长子权力过度集中而影响上市公司治理与独立性。

案例八婚前协议的“资本化升级”(化名)

(一)背景

二代继承人拟进入董事会,但婚前协议仅笼统规定“各自名下财产归各自所有”,未对股权投票权、股息收益权、家族宪章义务作出安排。婚后配偶又进入家族顾问公司,与上市主体形成业务往来,潜在利益冲突逐渐显现。

(二)应对方案

将婚前/婚内协议从“财产分割文本”提升为“资本与合规文本”:

  • 明确股权持有与投票权委托机制;

  • 约定内幕信息管理与窗口期纪律;

  • 建立家族成员与上市主体交易的回避机制;

  • 将家族宪章作为具备约束力的“合规附件”,对婚姻一方产生制度约束。

(三)结果

婚姻关系由潜在的不确定性,转化为独立性与合规性的制度保障,避免因婚姻变动引发资本链条的治理风险。

案例九保单与“生活保障池”的双账户(化名)

(一)困境

在市值波动或融资紧缩时,控股股东常被迫质押或减持股份。家族日常生活成本(教育、医疗、赡养)若与资本运作绑定,则在资本市场下行周期极易出现“现金流断裂”。

(二)应对方案

设立“双账户体系”:

  • 以长期保险保单及高流动性账户构建“生活保障池”,与“投资/创投池”物理隔离;

  • 保障池提款节奏与使用范围固定,不受资本市场波动影响;

  • 投资池在统一质押上限与风险缓冲机制下运作,并在极端情况下由保单解约金或保单贷款提供过渡性应急方案。

(三)意义

通过“生活与资本分池”,确保家庭生活独立于资本市场波动,从而在危机中避免因生活现金压力而影响战略判断。


应急篇:四类高频危机的“电影式”应对脚本

(一)股价异常与股权质押预警

镜头一:凌晨紧急会议。合规负责人接收交易所“股价异动”问询,董事会秘书同步启动内幕信息排查,形成初步清单。

镜头二:公司法务与主办券商逐一对照控股股东质押比例及触发线,研判是否存在“强平”风险,立即推演替代担保及追加保证金路径。

镜头三:信息披露文件以“事实成熟度”为顺序,严禁选择性披露;必要时及时申请“临时停牌”或发布澄清公告。

镜头四:投资者关系团队、媒体沟通口径统一,仅限公告文本,不得作延伸或解释性表述。

(二)关连交易争议与独立性质疑

镜头一:独立董事紧急召集专门会议,外部法律顾问及独立财务顾问同步参与,调阅三年内相关交易流水及合同。

镜头二:对可能构成“利益输送”或“资金占用”的事项,重新界定为标准化交易,补充披露交易条件,并提交独立股东审议表决。

镜头三:复盘家族办公室与上市公司之间的接口关系,纳入前置审查清单,并在年度报告披露环节单列说明。

(三)内幕信息泄露与窗口期交易

镜头一:信息技术部门联合内控稽核部门排查数据流向,法务部门立即启动证据保全措施。

镜头二:公司向所有家族成员及关键岗位人员发放《重大非公开信息(MNPI)纪律确认书》,并留痕培训、测验及抽查环节,形成合规闭环。

镜头三:对疑似违规交易,启动“内部自查+外部专项审阅”双路径,必要时主动自愿披露并实施补救措施,以争取监管宽容。

(四)集体诉讼与跨境调查

镜头一:公司全面启用电子取证与法律留存系统,对关键人员邮箱与即时通信记录下发诉讼保全通知,确保证据链完整。

镜头二:由独立董事牵头,审计委员会聘请独立第三方调查机构;同时,D&O责任保险承保人介入,评估保单覆盖范围与除外责任。

镜头三:对外信息统一由法律事务部或董事会秘书处发出,严禁“场外发言”;在和解与抗辩之间,以“现金流可承受度”与“声誉维护”为核心权衡标准。


制度化落地:将“表述”变化为“约束”

在长期项目实务中,我们形成若干“可复用条款框架”。以下内容为制度化表达范例,具体文本应结合适用法域、交易结构及监管要求调整:

(一)一致行动与表决回避

“任何家庭成员不得单独或与他人形成对上市公司股份表决权或处置权的协同行为。确因治理需要而设立者,须经‘家族合规官—公司法务部门—独立董事主席’三级书面批准。涉及董事任免、重大关联交易、再融资及控制权变动事项时,相关家庭成员应一律回避表决。”

(二)内幕信息与窗口期纪律

“公司应于每一会计季度编制并更新内幕信息清单,将全体家庭成员及关键岗位人员纳入窗口期管理。任何人在财务报告披露前后或重大事项尚未公开期间,不得从事相关证券交易。若设立、修改或终止10b5-1交易计划,须经法律审查,并严格遵守法定冷静期。”

(三)股权质押与担保红线

“控股股东及其一致行动人整体质押比例应受上限约束,一旦触及预警阈值,立即启动‘降杠杆计划’与替代担保机制。新增融资以公司资产抵押为优先,自然人无限连带保证仅作严格例外处理,并须经董事会审议及独立董事特别意见。”

(四)家族办公室与上市公司接口

“家族办公室不得直接或间接与上市公司发生任何非市场化往来。确需合作的,应以服务合同方式进入关联/关连交易前置审查程序,并经独立董事及独立财务顾问审阅,且须纳入年度审计复核。”

(五)信托治理与制裁条款

“受托人、投资顾问或托管机构如进入制裁名单或出现重大合规缺陷,保护人有权依据‘双钥匙机制’即时更换;相关资产应进入过渡管理安排以确保安全。涉及上市主体及其控股平台的投票权行使,应受独立规则约束,并不得与受益人个人交易产生冲突。”


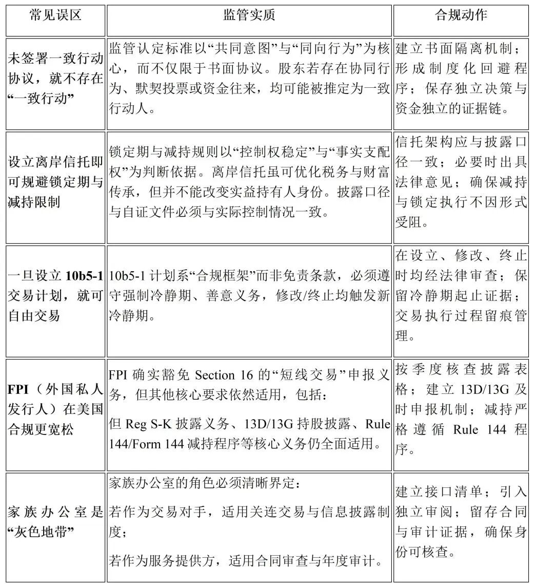
误区校正:从“经验主义”到“证据主义”

在家族企业的资本市场实践中,常见一些“经验化”误解。监管机关与司法机构更强调“事实与证据”,而非形式安排。以下列举五类高频误区:

图片


尾声:把风险收敛为“家族治理能力”

在合规与治理的交汇处,家族企业的长期稳健,取决于能否将风险“证据化、程序化、制度化”。具体而言:

在识别层面:以“人—账户—载体—事实控制”为轴心,建立完整的证据链条,确保股权结构、控制权归属与资金路径均有可验证的记录。

在风险管理层面:将“信息披露—股权质押—对外担保—一致行动—内幕信息(MNPI)—诉讼应对—税务与制裁”纳入统一口径,避免口径不一带来的合规真空。

在治理与应急层面:将“控制权安排—紧急预案”纳入日常议程,不作为临时应对,而是转化为常态化、流程化工作。

在制度固化层面:通过信托契约、婚前协议、家族宪章、董事会制度等法律文件,将行为规则转化为刚性约束,确保在跨代传承与资本市场治理中均可执行。

由此,资本市场与家族治理并非彼此掣肘,而是形成互为支撑的闭环:披露口径越统一,家族合规安全边界越稳固;治理结构越独立,资本市场信任度越提升;制度规范越清晰,家族传承越从容稳健。当风险不再是“外部不确定性”,而是内化为“家族治理能力”的组成部分时,传承与上市可以实现共生共赢。


(郭晏瑄对本文亦有贡献)

分享到:
打开微信,点击“发现”,使用“扫一扫”即可分享到我的朋友圈。

上一篇: 已经是第一篇了

下一篇: 已经是最后一篇了

推荐文章

  • 新《公司法》股东出资加速到期规则在追加被执行人案件中适用的商榷
  • 离婚财产分割之房产分割实务分析
  • 新《公司法》解读——注册资本实缴制分析及应对
  • 中银2023年度优秀案例分享——陈XX与引力传媒股份有限公司损害公司利益责任纠纷
  • 中银2023年度优秀案例分享——张某诉安徽一建筑公司建设工程施工合同纠纷案

相关律师

  • 闫鹏和

    harveyyan@zhongyinlawyer.com

    -总所管委会主席

    -高级合伙人