复工潮下,普通员工感染新冠肺炎认定工伤问题之初探
2020.02.19
作者: 中银律师事务所 杨保全/赵儒
突如其来的疫情打破了春节应有欢乐、祥和,随着每天确诊病例、疑似病例等数字的不断增加,以及各地用工政策的频出、假期的不断延长,人们逐渐意识到这场疫情的严重性可能远远超出了我们的想象。随着复工潮的来临,劳动者关注点也逐渐从复工时间、工资支付等问题转为“单位不提供口罩可以拒绝上班吗?”、“单位派我去出差,我必须要服从吗?”、“员工上下班途中,感染新冠肺炎算工伤吗?”等一系列问题。
我们知道,前段时间被称为疫情“吹哨人”的李文亮医生因新冠肺炎去世,被医院认定为工伤,因为其医生的特殊身份不难理解,但在疫情未解除的情况下,劳动者最关心的也是目前争议最大的点在于,除了医护人员之外,其他非从事疫情防治工作的普通劳动者,如快递员、物业人员、白领等如果复工后,在上班期间感染新型冠状病毒肺炎,到底算不算工伤?笔者在研究人社部及各地的具体操作规则,同时检索大量相关案例的基础上,作了本文的研究与分析。
一、人社部[2020]11号文中关于工伤的规定,是仅适用于“医护及相关工作人员”,还是也可适用于普通劳动者?
2020年1月23日,人社部等三部委联合下发的《关于因履行工作职责感染新型冠状病毒肺炎的医护及相关工作人员有关保障问题的通知(人社部函〔2020〕11号)》(以下简称“11号文”)明确规定:“在新冠肺炎预防和救治工作中,医护及相关工作人员因履行工作职责,感染新冠肺炎或因感染新冠肺炎死亡的,应认定为工伤”,但11号文并未对“相关工作人员”进行明确界定。鉴于此,《人民日报》在其发表的《疫情防控中的9个法律问题,你必须知道》一文中提到,“劳动者在工作期间因工作原因感染新冠肺炎,应根据《社会保险法》和《工伤保险条例》认定工伤”,在社会上引起很大争议,主要有以下两种主流观点:
第一种观点认为:对于11号文中规定的感染新冠肺炎认定工伤的对象范围,不易扩大化解释,而且即便是医护人员,都要求是在工作当中因履行工作职责感染了新冠肺炎才算作工伤,否则也不算作工伤;况且新冠肺炎潜伏期较长,最长能达到24天,难以证明工作与染病的因果关系,因此认定工伤缺乏合法性和实操性。
第二种观点认为:虽此种情形原则上不属于工伤,但正因为11号文中未明确“相关工作人员”的范围,所以不应该将普通劳动者排除在工伤认定的范围之外,应视特殊情况而定,况且各地政策对于“相关工作人员”的解读也不尽相同。
笔者倾向于认可第二种观点,认为普通劳动者感染新冠肺炎,也有被认定为工伤的可能性,但需进一步结合“工作时间、 工作地点、工作原因”这三个要素判断劳动者的损害是在履行工作职责过程中发生的,虽然可能举证存在一定的难度,但并不能因此完全否认这种可能性的存在。
二、普通劳动者在何种情形下感染新冠肺炎,能被认定为工伤?
从《工伤保险条例》的规定来看,与工作原因感染疾病从而认定工伤有关的条款主要有以下五条:1、在工作时间和工作场所内,因工作原因受到事故伤害的;2、工作时间前后在工作场所内,从事与工作有关的预备性或者收尾性工作受到事故伤害的;3、在工作时间和工作场所内,因履行工作职责受到暴力等意外伤害的;4、因工外出期间,由于工作原因受到伤害或者发生事故下落不明的;5、在工作时间和工作岗位,突发疾病死亡或者在48小时之内经抢救无效死亡的。
如前文所述,根据目前对新型冠状病毒的了解可知,其潜伏期最长可达24天,因此可以得知适用第5条“突发疾病死亡或者在48小时之内经抢救无效死亡的”视同工伤的可能性较小,所以接下来要重点讨论的问题应该是,普通劳动者感染新冠肺炎,是否属于其余4条中规定的因工外出期间,由于工作原因受到伤害或者在工作时间和工作场所内,因工作原因受到“事故伤害”或“意外伤害”的情形。
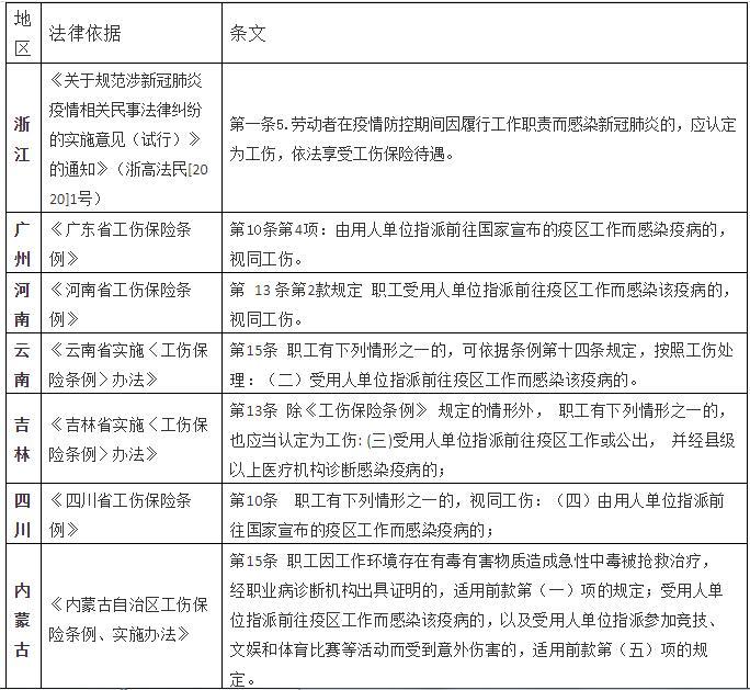
(一)目前对于有些地区已明确规定普通劳动者感染新冠被认定为工伤的,用人单位应当遵守。

(二)劳动者患传染病,虽无法明确其患病的时间节点是否属于工作时间,但若其患病的原因与特定的工作环境具备极强的关联性,在排除自身突发疾病或已有疾病对自身健康损害的情况下,应当认定系工作原因受到的伤害,进而认定工伤。通过大数据检索,笔者选取了两个具有代表性的案例。
01
张某某与长沙市人力资源和社会保障局案【(2015)芙行初字第332号】:张某系接受长沙矿山公司安排前往利比里亚开展工作,在出差期间感染疟疾,先后被诊断为,早期肝功能衰竭、急性肾功能不全,故张某感染疟疾导致身体器官功能受到伤害具备工作原因要素,应当认定工伤。
【基本案情】:2015年6月23日,长沙矿山公司安排张某某前往非洲利比里亚出差。2015年7月24日,张某某因发热、呕吐、寒战,通过疟疾试纸测试,诊断为疟疾。张某某患病期间,先后在利比里亚中利联医务室、SOS医院、JFK医院住院治疗,2015年8月7日,张某某到中南大学湘雅医院入院治疗,最后被诊断为:疟疾、伤寒、严重贫血、败血症、尿路感染、血管内溶血、肾功能衰竭。2015年9月6日,张某某向市人社局申请工伤认定。2015年10月10日,市人社局作出长人社工伤不予认字(2015)541号《不予认定工伤决定书》,认为张某某因工外出期间患上疾病,不符合《工伤保险条例》第十四条、第十五条认定工伤或者视同工伤的情形,决定不予以认定或者视同工伤。张某某不服诉至本院。
【市人社局认为】:根据《中华人民共和国传染病防治法》的相关规定,疟疾为乙类传染病,属于疾病,不属于《职业病分类和目录》中职业病的范畴,张某某因工外出期间患上疾病,不符合《工伤保险条例》第十四条、第十五条规定的认定工伤或者视同工伤的情形。
【法院认为】:第一,根据《工伤保险条例》第十四条、第十五条的相关规定,职工受到伤害是否被认定为工伤或视同工伤,工作原因是其关键要素之一,依据本院查明的案件事实,张某某系接受长沙矿山公司安排前往利比里亚开展工作,在出差期间感染疟疾,先后被诊断为早期肝功能衰竭、急性肾功能不全。故张某某感染疟疾导致身体器官功能受到伤害具备工作原因要素。第二,《工伤保险条例》第十四条第一款第(五)项规定,职工有下列情形之一的,应当认定为工伤:(五)因工外出期间,由于工作原因受到伤害或者发生事故下落不明的。张某某因工外出,因利比里亚特定的工作环境而感染疟疾,导致身体器官功能受损,属于因工作原因受到伤害。第三,劳社部发电(2003)2号《关于因履行工作职责感染传染性非典型肺炎工作人员有关待遇问题的通知》规定,在传染性非典型肺炎预防和救治工作中,相关工作人员因履行工作职责,感染传染性非典型肺炎,可视同工伤。湘政办发(2009)17号湖南省人民政府办公厅《关于转发省劳动保障厅等单位〈关于职工患血吸虫病享受工伤待遇的若干规定〉的通知》规定,职工因工作原因感染血吸虫病,可以认定为工伤。
【判决结果】:撤销市人社局作出的长人社工伤不予认字(2015)541号《不予认定工伤决定书》。
02
广州海明船舶维修服务有限公司、钟某劳动和社会保障行政管理局案【(2018)粤71行终3199号】:李某被公司派遣至莫桑比亚,染上当地流行病死亡,非因自身突发或已有疾病,其死亡是由于工作场所特定的劳动环境所造成的,与其特定的工作环境有必然联系,应视为系工作原因受到伤害。
【基本案情】:李某某被公司派遣至莫桑比克彭巴项目部工作,其于2016年4月9日中午12时左右在工作时向公司反映不舒服,后被医院确诊为当地流行病恶性xx,4月12日上午9时30分左右经抢救无效死。李某某的亲属钟某某等三人向开发区劳动和保障局申请工伤认定,该局认为该情形不符合《工伤保险条例》第十四条和第十五条应当认定为工伤或视同工伤的范围,不认定为工伤。李某亲属对工伤认定决定不服,向法院提起行政诉讼。 广州铁路运输第一法院一审判决撤销开发区劳动和保障局对李某的工伤认定决定并责令对李某亲属的工伤认定申请重新作出处理。公司不服,提起上诉。
公司对李某某发病时是否为工作时间有异议。首先,其认为李某某的正常工作时间是每天10小时,如若没有加班,其余时间都是休息时间。其次,按照日常生活经验,蚊子主要活动时间为傍晚及夜间,李某某被蚊子叮咬的时间应该为傍晚或夜间,即休息时间。再次,李某某只是保持手机24小时开机,处于待岗状态,并非24小时不下班、不休息。
【法院认为】:广州铁路运输中级法院审理认为:关于李某某的死亡是否应当被认定为工伤的问题。《工伤保险条例》第十四条第(一)项规定:“职工有下列情形之一的,应当认定为工伤:(一)在工作时间和工作场所内,因工作原因受到事故伤害的”。本案中各方当事人对李某某发病时是否为工作时间和工作场所没有异议,关键在于是否为因工作原因受到事故伤害。关于此问题,首先,李某某所工作的地方莫桑比克常年流行恶性××,海明船舶维修公司将李某某派遣至该地区工作,决定了李某某在恶性××流行高发的环境中工作,李某某感染恶性××的机率也随之大大增加;其次,李某某前往莫桑比克并非是基于私人活动,而是接受海明船舶维修公司的派遣,根据《临时用工劳动合同书》里对工作时间及工作地点的约定,结合莫桑比克所处的地理位置,李某某工作、居住和生活的场所及环境处于相对固定的状态,其在此期间感染恶性××是工作地常年流行的恶性××,与李某某的工作具有必然联系;再次,李某某在工作过程中是因感染了当地所流行的恶性××而最终导致其死亡,并非其自身突发的或已有的疾病,其死亡是由当地特定的劳动环境所造成的。
【裁判结果】:李某某的死亡应当属于因工作原因所受到的事故伤害,符合上述《工伤保险条例》第十四条第(一)项规定的应当认定为工伤的情形。二审驳回起诉,维持原判。另外需要特别说明的是,该案例还入选了“2017年度广东法院行政诉讼十大典型案件”之一。
综上,笔者认为在本次新冠肺炎的疫情期间,对于医护及相关工作人员在预防和救治工作中国家已有明确规定,而对于普通劳动者感染后能否认定工伤事宜,不应将劳动者完全排除在认定范围外,而是应该个案对待。
第一,判断是否构成工伤或视为工伤的核心应在于是否能够证明该疾病是由工作原因造成,尤其是在排除自身突发或已有疾病的情况下,重点判断劳动患病是否由于工作场所等特定的劳动环境所造成的,是否与其特定的工作环境有必然联系,而不应该刻意区分“病”与“伤”,也不应该过于纠结感染该传染病的直接原因或者感染的具体时间点到底是什么,而是结合员工特定的工作环境进行综合考虑。
第二,《工伤保险条例》的立法目的在于保护劳动者合法权益,用人单位在为职工依法缴纳工伤保险费后而不能实现降低用人风险,职工因履行工作职责而不能享受工伤保险待遇,也将不利于上述立法目的的实现。
第三,众所周知,新冠肺炎已经被列为乙类传染病,并按照甲类传染病进行诊疗,因此与2003年的非典型肺炎、以及上述案例中提到的疟疾同属于乙类传染病。根据我国行政法合理行政原则,行政机关在作出行政决定或行政裁决时,也应当坚持考虑相关因素原则,不应出现同类疾病在工伤认定问题上却使用不同的认定标准的情况。
困难往往也伴随着机遇,希望在这种疫情特殊时期,通过理论探讨及实践反馈,在一定程度上能够推动相关立法的完善,也愿我们共同努力,早日打赢这场没有硝烟的战争!
上一篇: 已经是第一篇了
下一篇: 已经是最后一篇了
推荐文章
相关律师
杨保全
yangbaoquan@zhongyinlawyer.com
-高级合伙人
赵儒
zhaoru@zhongyinlawyer.com
-执业律师