员工股权激励,是“留才利器”还是“诉讼导火索”?(上)
2026.04.23
作者: 中银律师事务所 杨保全、王婧然
一、大数据视角:从“小众纠纷”到“高频诉讼”
(一)争议数量及特点
全国整体数据:从公开的裁判文书数量来看,2015年至2025年期间,全国各级人民法院共审结股权激励类民事案件6383件。按年份来看2015年50件、2016年171件、2017年355件、2018年542件、2019年1147件、2020年1066、2021年1009年、2022年667件、2023年477件、2024年481件、2025年418件。案件数量从2015年50件飙升至2019年1147件,5年间增长21.9倍;2020年、2021年均维持在1000件左右的高位,虽较2019年峰值略有回落,但仍属于纠纷高发区间;案件数量从2022年667件逐步回落至2025年418件,4年间年均降幅约15%,但仍高于2018年之前的水平。

区域分布特征:与经济发展水平正相关,股权激励民事案件多分布于经济较发达地区,北京市、广东省、上海市、江苏省、辽宁省、浙江省审结的股权激励民事案件数量位居前列。公开审结案件中,北京市1299件,居全国之首,其次为广东省1099件、上海市809件、江苏省436件、辽宁省396件、浙江省330件。

行业及主体聚焦:近10年股权激励类案件的行业分布与国家产业升级方向高度相关,集中在互联网科技、生物医药、高端制造、新能源等行业,均属人才密集型、高成长预期领域,且非上市公司占比更高。激励对象上,集中于高学历、高岗位、高薪资的“三高”核心人才,这类群体维权意识强且争议标的额都相对比较高,纠纷处理难度更大。例如中科寒武纪科技股份有限公司2025年10月31日公告称,原副总经理梁军就劳动争议对公司提起诉讼,索赔股权激励损失42.87亿元,创下中国劳动争议纠纷索赔金额新高。
(二)定性的“罗生门”:劳动仲裁还是民事诉讼?
员工股权激励纠纷按什么案由进行处理,在司法实践中一直存在较大争议。
2023年12月,最高人民法院发布《关于审理劳动争议案件适用法律问题的解释(二)(征求意见稿)》,其中第一条明确规定:“用人单位基于劳动关系以股权激励方式为劳动者发放劳动报酬,劳动者请求用人单位给付股权激励标的或者赔偿股权激励损失发生的纠纷属于劳动争议,但因行使股权发生的纠纷除外”,明确将部分股权激励纠纷纳入劳动争议审理范畴。
然而,2025年9月1日正式施行的《最高人民法院关于审理劳动争议案件适用法律问题的解释(二)》,却删除了该条款。这一删除并非偶然,股权激励兼具“劳动激励属性”与“商事属性”,二者的法律逻辑存在天然冲突,正如北京第一中级人民法院课题组在相关研究中指出,审理股权激励纠纷需避免“仅适用劳动法排斥民法”或“仅适用民法忽视劳动法”的极端,草案条款难以实现二者的平衡。司法实践中案件复杂性远超条款涵盖范围,实践中企业多通过持股平台间接授予股权激励,部分激励标的为海外公司股权,还可能约定商事仲裁及外国法律适用,此类纠纷若强行按劳动争议审理,既不符合当事人约定,也增加了审理难度。地方裁审实践差异大,统一规则难以适配各地需求。从全国范围来看,因司法理念、产业结构差异,各地区已形成差异化的裁审倾向。例如:北京侧重保护劳动者,倾向于认定为劳动争议;上海更尊重契约精神,倾向于按合同纠纷。
按劳动争议处理的情形,核心在于股权激励被认定为“劳动报酬的特殊形式”,其与劳动关系深度绑定:当激励对象限定为在职员工、行权条件与服务期、个人业绩考核直接挂钩,且协议明确将激励收益纳入薪酬体系时,此类纠纷通常被纳入劳动争议受案范围,适用《劳动法》《劳动合同法》相关规定,需先经劳动仲裁前置程序,再进入诉讼环节。而按合同纠纷处理的情形,本质是将股权激励视为“股权交易或投资行为”:若协议明确约定股权激励独立于劳动合同,激励对象需自行出资、自担风险,且收益与公司股价、整体经营业绩挂钩,而非个人劳动贡献,则此类纠纷属于平等主体间的民事合同纠纷,适用《民法典》《公司法》,可直接向人民法院提起诉讼,无需经过劳动仲裁前置。
最高人民法院结合司法实践争议、法律属性冲突及现实需求作出的审慎考量,删除了草案中的条款。需要特别说明的是,应该注意条款删除并非否定股权激励与劳动关系的关联,也未改变“虚拟股权多按劳动争议处理、实股多按合同纠纷处理”的实践惯例,而是赋予法院更大的自由裁量权,让裁判更贴合案件实质。将定性权力回归地方法院,允许法院结合案件具体情况进行实质审查,避免司法解释因过度超前或僵化而引发新的争议,体现了“留白探索”的审慎态度,为地方实践留出了调整空间。
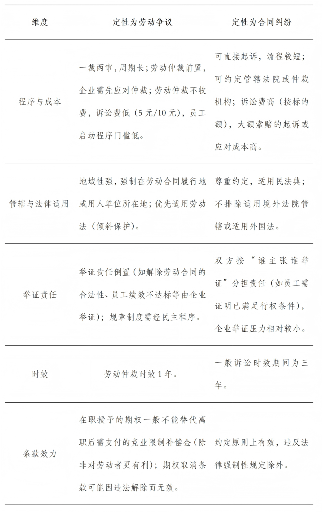
(三)定性不同对企业的重要影响
员工股权激励纠纷定性为劳动争议还是合同纠纷,对企业的影响差异巨大,主要体现在以下维度:

二、员工股权激励争议的核心场景拆解
根据从公开的裁判文书来看,员工因股权激励与企业发生争议的案件主要发生在以下场景:
(一)场景一:授予环节——约定模糊或承诺未兑现引发的纠纷
这是股权激励纠纷的初始高发场景,核心源于口头承诺无落地、企业股权激励方案设计不规范、协议条款缺失关键内容。
口头承诺未兑现主要发生于企业为吸引核心人才(如高管、工程师、重点技术人员等),在招聘时口头承诺“入职即授予期权”“服务满1年给予股权奖励”,但未签订书面协议,或未明确授予数量、行权价格、授予主体等核心要素,后续员工主张权益时,企业拒绝认可,导致纠纷产生。对于入职阶段通过邀请函、微信沟通等载体出现的“授予”“股权激励”等表述,法院倾向于认定为需依公司股权激励制度办理的意向或计划,非现时可直接兑现的权利;未达成明确合意或未履行内部授权程序的,劳动者主张兑现或折价款难获支持。例如(2022)京01民终630号判决中,法院认为:在常某未与Y公司签订书面股权激励合同情况下,常某提交的其与洪某的微信聊天记录不足以证明其与Y公司达成了诉争股权激励的合意,应承担举证不能的法律后果,判决驳回常某关于3%股权激励金的主张。
主体不适格或程序违规主要是企业通过关联公司授予股权激励,但未明确关联公司的权利义务;或未履行股东会/股东大会决议程序,员工后续主张激励协议无效,引发纠纷。如员工与企业境外关联公司签订股票期权协议,后续因关联公司未履行授予义务,员工起诉企业及关联公司承担连带责任。若股权激励由签订劳动合同的用人单位的关联公司授予,属于企业向员工授予其关联公司所发行的受限股票单位的方式,对员工提供劳动进行激励,与员工提供劳动情况及劳动表现等相关联,属于员工劳动所得的部分,用人单位虽非授予主体,但未能促成授予、导致劳动者无法获得激励权益的,法院可判用人单位直接支付相应对价款。
例如(2025)京03民终7995号判决中,法院认为:某公司虽非股票授予方,不具有可以授予或取消上述股票的权利,但案外管理公司授予连某股权激励的前提条件是连某与某公司建立劳动关系,并实现激励员工,最终实现公司利益。连某要求授予其股权涉公司股东利益,现某公司未能依约履行承诺关联公司给付股权及相关权益义务,法院认定某公司应支付相应对价款项。
当因股权结构变化或代持平台注销等客观原因导致激励股无法实际交付时,法院可依据退出时股权转让价格或最近一期机构投资者估值,判令公司向员工支付相应“激励兑现款”。
例如上海高院发布涉外商投资企业商事审判典型案例——王某某与某生物公司股权转让纠纷案,法院认为:涉案《股权激励协议书》系双方真实意思表示,合法有效。某生物公司未按约定通知王某某缴纳转让款,并非王某某过错,激励份额效力应予确认。后因某生物公司股权转让予境外企业G某某公司,某合伙企业已注销,激励份额已无法实际授予,王某某有权要求兑现相应款项。最终法院判决:以原持股平台某合伙企业退出时的股权转让价格作为参考标准,某生物公司向王某某支付一定数额的股权激励兑现款。
协议约定模糊常见于股权激励协议未明确授予条件(如服务期、业绩目标)、激励标的来源(如股权是公司增资、股东转让还是回购),导致双方对“是否符合授予条件”“股权如何交付”产生分歧。例如,公司与员工约定“每年提供不低于50万元股份奖励”,但未明确股权来源,公司不持有本公司股权且无员工持股计划,员工主张股权交付时则可能因约定不具备履行条件被法院驳回。例如(2022)沪0104民初6784号中,法院认为:诉争协议仅约定为由被授予人受让持股平台特定比例出资份额的权利以取得间接持有X公司虚拟股份,由平台公司统一办理工商登记或在合适情况下不登记为持股平台的显名合伙人等概括性内容,实际对于行权具体规则特别是在涉及履行标的内容上实际并未进行明确约定,如期权份额与平台公司出资份额之间转换规则等,其虽列明了平台公司名称,但相关内容均未经该公司确认。因此,期权对应的权益并无法明确。诉争协议有关期权行使仍处于不具有可履行性的状态,现鲁某依据不具可行性的协议起诉要求X公司兑付股权,法院不予支持。
(二)场景二:行权环节——行权条件争议及行权障碍引发的纠纷
该场景主要发生在股票期权、限制性股票等需“满足条件后方可行权/解禁”的激励形式中,核心争议围绕“行权条件是否达标”“企业是否设置不合理障碍”展开,是纠纷占比最高的场景。
业绩考核标准争议:企业与员工约定行权/解禁需满足个人或公司业绩指标,但未明确考核细则、量化标准,或企业单方调整考核指标,导致员工认为“已达标应行权”,企业主张“未达标拒绝行权”。司法实践中,法院遵循“谁主张、谁举证”原则,企业需提供量化考核数据、绩效评估报告等证据,否则需承担不利后果。例如(2021)闽02民终7382号判决中,法院认为:依据《股权激励协议书》约定,L公司负有明确考核指标及时对封某的年度工作情况进行客观评价并形成得分的义务。封某举证的其与陈某于2020年3月11日的谈话录音内容能够证明,截至谈话当时,L公司仍未对封某2019年度的工作情况进行考核评价,且陈某在谈话过程中也表示无法评价,依此应认定,L公司拒绝对封某的年度工作进行评价。在此情形下,要求封某就自己已完成协议书项下的激励指标进行举证显属苛求,亦会导致举证责任分配失当。L公司股权均在股东名下,与公司无关,可见L公司不愿意通过交付等值股权兑付封某的绩效,且事实上封某与L公司的法定代表人陈某也已就绩效达成按50万元支付的一致意见,遵循司法便利原则,直接判令L公司向封某支付相应的现金绩效。
行权障碍纠纷:员工满足行权条件后,企业以“公司经营困难”“股权未完成登记”“内部审批未通过”等理由拒绝配合行权,或拖延办理行权手续;部分企业还存在擅自变更行权价格、缩短行权期限的情况,引发员工维权。例如人民法院案例选(2016)沪02民终9040号判决中,法院认为:第一,王茁在第二期限制性股票解锁期(2014年6月7日)时仍担任公司董事,属于《激励计划》规定的激励对象范围,且其2013年度考核结果为合格(C),符合解锁条件。第二,被告后续作出的“记过”处分不影响已成就的解锁权利。第三,被告第三期限制性股票解锁期(2015年6月7日)时,王茁已不属于激励对象范围,故第三期解锁条件不成立。第四,被告以董事会、股东大会决议回购注销为由抗辩,但涉案股票仍登记在王茁账户,未实际办理注销手续,故解锁具有可操作性。即行权条件成就时公司不得以决议程序对抗员工行权。
对价支付争议:股票期权行权需员工支付对价,双方可能就行权价格的合理性、对价支付方式(如现金、抵扣薪酬、税款)、“无偿授予”后能否随意撤销等产生分歧。
例如(2021)京01民终4351号判决中,法院认为:本案的争议焦点在于包某以对公司核算的个人所得税金额存在争议为由未在股权激励协议约定的行权期内行权的,是否丧失行权权利。首先,从股票期权的本质而言,具备一定的投资性和选择性。上市公司股票的市值与未上市之前的市场公允价,通常处于波动不定状态,故员工是否行权,在何时行权,均会对其股票期权权益造成直接影响。为避免由此引发投机与不道德风险,通常对股票期权的行权期限加以设定,这符合制度设计的本意与交易习惯。诉讼中,能够查明股权激励协议内容系当事人真实意思表示,且未违反法律,行政法规的强制性规定和公序良俗的,应认定股权激励协议有效,对股权激励对象具有约束力。其次,股权激励对象以低于公平市场价格取得股票期权的,需要在行权时对实际出资额低于公平市场价格的差额按照"工资,薪金所得"项目缴纳个人所得税,而公司是该笔税金的扣缴义务人。但是对尚未公开上市的股票来说,并没有一个依照通常方法确定的市场交易价格。而市场公允价的确定,以及在此基础上核算的个人所得税金额会直接影响股权激励对象的行权意愿。作为个人所得税的扣缴义务人,公司应合理核算税金,并在行权程序中对激励对象进行合理说明。但是,税收法律关系是国家,税务征管机关和纳税人之间在税收征收和管理过程中根据税法规范发生的具体的征收和管理权利义务关系,公司并不是该税收法律关系的主体,仅可能作为扣缴义务人参与税收征管程序。故征税标准和税金核定,应由税务征管机关确定,激励对象认为公司核算的个人所得税金额不当的,可申请税务征管部门进行核定。即便初步计算和代为申报的税金不尽准确,亦可在实际缴税时多退少补,税收行政部门实际收取税款后当事人对于税款金额仍存在异议的,也可以通过行政程序向税务机关申请退还。故对税款金额的异议,不构成未在行权期限内行权的合理理由。在公司对个人所得税的计算金额作出了合理解释后,而激励对象并未通过税收行政机关的核定程序认定公司计算的个人所得税超出法定标准,便以此为由逾期未行权的,构成违约,应认定依约丧失股权激励的行权权益。最终,法院判决驳回包某的诉讼请求。员工申请再审,(2022)京民申3321号裁定亦驳回了包某申请。
(三)场景三:离职退出环节——回购、离职作废及过错没收引发的纠纷
员工离职是股权激励纠纷的核心触发点,尤其在核心员工、高管离职时,双方对未行权权益、已授予股权的处置分歧最大,也是司法实践中争议最集中的场景。
已授予股权回购争议:员工离职后,企业要求回购已授予股权,双方对于是否可以回购、回购价格、回购主体等问题可能存在分歧。特别是回购价格的公平性,企业主张按原始购买价或约定价格回购,员工主张按离职时公司净资产、融资估值等合理价格回购。是否可以回购及如何回购,取决于股权激励计划/授予协议等是否有明确约定以及主体类型(上市公司/非上市公司)与程序是否合规;存在约定的,司法普遍尊重意思自治并依约处理。“1元回购”“原价回购”的效力并非当然无效:如不违反强制性规定、并有明确触发情形、程序与公司法规则匹配,法院多予支持;上市公司限制性股票的回购定价受“不得高于授予价/授予价+同期存款利息”上限规则约束,低于该上限的原价或约定价格通常可行;非上市公司中,依据合同约定或以净资产等方法酌定。
司法实践中,协议有明确约定的按约定执行,但约定价格显失公平的,法院会予以调整;无约定的,按合理价格认定,已成熟股权员工可选择继续持有或协商回购。
例如(2021)京0108民初40652号判决中,法院认为:张某与D公司签订的《首次授予协议书》反映了双方真实意思表示,内容不违反法律、行政法规的强制性规定,合法有效。《回购注销限制性股票公告》对于回购价格的约定,反映了D公司的真实意思表示,合法有效。即法院在认定回购价格时,优先依据股权激励文件、授予/回购协议及公司经股东大会、董事会通过的回购公告中对回购价格的约定或调整方法确定价格;该等文件合法有效且反映公司真实意思表示,即可作为回购价依据。
未行权权益处置争议:很多企业会在股权激励协议中约定“离职后未行权或未归属权益自动作废”是否有效,在司法实践中存在较大争议。特别是企业单方辞退被认定为违法时,是否属于企业过错阻却权益归属?
一种观点认为,充分尊重双方意思自治,原则上认可“离职作废”条款的效力,与劳动合同解除合法性无关,代表地区有上海、重庆。例如(2022)沪民终742号判决中,法院认为:按照期权协议约定,张某享有的期权在其与A公司的劳动关系解除后归于消灭,即尚未归属的不再归属,尚未行使的不能再行使。按照美国纽约州法律,张某享有的此种期权并非劳动法项下具有补偿性的工资或劳动报酬,而是公司为员工提供的一种额外激励,员工能否实际获得相应利益主要取决于公司的意愿。同时,案涉期权协议关系与劳动合同关系相互独立,互不影响。因此,A公司是否违法解除与张某的劳动合同对张某的期权权利不构成实质影响,不引发被上诉人的赔偿责任。张某以A公司解除劳动合同存在过错为由要求被上诉人配合其继续行权或者赔偿损失,在美国纽约州法律项下缺乏相应法律依据,本院难以支持;(2018)渝民申3218号裁定亦持类似观点。
另一种观点认为,若股权激励属于劳动报酬,违法解除构成对员工期待利益的侵害,法院倾向于认定企业行为阻却行权条件成就,支持员工行权主张或赔偿损失;若员工系主动离职或严重违纪被解除,协议约定的“自动作废”条款通常有效;代表地区有北京、深圳。例如(2020)京03民终13230号判决中,法院认为:根据《员工手册》中的规定,“薪酬:公司采用整体薪酬制度,其中包含基本工资、奖金、其他现金和以限制性股票(RSU)的形式发放的股权激励。”该手册不仅明确适用于世纪卓越公司,且该手册中涉及的“公司”是指与劳动者签订劳动合同的公司,并非是限指美国亚马逊公司。焦某先后在北京神州卓越科技发展有限公司、北京世纪卓越信息技术有限公司及世纪卓越公司工作,双方确认焦某自2007年开始就获得限制性股票,说明在劳动合同的履行过程中,上述公司均承诺适用《员工手册》,实行的是整体薪酬制度,限制性股票系作为整体薪酬的一部分。至于世纪卓越公司上诉称其不是限制性股票的发行主体问题,属于其与母公司亚马逊公司之间的关系,与焦某无关。故焦某所获的限制性股票应当计入劳动报酬,其已获得的股票对价应计入其离职前十二个月工资中作为计算基数。因世纪卓越公司违法解除劳动合同,致使焦某获得的部分限制性股票尚未到归属期,未能实际获得该部分股票的所有权,故世纪卓越公司应当予以赔偿。
员工存在过错时公司没收已归属权益:员工因自身过错(如泄露商业秘密、严重违纪、同业竞争等)离职,对于已归属期权或股票,企业更倾向于取消行权资格、没收已归属权益,对于企业能否没收或无偿追回员工已归属的期权、股票是存在争议的。
一种观点认为:对于员工已完成归属、已完成行权或已解锁的股权激励权益,是员工在违纪行为发生前,通过提供劳动、完成业绩考核等合法对价换取的既得利益,企业无权无偿追回或没收。另一种观点认为:对员工严重违纪等存在过错的情形,若企业在股权激励协议中有明确约定、员工违纪行为属实、企业规章制度合法有效、举证充分,企业没收已归属期权或股票等权益的行为应予以支持。司法实践中,法院一般遵循“意思自治优先、兼顾公平合理”原则,核心是股权激励协议中要有约定,员工违纪行为属实且达到“严重”标准且处理程序合法,企业单方没收或无偿追回被支持概率较大。
例如(2023)津01民终1978号判决中,法院认为:朱在履行劳动合同期间因刑事犯罪被判处刑罚,B公司已以朱某严重违反公司规章制度与朱某解除劳动合同,M取消朱某253931股股票期权符合双方协议约定。且M公司在与朱某家属协商出具刑事谅解书时,已就收回授予的股份股权事项进行明确,朱某家属表示认可,M公司据此出具了刑事谅解书,人民法院在量刑时亦考虑了该谅解情节。现朱某主张该253931股股票期权及行权权利,不应予以支持。
(四)场景四:离职后履约环节——员工违反竞业限制约定引发的纠纷
有些企业会在股权激励协议中,与员工作出竞业限制约定,且约定员工违反竞业限制约定的,将丧失股权激励权益,具体可能包括取消未归属期权、取消已获得股权、取消回购资格、取消分红权益等。对于上述约定是否有效、股权激励能否作为竞业限制对价、员工离职后违反竞业限制约定企业能否追回已归属股权激励权益、企业未按劳动合同约定启动竞业限制时股权激励竞业是否有效等问题,在司法实践中都存在一定争议。
股权激励能否作为竞业限制的对价:有些企业为了降低成本,约定以股票期权或限制性股票作为竞业限制补偿,该约定是否有效,司法实践中存在不同观点。一种观点认为,竞业限制补偿旨在保障劳动者生活,必须在竞业期限内按月支付,具有确定性、可兑现性,将“股权激励”约定为竞业补偿,不符合法定形式,约定无效;例如(2023)京0105民初66719号中,法院认为:竞业限制补偿应在劳动者离职后由用人单位按月支付,且竞业限制补偿金的月标准通常不高于劳动者在职期间的月工资标准。根据双方于2021年2月26日签订的《保密协议以及竞业禁止协议》显示,双方约定某公司收回张某持有的公司股份,并支付80万元整作为补偿,虽在括号中说明该80万元中包含竞业限制补偿金,但未约定股份补偿与竞业限制补偿金的具体金额是多少。
张某与该公司实际控制人季某某于2020年12月8日的聊天记录可以与张某关于分三期支付的80万元系股权折价款的主张相互印证。故对某公司关于上述款项系系竞业限制补偿金的主张,本院不予采信。另一种观点认为,现行法律未禁止以非货币形式支付竞业限制补偿;上市公司已归属可流通股票具有确定价值,可作为有效补偿;例如(2023)沪01民终17522号中,法院认为:张某与P公司在股权激励发放之前签订的《保密与不竞争承诺协议书》中明确XXInc.于张某任职期间向张某发放的股权激励系作为张某承诺保密与不竞争的对价,而张某实际也获得了行使XXInc.授予的股权激励所生的收益。因此,张某关于案涉限制性股票并非“股权激励若干”,且P公司未另行支付约定的竞业限制补偿的主张,过于牵强,本院难以采纳。本院对于P公司有关案涉限制性股票系《保密与不竞争承诺协议书》所涉股权激励的主张予以采纳,认定双方已就竞业限制义务约定了相关对价及违约责任。
员工违反竞业限制,企业能否取消股权激励并追回已归属权益:目前无论是支持追回还是不支持追回的案件,法院裁判逻辑基本都以协议约定为起点。如果股权激励协议(或《保密与不竞争协议》)中明确约定了违反竞业限制的违约责任后果(如取消未归属权益、返还已归属权益),法院通常会以此为基础进行裁判。反之,若协议约定模糊或缺失,企业主张违约责任的难度将大幅增加。但需要探讨的是,若股权激励认定属于劳动报酬,为员工在职期间的劳动所得,公司还能否以员工违反竞业限制义务为由要求返还全部股权激励权益?
例如广州市中级人民法院示范性判决参考案例(2021)粤01民终13145、13146号欧派家居集团股份有限公司与杨某劳动争议案中,法院认为:涉案限制性股票激励基于杨某与欧派公司之间的劳动关系产生,欧派公司根据杨某的职务、工作性质及业绩考核等综合因素予以发放,是对杨某劳动力价值的体现。杨某获得案涉限制性股票是基于自身对欧派公司提供劳动而获得经济利益,而非出于投资增值目的而出资购买。因此,案涉限制性股票应属杨某应获劳动报酬,应计入杨某离职前十二个月平均工资,但统计范围应限于离职前十二个月分摊折算部分。虽然该案未直接涉及违反竞业限制的追回问题,但其将限制性股票认定为劳动报酬的裁判逻辑,为员工主张“股权激励属于劳动报酬、违反竞业限制无需返还”提供了重要的参考依据。
企业未按劳动合同约定启动竞业限制时股权激励竞业是否有效:劳动合同项下的竞业限制义务与股权激励协议中的竞业限制义务,既存在独立性又存在交叉性,独立性体现在义务来源不同,交叉性体现在履行的标的是同一竞业限制义务,主要违约时也是基于同一义务。企业未按劳动合同约定启动离职后竞业限制、且未在竞业期内按约或按法定标准持续支付补偿时,一般难以据此要求劳动者承担离职后竞业义务;但若另行在股权激励协议中明确以限制性股票/期权等作为竞业对价并已足额、可确定且对劳动者更有利地兑现,股权激励项下的竞业承诺一般可被认定有效。例如成都市锦江区人民法院在某股权激励回购纠纷案中指出:股权激励绝非“无偿馈赠”,而是附条件的权益让渡,核心条件便是受激励者的忠诚与竞业履约义务。员工需持续履行忠诚与竞业限制义务,才能完整享有股权权益。协议中关于“违反竞业规则应无偿返还股权”的约定合法有效。李某设立咨询公司与任职公司经营范围存在重合,构成对协议核
上一篇: 已经是第一篇了
下一篇: 已经是最后一篇了
推荐文章
相关律师
杨保全
yangbaoquan@zhongyinlawyer.com
-高级合伙人
王婧然
wangjingran@zhongyinlawyer.com
-合伙人