用人单位待岗合规操作指引及21个省市待岗工资支付标准汇总
2026.01.30
作者: 中银律师事务所 杨保全、王雪缘
一、待岗的法律性质与合法性边界
待岗并非一个独立的法定概念,其实质是劳动合同履行过程中,因特定原因导致原劳动合同约定内容(主要是工作岗位与劳动报酬)发生变更或暂时中止履行的一种状态。其合法性根植于用人单位依法享有的用工自主权与劳动合同的契约属性,但该权利的行使并非不受限制。裁判机构在审查待岗决定的合法性时,通常从事实依据、程序正当、待遇合规及目的正当性四个维度进行综合判断。
二、待岗合规操作的核心环节与要点
(一)启动前提:客观事实的确认与证据固化
待岗必须有客观、真实的事实基础。根据《劳动合同法》第四十条第三款之规定,劳动合同订立时所依据的客观情况发生重大变化,致使原劳动合同无法履行,是用人单位可依法启动劳动合同变更乃至解除程序的情形之一。
实践中,能够支撑启动待岗程序的“客观情况”通常包括:
(1)用人单位整体或部分生产线、业务部门因市场原因、技术革新等原因停工停产;
(2)因自然灾害、公共卫生事件等不可抗力或政府行政行为导致无法正常生产经营;
(3)企业受市场影响订单量持续、显著不足,导致部分岗位工作量严重不饱和;
(4)企业因市场原因、技术革新等原因进行重大组织结构调整、业务转型,原有岗位被撤销或合并。用人单位对此负有举证责任,需留存诸如停工停产的决定文件、订单数据大幅下滑的报表、政府发布的限制生产经营通知、董事会关于业务调整的决议等证据材料。
在形成待岗方案前,用人单位管理层及人力资源部门应协同业务部门,对拟采取待岗措施所依据的客观事实进行内部评估与确认。例如,确因经营困难需部分停产的,应有经审计的财务报告或明确的经营分析作为支撑。此阶段的核心工作是证据固化,所有用以证明“客观情况发生重大变化”的文件、数据、会议记录均应系统归档,以备发生争议时举证之需。
(二)关键程序:协商、民主程序与告知公示
程序正当是待岗决定合法性的生命线。用人单位切不可单方面下发一纸通知了事,必须履行必要的沟通与程序。
1.协商优先原则:根据《劳动合同法》第三十五条的规定,变更劳动合同约定的内容(包括工作岗位、工作内容及相应的劳动报酬),原则上应由用人单位与劳动者协商一致。因此,在决定对特定劳动者或某一群体劳动者安排待岗前,应首先进行个别或集体协商。人力资源部门应拟定协商提纲,明确告知待岗原因、预计期限、待岗期间待遇标准、社保公积金缴纳安排、复工条件等核心内容,听取劳动者或职工代表的意见,并努力寻求共识。协商过程应制作笔录,由双方签字确认。
2.履行民主程序:若待岗涉及劳动者人数较多,或用人单位拟通过修订规章制度、制定专项方案等方式将待岗作为一项长期或正式的管理措施,则必须履行民主程序。依据《劳动合同法》第四条,制定或修改直接涉及劳动者切身利益的规章制度或重大事项时,应当经职工代表大会或者全体职工讨论,提出方案和意见,与工会或者职工代表平等协商确定。例如,制定《公司停工停产期间员工管理办法》或《待岗人员管理规定》等文件,必须通过职代会或全体职工讨论等民主程序,并保留会议通知、签到表、会议决议等书面记录。
3.有效告知与送达:无论是否达成完全一致,最终的待岗安排决定必须以书面形式送达劳动者。《待岗通知书》应载明:待岗的起始时间、具体原因(需简明扼要陈述客观事实)、待岗期间工资或生活费的发放标准及支付时间、社会保险和住房公积金的缴纳安排、劳动者在待岗期间应遵守的规章制度(如定期报到、参加培训等)、用人单位的联系方式、预计复工的时间或条件等。送达方式应确保劳动者能够收悉,优先使用可直接证明签收的纸质文件当面送达或快递邮寄(保留邮寄凭证),辅助使用电子邮件、内部办公系统通知(需能证明已读)等方式。
(三)待遇支付:严守法定标准与合同约定
待岗期间的待遇支付是劳动争议的最常见焦点,用人单位必须严格依法执行。
1.工资支付周期计算:根据《工资支付暂行规定》第十二条,非因劳动者原因造成单位停工、停产的,在一个工资支付周期内(通常为一个月),用人单位应按劳动合同规定的标准支付劳动者工资。此处的“工资”应理解为劳动者正常提供劳动时可获得的标准工资或固定工资部分,通常不包括浮动性较强的绩效、奖金、提成等。
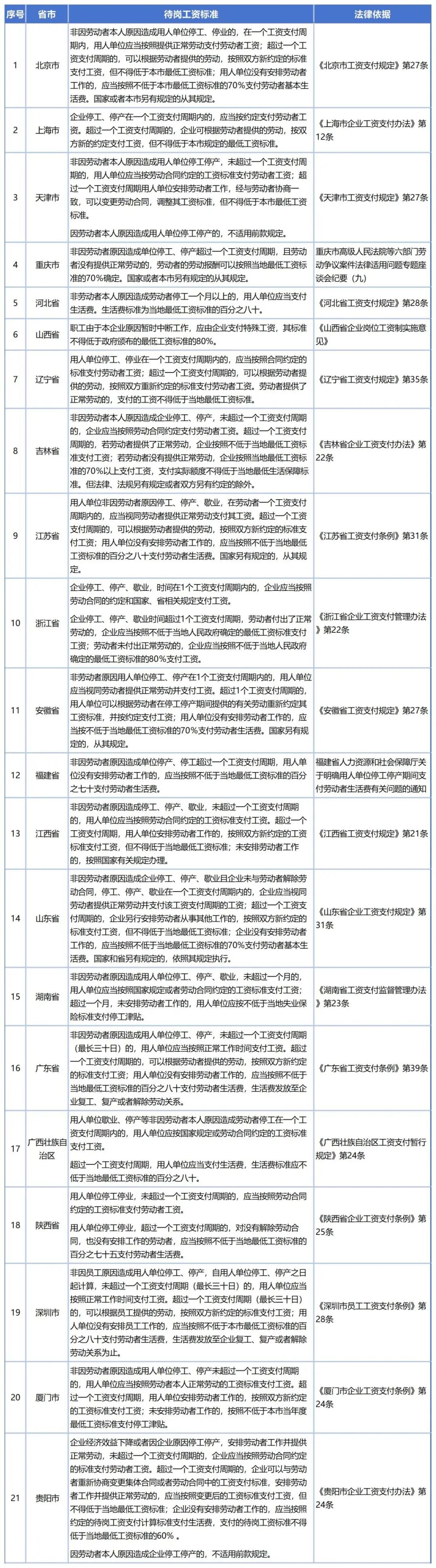
2.超过一个工资支付周期的待遇:超过一个工资支付周期后,若劳动者未提供正常劳动(即处于待岗状态),用人单位应按国家有关规定支付待岗工资/生活费。各地对于待岗工资/生活费的标准有具体规定,以下是全国21个省市待岗工资支付标准及法律依据的汇总:

上表仅为目前查询到的相关规定,用人单位在操作时,务必查询并遵循本省、本市最新有效的工资支付规定,避免因标准适用错误导致未足额支付。
3.社会保险与公积金:待岗期间,劳动关系依然存续,用人单位必须依法继续为劳动者缴纳社会保险和住房公积金。
(四)待岗目的正当性的核心要求是:必须基于用人单位经营调整、生产任务变化等合法客观需求,坚守临时性、过渡性本质,严禁将待岗作为滥用管理权的工具,确保劳动关系的公平与稳定。具体体现为以下两方面:
1.禁止以不当目的启动待岗:待岗不得成为用人单位随意处罚劳动者、变相降低薪酬或逼迫劳动者自行离职的手段。若缺乏客观理由,仅因与劳动者存在个人矛盾、主观评价其 “能力不足” 等非正当理由而单方面责令劳动者待岗,极易被认定为滥用用工自主权,构成未按劳动合同约定提供劳动条件或未及时足额支付劳动报酬,劳动者有权据此提出被迫解除劳动合同并主张经济补偿。
2.明确期限设定与复工安排:待岗应具备临时性、过渡性的特征,长期甚至无期限的待岗,在司法实践中极易被认定为用人单位以其行为表明不再履行提供劳动条件的合同主要义务,可能构成变相解除劳动合同。
具体需满足:
合理设定待岗期限:在《待岗通知书》或相关管理办法中,应尽可能明确待岗的预计期限,例如“预计待岗期限为3个月,公司将根据订单恢复情况于期限届满前15日通知您复工安排”。即使无法确定具体结束日期,也应明确复工的条件,如“待岗至公司收到新一批量产订单为止”或“待岗至XX事业部完成重组、新岗位确定为止”。
建立定期评估与沟通机制:用人单位应定期(如每季度)对待岗的客观原因是否持续存在进行评估。一旦客观情况好转,有了新的工作岗位,应优先安排待岗劳动者复工。复工应再次履行书面通知程序,明确新的岗位、工作地点、薪酬标准等。若新岗位的薪酬待遇与原岗位有差异,仍需与劳动者协商一致。
三、风险场景与争议应对要点
实践中,用人单位因待岗操作不当引发的风险主要集中在以下几个方面,须重点防范:
风险场景一:单方强制待岗,缺乏客观理由与协商程序。用人单位因与部门主管意见不合或绩效考核不佳,单方面通知劳动者“回家待岗,等待通知”,且未说明明确理由、未进行协商。此情形下,劳动者仲裁要求支付待岗期间全额工资差额的诉求极有可能获得支持。用人单位可能被裁决补足工资差额,若劳动者据此提出被迫解除劳动合同,还需支付经济补偿金。
风险场景二:待岗待遇低于法定标准。用人单位在超过一个工资支付周期后,按远低于当地规定生活费的数额发放待遇,甚至停发一切待遇仅代缴社保。这直接违反了《工资支付暂行规定》等法规,劳动者主张补齐差额的请求将得到支持。
争议应对的核心是证据。根据《中华人民共和国劳动争议调解仲裁法》第六条,与争议事项有关的证据属于用人单位掌握管理的,用人单位应当提供;用人单位不提供的,应当承担不利后果。因此,在整个待岗管理过程中,用人单位必须系统化地留存以下证据链:
证明待岗客观原因的证据(如停产决定、审计报告、政府通知等)。
履行民主程序与协商程序的证据(如职代会纪要、协商会议记录、征求意见的反馈等)。
已向劳动者有效送达《待岗通知书》及告知待遇标准的证据(如签收回执、快递单、邮件截图等)。
按时足额支付待岗期间生活费及缴纳社保的凭证。
定期评估、通知复工或进行后续协商沟通的记录。
综上所述,用人单位的待岗安排绝非可恣意行使的管理手段,而是一项需严格遵循法定条件与程序的系统性合规工程。唯有以客观事实为基础,以协商沟通为前提,以书面文件为依托,以法定标准为底线,并辅以完整的证据留存,方能合法、平稳地渡过经营调整期,最大限度地降低劳动争议风险,实现用工管理的合规目标。
上一篇: 已经是第一篇了
下一篇: 已经是最后一篇了
推荐文章
相关律师
杨保全
yangbaoquan@zhongyinlawyer.com
-高级合伙人
王雪缘
wangxueyuan@zhongyinlawyer.com
-执业律师