从医药企业的Newco交易模式看企业出海方案
2024.11.27
作者: 中银律师事务所 张逸轩、程昊然
随着国内企业出海的又一次浪潮,AI、数字技术、生物医药、游戏、MCN以及新科技等行业均在布局全球市场。相较于此前经常选择的北美、西欧、南美洲等发达国家,出海至东南亚、东欧、中东等新兴发展中国家的企业数量现在也逐步提升。且相较于境外直接投资、绿地投资等传统投资方式,新型交易模式如换股、license-out、Newco等交易模式也在企业出海时被逐渐采用。本文将结合近期已达成的境外投资案例以及国内最新的法律规制,对企业出海中可选择的路径方案以及注意事项提出一定的指导意见。
一、现金直接收购境外资产达成出海
此模式中,国内企业通过自有资金或外部杠杆融资以全现金方式购买境外企业的股权或资产。该种模式下又衍生出直接以境内公司作为收购主体购买境外标的;境内公司以其设立在境外的控股子公司(SPV)作为收购主体购买境外标的;境内公司或其股东组建私募基金先行收购境外标的而后再注入境内公司等多种方式。

在境内公司为非上市公司时,境内公司直接对境外的标的资产进行收购是架构最为简单,交易时间最短的方案,清晰明了的交易方式可以最快速地将企业商业安排落地,但同时也对境内企业的资金安排提出了更高的要求。其他通过新设境外特殊目的公司亦或境内并购基金而分步收购境外标的资产的模式普遍出现于境内上市公司的出海过程中,一方面境内上市公司可利用境外子公司所在地获得税收优惠,另一方面上市公司可以有效避免国内证监会及相关部门的监管,且未来若需出售境外资产实现变现退出,多层级的出海方案也可快速实现标的权益的转让。
最近采用此模式出海的案例,如凌云光技术股份有限公司(证券代码:688400,以下简称“凌云光”)于2024年11月14日发布公告,拟通过全资子公司北京凌云光智能视觉科技有限公司及注册地位于新加坡全资孙公司SINGPHOTONICS SMART VISION PTE. LTD.以现金形式收购由JAI GROUP HOLDING ApS控制的JAI A/S的99.95%股权,交易对价预计为1.03亿欧元。在交割前或者交割后,凌云光拟以现金形式收购或者强制赎回少数股东持有的JAI A/S剩余0.05%股权,最终凌云光将持有JAI A/S 100%股权。此次交易的资金来源为自有或其他方式筹集资金。JAI A/S作为全球机器视觉行业领先者,公司总部位于丹麦,研发与生产位于日本,其主要从事工业面阵扫描和线阵扫描相机的设计、研发、生产和销售。此次收购范围包括JAI 所有工业相机业务。

根据凌云光所披露的协议主要条款,本次交易支付方式为买方应通过电汇方式向卖方代表支付购买价格至卖方银行账户,与资金转账有关的任何转账费用应由买方支付,不得从支付给卖方的金额中扣除。其他关于支付现金的来源公告中暂未披露。而实操中,在收购资金的来源层面,以上市公司为例,除自有资金外还有通过发行股份募集配套资金、跨境融资担保的方式来取得收购境外标的的资金。
(一) 以发行股份募集资金取得出海资金
境内上市公司在募集资金进行海外投资时需关注证监会的审核以及相关部门对收购项目的审核。证监会监管层面,以《上市公司重大资产重组管理办法(2023修订)》《上市公司监管指引第2号——上市公司募集资金管理和使用的监管要求(2022 年修订)》《监管规则适用指引——上市类第1号》以及交易所配套规则作为主要法律依据。相关部门审核层面,主要涉及发改委、商务部、银行外汇登记、境外主管机构审批。(如ODI核准/备案、QDLP/QDIE试点审批等)。证监会针对募集资金用于境外投资的监管要点主要包括以下:1
1. 原则上应当将募集资金用于上市公司主营业务,谨慎投资于全新产品业务线。
2. 除金融类企业外,募集资金不得进行财务性投资。上市公司不具有实际管理权或控制权并以获取基金投资收益为目的的投资是财务性投资。募集资金不得用于质押、委托货款等变相改变用途的担保或投资。
3. 发行股份购买资产募集配套资金不能用于补充上市公司和标的资产的流动资金。
4. 募集资金数额和投资项目应当与发行人现有生产经营规模、财务状况、技术水平和管理能力等相适应。
5. 募集资金投资项目应当符合国家产业政策、投资管理、环境保护、土地管理以及其他法律、法规和规章的规定。
6. 募集资金投资项目实施后,尽量不产生同业竞争或者对发行人的独立性产生不利影响。
7. 募集资金用于收购企业股权的,交易完成后取得标的企业的控制权的相关情况要按规定披露。募集资金用于跨境收购的,标的资产向母公司分红不应存在政策或外汇管理上的障碍。
在查询已公布的证监会问询记录后,笔者发现在境内上市公司募集资金进行境外投资时,监管部门关注点更多在于境内公司拟开展的海外业务,包括境外客户情况、境外同行业可比公司情况、境外业务毛利率水平的可持续性等等。此外监管部门还会关注募投项目是否履行相关程序,是否符合国家、地方和国外相关法律法规,是否会受到贸易摩擦、反倾销政策等影响,以上均需企业给出合理解释。
(二) 以跨境融资担保取得出海资金
无论是境内企业在跨境收购前拟通过其境外全资主体完成,亦或是出海完成后境外的公司运营,以上均可能存在企业需通过跨境融资贷款实现境内资金出境支付,其中适用较多的即为内保外贷模式。
如深圳市海普瑞药业集团股份有限公司(证券代码:002399,以下简称“海普瑞”)通过其美国全资子公司HEPALINK USA INC.(以下简称“美国海普瑞”)收购肝素原料药生产的同行SPL Acquisition Corp.,收购价款除了超募资金及自有资金,还包括跨境银行贷款。海普瑞向境内招商银行股份有限公司深圳新时代支行申请由其向境外银行/离岸银行(受益人)开立融资性保函或备用信用证,并由美国海普瑞基于该融资性保函或备用信用证向境外银行/离岸银行(受益人)申请贷款,海普瑞向招商银行新时代支行提供最高不超过3亿美元的连带责任保证作为反担保。
针对内保外贷的定义,《跨境担保外汇管理规定》第三条给出了明确规定,内保外贷是指担保人注册地在境内、债务人和债权人注册地均在境外的跨境担保。在采取内保外贷进行融资的前提下,企业需着重关注银行以及国家外汇管理局的监管。《国家外汇管理局综合司关于完善银行内保外贷外汇管理的通知》特别明确指出,银行办理内保外贷业务时,应严格审核债务人主体资格的真实合规性,并留存相关审核材料备查。如果债务人为境内居民直接或间接控制的境外机构,银行应重点审核其是否符合境外投资相关管理规定。此外,内保外贷项下资金如用于直接或间接获得对境外其他机构的股权(包括新设境外企业、并购境外企业和向境外企业增资)或债权,该投资行为应当符合国家关于境外投资的相关政策导向,并符合国内相关部门有关境外投资的规定。另根据《跨境担保外汇管理规定》第九条的规定,内保外贷合同签订后,境内担保人应办理内保外贷登记。担保人为银行的,由担保人通过数据接口程序或其他方式向外汇局报送内保外贷业务相关数据。担保人为非银行金融机构或企业的,应在签订担保合同后15个工作日内到所在地外汇局办理内保外贷签约登记手续。内保外贷登记不属于合同的生效要件,未办理登记不影响内保外贷合同发生效力,但需注意未办理登记将影响担保履约,以及面临因违反外汇监管规则被处罚的风险。
(三) 以多种资金安排组合方式取得出海资金
无论是本文前述提到的凌云光收购JAI A/S完成出海的案例以及海普瑞收购SPL Acquisition Corp.,完成出海的案例,亦或是其他上市公司在跨境收购时公开披露的资金安排信息,我们发现企业在收购资产数额较大的交易中均会采取多种方式组合使用以达到“蛇吞象”的结果。最经典的案例即为西王食品股份有限公司(证券代码:000639,以下简称“西王食品”)以55倍的杠杆收购加拿大Kerr Investment Holdings Corp.(以下简称“Kerr”)达成国内首例杠杆跨境收购的案例。该案例中西王食品联合春华景禧(天津)投资中心(有限合伙)(以下简称“春华资本”)共同设立境内合资公司西王食品(青岛)有限公司(以下简称“西王青岛”),其中西王食品持股75%,春华资本持股25%。西王青岛在加拿大设立全资子公司Xiwang Iovate Holdings Company Limited(加拿大SPV1),后者再设立全资子公司Xiwang Iovate Health Science International Inc.(加拿大SPV2)。由加拿大SPV2收购标的公司Kerr 80%的股权。标的公司首期 80%股权收购完成后,西王食品将继续完成标的公司剩余20%股权的收购。

根据公开披露的信息,本次交易标的公司100%股权的基础交易价格为7.3亿美元(折合人民币约为487,537.80万元),为全现金收购,资金来源为西王食品自有资金、春华资本的自筹资金以及其他法律法规允许的方式筹集的资金,具体如下:
1. 西王食品与春华资本向西王青岛出资以支付本次收购交易对价
根据西王食品与春华资本签署的《投资协议第二修正案》,西王食品及春华资本按照其各自持股比例向西王青岛增资,增资后西王食品对西王青岛出资为人民币169,275万元,春华资本对西王青岛出资为人民币56,425万元,增资后西王青岛注册资本总计为人民币225,700万元,折合美元约为 3.29 亿元。西王食品与春华资本向西王青岛出资将用于支付首期收购股权对价自有资金2.40亿。
2. 西王青岛通过贷款筹集部分交割对价
西王食品、西王青岛与西王集团、合伙企业及南洋银行签署《南洋商业银行(中国)有限公司委托贷款协议》,约定合伙企业委托南洋银行向西王青岛发16.75亿元人民币的贷款用于收购标的公司股权,西王青岛有权在借款期限内提前还款。2016年10月27日,西王青岛与招商银行股份有限公司青岛分行签署《担保协议》(532LG1600013号),西王青岛在招商银行股份有限公司青岛分行处开立保证金账户并存入人民币169,610万元保证金,招商银行股份有限公司青岛分行同意为西王青岛或加拿大SPV2向招商银行股份有限公司离岸金融中心开具24,967万美元的保函。2016年10月28日,加拿大SPV2与招商银行股份有限公司签署《离岸授信协议》(2016离字第102801号),约定招商银行股份有限公司通过离岸金融中心向加拿大SPV2提供25,000万美元的授信额度。2016年10月28日,加拿大SPV2取得招商银行股份有限公司离岸金融中心贷款24,967万美元,用以支付本次交易首次收购股权对价。加拿大SPV2取得SPV1注入的32,867万美元和招商银行股份有限公司离岸金融中心贷款24,967万美元,合计为57,834万美元,用于支付本次交易首期收购股权对价。
3. Earn-out业绩分期支付
本次收购中,还有一个极为巧妙的安排,是将剩余20%股份以后续分期购买的形式留存,以Earn-out方式支付。
a) 交割日周年届满至之后的90日内,西王食品应向交易对方支付标的公司交割日满第一个12个月期间内EBITDA×10×5%以受让其所持标的公司剩余20股B类普通股 25%;
b) 交割日两周年届至之后的90日内,西王食品应向交易对方支付标的公司交割日满第二个12个月期间内 EBITDA×10×5%以受让其所持标的公司剩余20股B类普通股25%;
c) 交割日三周年届至之后的90日内,西王食品应向交易对方支付标的公司交割日满第三个12个月期间内EBITDA×10×10%以受让其所持标的公司剩余20股B类普通股50%。
二、非现金支付收购境外资产达成出海
除前述通过现金支付对价获取境外标的资产的方式外,在跨境出海收购中亦存在非现金支付进而获取境外标的资产的方式,如跨境换股以及本文开篇所提到的Newco交易模式。
(一) 跨境换股
跨境换股这一概念来源于《关于外国投资者并购境内企业的规定(2009修订)》(以下简称“《并购规定》”)第二十七条的规定,是指境外公司的股东以其持有的境外公司股权或者境外公司以其增发的股份作为支付手段,以此购买境内公司股东的股权或者境内公司增发的股份。

跨境换股从理论层面可以达到整个交易流程不存在现金支付的情形,但实操中考虑到所收购的境外企业均为净资产数额较大的优质上市公司,若仅依靠境内公司发行股份购买可能造成境内公司实控人股份被稀释过多进而丧失控制权,故实践中跨境换股的方案通常以发行股份购买资产并同步募集配套资金,以股份对价+现金对价的形式完成收购。另一方面,从法规和实操层面,跨境换股的交易方式虽具有一定的法律规制基础,且不乏成功实施的市场案例,如上海莱士收购GDS、环旭电子收购FAFG等,但跨境换股这一模式在国内尚未形成统一的具有标准指导意义的交易方式。
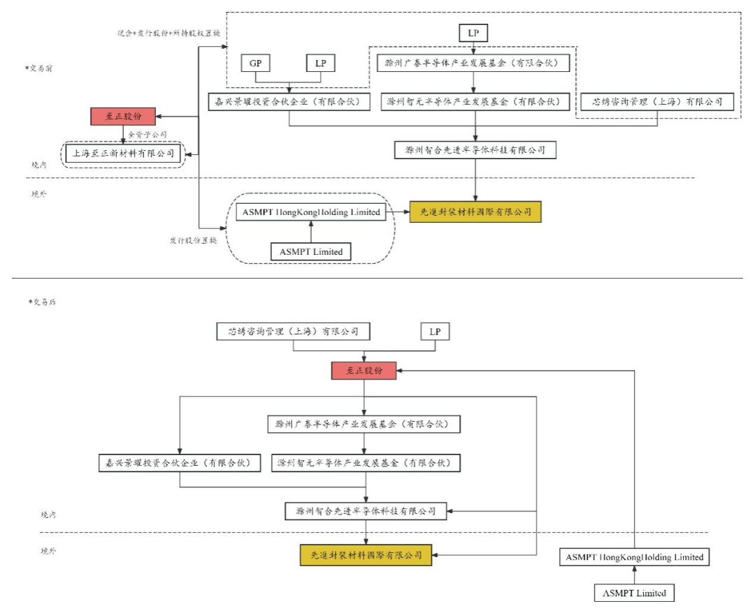
最近采用此模式出海的案例,如深圳至正高分子材料股份有限公司(证券代码:603991,以下简称“至正股份”)于2024年10月发布公告称,其将收购注册在香港的先進封裝材料國際有限公司(港股上市公司ASMPT Limited的子公司),本次交易后港股上市公司ASMPT Limited作为至正股份持股比例不低于20%的股东。此次跨境换股涉及A股公司收购港股上市公司资产,兼顾两地信息披露,属于境外投资者以境外股权换取A股上市公司股权。

本次收购后,香港上市公司ASMPT Limited将持有至正股份不低于20%的股份,在至正股份所公开披露的预案中未将商务部审批作为明确的待履行程序,而在至正股份与先進封裝材料國際有限公司签署的《回购协议》中,则将商务部对跨境换股的批准或不提出异议作为了交割先决条件,对于最终的审批口径,尚待后续披露明确。
另外,在跨境换股的法律规制层面,自商务部、证监会、国资委、国家税务总局、市监总局、国家外汇管理局于2024年11月1日公布《外国投资者对上市公司战略投资管理办法(2024)》(以下简称“《新战投办法》”)后,跨境换股类交易迎来新的转机。笔者将通过比较《并购规定》以及《新战投办法》,分析《新战投办法》实施后可能对跨境换股所产生的影响。
_ | 《并购规定》时代 | 《新战投办法》时代 |
对跨境换股所并购的境外公司要求 | 第二十八条:本章所称的境外公司应合法设立并且其注册地具有完善的公司法律制度,且公司及其管理层最近3年未受到监管机构的处罚;除本章第三节所规定的特殊目的公司外,境外公司应为上市公司,其上市所在地应具有完善的证券交易制度。 | 第七条:外国投资者以其持有的境外公司股权,或者外国投资者以其增发的股份作为支付手段对上市公司实施战略投资的,还应当符合以下条件: (一)境外公司依法设立,注册地具有完善的公司法律制度,且境外公司及其管理层最近3年未受到境内外监管机构重大处罚;战略投资通过协议转让方式实施的,境外公司应当为上市公司; (二)外国投资者合法持有境外公司股权并依法可转让,或者外国投资者合法增发股份; (三)符合《中华人民共和国证券法》《中华人民共和国公司法》及国务院、国务院证券监督管理机构、证券交易所、证券登记结算机构的相关规定; (四)符合国家对外投资管理有关规定,完成相关手续。 |
对跨境换股所需审批的要求 | 第三十二条:外国投资者以股权并购境内公司应报送商务部审批,境内公司除报送本规定第三章所要求的文件外,另须报送以下文件: (一)境内公司最近1年股权变动和重大资产变动情况的说明; (二)并购顾问报告; (三)所涉及的境内外公司及其股东的开业证明或身份证明文件; (四)境外公司的股东持股情况说明和持有境外公司5%以上股权的股东名录; (五)境外公司的章程和对外担保的情况说明; (六)境外公司最近年度经审计的财务报告和最近半年的股票交易情况报告。 | 第十六条:外国投资者对上市公司实施战略投资,应当按照《中华人民共和国证券法》和国务院证券监督管理机构、证券交易所的相关规定履行信息披露及其他法定义务。 |
可见,在《并购规定》时代,跨境换股这一交易模式仅可用于境外的特殊目的公司以及上市公司,而《新战投办法》实施后会对跨境换股可收购的境外公司范围予以扩大,《新战投办法》首次明确了允许用境外非上市股权跨境换股A股上市公司股权。其次,《并购规定》明确规定跨境换股的交易需报商务部审批,但《新战投办法》只强调了外国投资者的战略投资需履行上市公司的信息披露义务未明确指出跨境换股应报送商务部审批。除此之外,《新战投办法》对外国投资者投资中国境内A股上市公司中所涉的外国投资主体、外国投资者实有资产总额、交易后外国投资者持有境内公司股权比例、外国投资者锁定期等均予以放宽,而跨境换股这一交易模式的核心逻辑在于双向收购,虽表面为境内企业对境外企业的收购,但实质上也存在外国投资者获取境内公司股权的交易因素,因此《新战投办法》的实行将意味着跨境换股这一跨境收购方式将更加灵活多样化。
(二) 其他非股份支付对价达成出海
随着国内的医药企业正积极谋划全球产业布局,以管线(研发新药物时所采取的一系列步骤和流程)资产分拆的交易模式渐渐被资本采用,国内医药企业通过在境外新设一家法人实体(即:Newco),境内医药公司和境外投资方共同持股Newco,境内医药公司将其管线的全球或海外权益授权给Newco,后由Newco利用其所有资源专注于该管线资产的研发和商业化。不同于此前仅将项目授权给其他药企做后期临床研发和上市销售,国内药企按里程碑模式获得各阶段临床成果一定销售分成的license-out交易模式,新衍生的Newco模式将使得企业及投资人不仅能获得许可费用的收益,还能直接分享Newco未来通过融资、上市、回购等多种收益或退出渠道所产生的收益。

除本文开头所提到的康诺亚以Newco的模式达到CM336出海的目的外,其他国内的医药企业也在逐渐谋求以Newco的形式完成出海,如南京维立志博生物科技股份有限公司(以下简称“维立志博”)与风险投资公司Aditum Bio基于维立志博CD19xBCMAxCD3三特异性T细胞衔接器抗体LBL-051成立新药研发公司Oblenio Bio,并达成了独家选择权及许可协议,共同推进LBL-051进入临床研究。根据协议,维立志博授予该Oblenio Bio在全球范围内开发、生产和商业化LBL-051的独家选择权和许可,并有权获得3,500万美元的首付款和近期付款,在达成开发、监管注册、销售里程碑事件后,维立志博还将有权获得最高达5.79亿美元的总交易额款项,以及未来产品的销售分成。上述交易总额最高可达到6.14亿美元,同时维立志博则有权获得Oblenio Bio的股权。
从现有的交易案例来看,境内医药企业一般不会控股Newco,目前实操中所持有的股权比例一般在20%-30%之间。此外,在Newco模式中,境内企业的管线权益安排是交易的重点,管线的知识产权分拆、财务安排以及未来的Newco承接的权利与义务等方面,均需要专业的中介机构给出妥善的指导意见。
三、结语
综上所述,在当今企业出海的又一潮头下,出海模式依旧呈现出多样化发展的趋势,无论本文所提及的直接投资或跨境换股,亦或是本文尚未提及的债券发行或境外上市,企业均可按照其商业安排完成出海之目的。同时,国内政策监管的逐步放宽,也为国内企业拓展国际市场提供了更加开放和包容的环境。但在此环境下,如何有效了解规则并使用规则,以合规的方式完成境内外监管机构的审批或备案以最快速度落地出海商业安排,现已成为企业于出海前必须考虑的关键因素。在这一过程中,专业律师的提前介入能够为企业争取最大化利益,能够让企业更稳健、更高效地实现国际化发展目标,避免出海过程中出现合规阻碍。
参考资料:
1.尚普IPO咨询,《募集资金涉及海外投资项目注意事项》。
上一篇: 已经是第一篇了
下一篇: 已经是最后一篇了
推荐文章
相关律师
张逸轩
zhangyixuan@zhongyinlawyer.com
-合伙人
程昊然
chenghaoran@zhongyinlawyer.com
-执业律师