一纸户口千金重——北京户口引发的劳动争议纠纷透视
2025.06.26
作者: 中银律师事务所 杨保全、王雪缘
一、北京地区劳动合同中涉及户口条款的法律效力与司法裁判规则
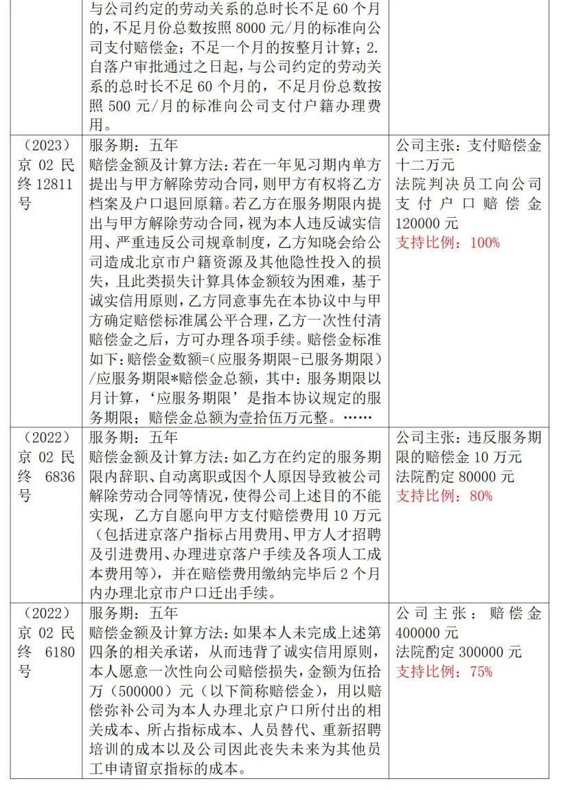
劳动合同中涉及北京户口的条款,特别是关于服务期、违约金和赔偿金的约定,是此类劳动争议的核心。其法律效力与司法裁判规则,直接决定了案件的走向。 1、“户口违约金”条款的效力认定:为何通常被判无效? 用人单位在为劳动者办理北京户口后,常约定若劳动者未满服务期离职,需支付一定数额的“违约金”。然而,此类“户口违约金”条款在司法实践中通常被认定为无效。其主要法律依据在于《中华人民共和国劳动合同法》的相关规定: 《劳动合同法》第二十二条规定,用人单位为劳动者提供专项培训费用,对其进行专业技术培训的,可以与该劳动者订立协议,约定服务期。劳动者违反服务期约定的,应当按照约定向用人单位支付违约金。违约金的数额不得超过用人单位提供的培训费用。用人单位要求劳动者支付的违约金不得超过服务期尚未履行部分所应分摊的培训费用。 《劳动合同法》第二十三条规定,用人单位与劳动者可以在劳动合同中约定保守用人单位的商业秘密和与知识产权相关的保密事项。对负有保密义务的劳动者,用人单位可以在劳动合同或者保密协议中与劳动者约定竞业限制条款,并约定在解除或者终止劳动合同后,在竞业限制期限内按月给予劳动者经济补偿。劳动者违反竞业限制约定的,应当按照约定向用人单位支付违约金。 《劳动合同法》第二十五条明确规定:“除本法第二十二条和第二十三条规定的情形外,用人单位不得与劳动者约定由劳动者承担违约金。” 基于上述规定,为劳动者办理户口显然不属于《劳动合同法》允许用人单位与劳动者约定违约金的两种法定情形(即专项培训和竞业限制)。因此,用人单位以办理户口为由设定的违约金条款,因违反了法律的强制性规定,通常被司法机关认定为无效。 北京法院的诸多判例也印证了这一观点,典型案例: (2021)京01民终11216号:法院明确指出,《落户协议书》虽为独立协议,但其内容与劳动合同密切相关,应适用《劳动合同法》。协议中关于服务期及违约金的约定,不属于法定的两种例外情形,违反了《劳动合同法》第二十五条的强制性规定,应属无效。 (2020)京0115民初12572号:法院驳斥了用人单位关于“双方关于员工工作未满服务期提出离职需要支付违约金”的主张,明确相关约定违反上述法律,故条款无效。 2、与户口挂钩的“服务期”约定:效力如何? 虽然直接约定“户口违约金”条款无效,但用人单位与劳动者就办理户口而约定一定服务期限(例如承诺为单位服务五年)的效力问题,则需要区分看待。这种服务期约定不同于《劳动合同法》第二十二条规定的基于专项培训的服务期,后者有明确的法律依据和违约金限制。 在司法实践中,单纯的服务期约定本身并不当然无效。法院通常认为,用人单位为劳动者解决北京户口付出了成本和资源,期望劳动者能提供一段时期的稳定服务,这种期待具有一定的合理性。因此,双方基于真实意思表示约定的服务期限,可以作为衡量劳动者是否履行了相应承诺、是否构成了对用人单位信赖利益的损害,以及在后续判断是否应承担赔偿责任时的重要参考因素。换言之,服务期约定虽然不能直接导出“违约金”的支付义务,但它构成了判断劳动者行为是否违反诚实信用原则的基础,并可能影响赔偿金数额的酌定。 3、“赔偿金”请求:用人单位的主要救济途径及其法律依据 在“户口违约金”条款被认定无效的背景下,用人单位若因劳动者在获得户口后未满服务期即离职而遭受损失,其主要的救济途径是向劳动者主张“赔偿金”。这一路径的法律依据和裁判规则在北京地区的司法实践中已逐渐清晰和统一。 (1)核心法律依据: 《北京市高级人民法院、北京市劳动人事争议仲裁委员会关于审理劳动争议案件解答(一)》(京高法发〔2024〕534号)第82条明确规定:“用人单位为其招用的劳动者办理了本市户口,双方据此约定了服务期和违约金,用人单位要求劳动者支付违约金的,如何处理?用人单位为其招用的劳动者办理了本市户口,双方据此约定了服务期和违约金,用人单位以双方约定为依据要求劳动者支付违约金的,不应予以支持。确因劳动者违反了诚实信用原则,给用人单位造成损失的,劳动者应当予以赔偿。” (2)诚实信用原则的适用: 诚实信用原则是《民法典》确立的基本原则,也贯穿于劳动关系的始终。在户口相关的劳动争议中,法院会重点审查劳动者的行为是否违反了诚实信用原则。具体而言,以下情形可能被认定为违反诚实信用原则: 恶意获取户口后迅速离职:劳动者明知北京户口的稀缺性以及用人单位为其办理户口的目的在于建立长期稳定的劳动关系,却在获得户口后极短时间内(如几个月内)无正当理由(如用人单位严重违约、不可抗力等)即提出离职。 入职或户口办理过程中的欺诈行为:劳动者在应聘或办理户口过程中,向用人单位提供了虚假的学历、履历、婚姻状况等重要信息,而这些信息直接影响了用人单位的录用决策或户口办理资格。 其他明显违背诚信的行为:例如有证据表明劳动者在入职前即有获取户口后立即跳槽的计划和意图。 法院在认定是否违反诚实信用原则时,会综合考量劳动者的主观意图、离职原因的合理性、离职时间的节点(与户口办结时间的间隔)、用人单位是否存在过错等多种因素。用人单位需提供相应证据证明劳动者存在上述行为。 (3)用人单位“损失”的构成与证明 根据《北京市高级人民法院、北京市劳动人事争议仲裁委员会关于审理劳动争议案件解答(一)》(京高法发〔2024〕534号)第82条之规定,劳动者因违反诚实信用原则给用人单位“造成损失的”,应当予以赔偿。因此,用人单位主张赔偿金,必须证明其实际遭受的损失。 实践中,用人单位可能主张的损失类型包括: 直接损失:这是指用人单位为给劳动者办理户口而实际支付的、可以量化的费用。例如,支付给第三方人力资源服务机构的户口办理服务费(需有合同和发票证明)、政府部门收取的与户口办理相关的行政事业性收费(如有凭证)。这类损失相对容易证明,法院也较易支持。 间接损失/机会成本:这类损失的认定和证明难度较大,法院审查也更为严格。 Ø 户口指标的稀缺性价值:北京户口指标本身具有稀缺性,用人单位的指标数量有限。员工提前离职可能导致该指标作废或无法按计划用于引进其他急需人才,从而造成机会损失。但这种价值难以精确量化,法院通常不会直接支持一个抽象的“指标价值损失”,而是可能将其作为酌定赔偿金额的一个背景因素。 Ø 重新招聘和培养成本:因员工离职,用人单位需要重新招聘和培养具有同等资历和技能的人才,这会产生招聘广告费、猎头费、新员工培训费等。这些费用需要有实际发生的证据支持,并且要证明其与原员工离职的直接关联性。 Ø 对单位正常经营或项目进展的影响:如果离职员工担任关键岗位,其突然离职可能导致项目延期、客户流失、业务中断等,从而给用人单位造成经济损失。这类损失的证明要求较高,需要提供严密的证据链,排除其他可能导致损失的因素。 用人单位在主张损失时,必须提供充分、有效的证据。对于间接损失和机会成本,由于其不确定性和难以量化的特点,法院往往持非常谨慎的态度,一般不会全额支持,更多的是将其作为酌情考量赔偿数额的一个因素。如果用人单位无法提供有效的损失证据,其赔偿请求可能难以获得支持,或者仅能获得象征性的赔偿。 (4)法院酌定赔偿金额的核心考量因素: 由于“户口违约金”条款无效,且用人单位的实际损失(尤其是间接损失)往往难以精确计算和证明,法院在确定赔偿金额时,通常会行使酌定权,综合考量以下因素: 约定的服务期限与实际履行期限:劳动者已履行的服务期占约定服务期的比例是一个重要参考。未履行服务期的比例越高,可能酌定的赔偿比例也相对较高。 劳动者离职的原因、过错程度:劳动者是无正当理由恶意离职,还是因用人单位存在过错(如未按约定提供劳动条件、降薪等)或双方协商一致离职,将直接影响赔偿责任的认定和金额。 用人单位为办理户口所付出的实际成本和投入:有证据证明的直接支出是法院考量的重要基础。 户口指标对用人单位的价值和获取难度:虽然难以直接量化,但法院会考虑单位性质(如高新技术企业、重点扶持单位等,其户口指标可能更为珍贵)、行业特点等因素,对户口指标的相对价值进行评估。 劳动者的薪酬水平、职位层级:一般来说,职位越高、薪酬越高的劳动者,其提前离职可能给单位造成的损失也相对较大,但这并非绝对。 双方在合同/协议中关于损失赔偿的约定:即使名为“违约金”的条款因违反《劳动合同法》第二十五条而整体无效,但其中约定的数额或计算方式,有时也可能被法院作为酌定赔偿金额的一个参考因素,尤其是在该约定相对合理的情况下。但法院有权根据实际情况进行调整,不一定会完全按照约定判赔。 公平原则和利益平衡:法院会在保护用人单位因提供稀缺资源而产生的合理信赖利益与保护劳动者自主择业权之间进行平衡,避免判决结果对任何一方造成显失公平的后果。 地区经济发展水平和生活成本:虽然不直接言明,但北京地区较高的生活成本和户口的高附加值,客观上可能影响法院对赔偿数额的心理预期。 笔者检索了北京市近年来关于落户违约赔偿的司法案例,综合分析发现赔偿金额的司法酌定范围较广,法院在酌定赔偿数额时,会根据案件的具体情况进行个案裁量,没有一个固定的计算公式。下面为选取的部分案例,以便提炼裁判机构对于落户违约赔偿金额问题的支持程度。


综合检索的相关案例分析,北京地区涉及户口指标的赔偿金额尚未形成统一标准化规定。从司法实践来看,赔偿金额从3万到30万不等,具体数额受多重因素影响呈现显著差异。其中,服务期实际履行比例构成核心裁量要素,表现为服务期履行时间越短,司法裁判中支持的赔偿比例及金额越高;而双方约定的赔偿金额标准亦对法院最终认定产生重要影响,成为裁判考量的关键依据。此外,个案中员工的实际服务年限、主观过错程度、户口指标获取成本等因素,均可能导致不同案件的赔偿结果呈现差异化特征。
二、风险防范与合规建议:用人单位与劳动者如何“避坑”?
北京户口相关的劳动争议不仅耗时费力,也可能对劳资双方的声誉和利益造成损害。因此,从源头上防范风险、进行合规操作至关重要。 1、对用人单位的建议 (1) 协议设计的合规性: 审慎设计与户口相关的服务期约定和损失赔偿条款。明确约定服务期限,例如3年、5年。 避免使用“违约金”字眼。应明确表述为:若劳动者未能履行约定的服务期限,且其行为构成违反诚实信用原则并给单位造成实际损失的,劳动者应承担相应的赔偿责任。 可尝试在协议中列举可能发生的损失构成(如为办理户口支付的第三方服务费、因指标浪费可能产生的重置成本、合理的招聘和培训替代人员的费用等),但需强调这些仅为例举,具体赔偿数额需根据实际损失确定,并注意其合理性,避免约定畸高数额。 所有约定应基于公平合理、双方协商一致的原则,并以书面形式固定。 (2)成本记录与证据固定: 清晰、规范地记录为员工办理户口所付出的各项直接成本,如支付给第三方机构的费用 (保留合同、发票、付款凭证)、政府部门收取的行政事业性收费(保留票据)等。 对于劳动者可能违反服务期约定、违反诚实信用原则的行为,应注意及时收集和固定证据。例如: Ø 劳动者提出的书面辞职申请(注明离职原因和日期)。 Ø 与劳动者就离职事宜的沟通记录(邮件、微信记录等,注意取证的合法性)。 Ø 证明岗位空缺、启动重新招聘的内部文件或公开招聘广告。 Ø 为招聘替代人员实际发生的费用凭证。 (3) 入职前的背景调查与诚信沟通: 在法律允许的范围内,对拟录用并计划为其办理户口的人员进行必要的背景调查,核实其学历、工作经历等信息的真实性。 在招聘和入职环节,就北京户口的珍贵性、单位为其办理户口的投入、服务期的要求以及提前离职可能产生的赔偿责任等,与劳动者进行充分、明确的沟通,并最好将核心内容书面化,由劳动者签字确认知晓。 (4) 争议发生后的应对策略: 一旦发生劳动者在服务期内提出离职的情况,首先尝试与劳动者进行友好协商,了解其真实离职原因,探讨和平解决的可能性(如适当降低赔偿要求、约定分期支付等)。 协商不成,应及时寻求专业劳动法律师的帮助,全面评估通过劳动仲裁或诉讼途径主张赔偿权利的可行性、风险及预期结果。 在律师指导下,积极、全面地准备和梳理证据材料,特别是关于劳动者违反诚实信用原则和单位实际损失的证据。 (5) 关注最新司法动态: 持续关注北京地区法院及劳动仲裁机构关于此类案件的最新裁判观点、指导性文件和典型案例,以便及时调整内部的人力资源管理制度和相关协议文本,确保合规性。 2、对劳动者的建议 (1) 审慎评估与签约: 在签订任何涉及北京户口及服务期的协议(无论是劳动合同条款还是单独的《服务期协议》)前,务必仔细阅读每一条款的具体内容,特别是关于服务期限、提前离职的责任(尤其是可能涉及的赔偿金额或计算方式)等。 充分了解北京户口的价值以及用人单位可能为此付出的成本。对服务期要求有清晰地认识,并结合自身职业发展规划进行审慎评估。 如有任何疑问或不确定的地方,不要草率签字,可以要求用人单位进行解释说明,必要时寻求专业劳动法律师的咨询。 (2) 诚信履约是根本: 珍惜来之不易的北京户口指标和工作机会。理解用人单位提供户口往往是基于对员工作为长期稳定核心力量的期待和投入。 尽可能按照协议约定履行服务期限。这不仅是法律和合同的要求,也是职业道德和诚信的体现。 避免因短期内的个人利益或轻率决定而随意离职,这不仅可能引发法律纠纷和经济赔偿责任,也可能对个人职业声誉造成负面影响。 (3) 保留重要证据: 在履约过程中,注意妥善保管与户口办理相关的文件(如《接收函》复印件、落户相关通知等)、劳动合同、服务期协议、薪资发放记录、工作表现证明(如绩效考核结果、表扬信等),以及与用人单位就工作安排、待遇、离职等重要事项进行沟通的书面记录(如邮件、正式函件等)。这些材料在发生争议时可能成为重要的证据。 (4) 正当理由与沟通: 如果确实因为无法克服的困难(如家庭重大变故需要迁徙)、用人单位存在严重违反劳动合同约定的行为(如长期拖欠工资、未按规定缴纳社保、提供恶劣劳动条件等)或者其他不可抗力因素,导致确实无法继续履行服务期,应尽早坦诚地与用人单位进行沟通。 在沟通过程中,说明具体情况,提供相关证明材料,争取与用人单位协商一致,达成双方都能接受的解决方案(如协商解除劳动合同、适当减免赔偿责任等)。注意保留沟通过程的记录。 (5) 合法理性维权: 如果用人单位提出的“违约金”或“赔偿金”数额畸高,或者以不办理离职手续、不转移档案社保等方式施压,劳动者应了解自身享有的合法权益。 可以首先尝试与用人单位协商,如协商不成,应通过法律途径维护自身权益。在维权过程中,保持理性,依法行事。
三、结语:在法律框架内寻求平衡,共筑和谐劳动关系
北京户口所引发的劳动争议,核心在于其承载的稀缺社会资源与劳动者自主择业权之间的张力。通过对相关法律法规、司法解释尤其是北京地区最新司法实践的梳理与剖析,我们可以看到,法律在努力寻求一种平衡:既要承认和保护用人单位因投入稀缺资源(如北京户口指标)为劳动者创造特殊利益后,其合理期待劳动者提供一段稳定服务的信赖利益,以及在劳动者违反诚实信用原则并造成实际损失时获得相应赔偿的权利;同时,也要严格遵循《劳动合同法》关于违约金的限制性规定,防止用人单位通过不当的“户口条款”过度束缚劳动者的择业自由,维护劳动者的基本权益。 《北京市高级人民法院、北京市劳动人事争议仲裁委员会关于审理劳动争议案件解答(一)》第八十二条的规定,为北京地区处理此类争议提供了更为明确和统一的指导。它重申了“户口违约金”条款的无效性,但同时肯定了在劳动者违反诚实信用原则并给用人单位造成损失的前提下,用人单位主张“赔偿金”的合法路径。然而,损失的认定、赔偿金额的酌定,依然是司法实践中的难点,考验着法官和仲裁员的裁量智慧,也对劳资双方的证据意识和法律素养提出了更高要求。 对于用人单位而言,关键在于合规设计协议条款,注重实际损失的证据固定,并对户口指标的投入与产出有合理的预期。对于劳动者而言,则应充分认识到北京户口的价值和所附带的诚信履约责任,审慎对待服务期承诺。双方都应增强法律意识,恪守诚实信用原则,这不仅是法律的基本要求,更是从源头上减少此类争议、构建和谐稳定劳动关系的基石。 展望未来,随着中国户籍制度改革的逐步深化和人才流动政策的不断调整,北京户口的价值和获取方式可能会发生变化,这或将对此类劳动争议的形态和焦点产生影响。 我们期待立法或司法解释层面能够针对“损失范围的界定”“赔偿标准的细化”等具体问题出台更具操作性的指导意见,以进一步统一裁判尺度,提升法律适用的可预期性,从而更好地规范市场行为,促进首都地区人力资源的优化配置和劳动关系的健康发展。
上一篇: 已经是第一篇了
下一篇: 已经是最后一篇了
推荐文章
相关律师
杨保全
yangbaoquan@zhongyinlawyer.com
-高级合伙人
王雪缘
wangxueyuan@zhongyinlawyer.com
-执业律师