《北京市实施〈中华人民共和国工会法〉办法(2026修订)》重点解读与用人单位合规操作指南
2026.04.03
作者: 中银律师事务所 杨保全、王雪缘
一、总体解读:强化工会权利保障,细化用人单位合规义务
本次修订的核心导向在于进一步强化工会组织在协调劳动关系、维护职工合法权益中的作用,并相应细化了用人单位的配合与保障义务。用人单位必须清醒认识到,尊重并支持职工依法组建、参加工会活动,已不仅是倡导性要求,而是具有明确法律后果的强制性义务。任何形式的阻挠、限制或打击报复行为,都将直接触发行政乃至刑事责任。具体而言,用人单位需重点关注以下全局性合规底线: 1.保障建会权与禁止打击报复:《办法》第三条第二款明确禁止用人单位以户籍、就业形式、解除劳动合同、降低工资、不缴社保公积金等任何手段阻挠限制职工建会,亦禁止对参建职工进行打击报复。根据《办法》第五十二条,违反此规定将面临人力资源社会保障部门责令改正、提请政府处理、纳入劳动保障守法诚信档案并归集至公共信用信息平台等多重处罚,暴力威胁手段造成严重后果的还将追究刑事责任。 2.工会工作人员特别保护:《办法》第四十四条及第五十三条强化了对工会工作人员履职的保护。用人单位无正当理由不得调动依法履职的工会工作人员的工作岗位,禁止进行打击报复。违者将被责令改正、恢复原工作并赔偿损失,相关侮辱、诽谤或人身伤害行为将视情节追究治安或刑事责任。 3.法律责任全面升级:《办法》第六章“法律责任”部分,不仅衔接了《中华人民共和国工会法》的相关罚则,更结合北京实际,增加了“纳入劳动保障守法诚信档案”和“归集到公共信用信息平台”的信用惩戒措施(第五十二条、第五十五条),使得用人单位的违法行为将产生更长远、更广泛的负面影响。
二、工会组建流程:明确标准、规范程序、主动配合
《办法》对基层工会的组建条件、程序及用人单位的配合义务作出了清晰规定,用人单位应建立标准化响应流程。 (一)组建条件与形式 根据《办法》第十条,用人单位有会员二十五人以上的,应当建立基层工会委员会。不足二十五人的,可以单独建立,也可以与区域内其他单位联合建立,或选举组织员一人。同时,明确基层工会委员会有女会员十人以上的应建立女职工委员会。此条为强制性规定,符合条件的企业负有法定的建会义务。 (二)关键流程与用人单位义务 1.启动与批准:建立工会组织,必须报上一级工会批准(《办法》第十一条第一款)。上级工会有权也有责任给予帮助和指导,用人单位不得阻挠。 2.逾期建会的处理:企业、事业单位、社会组织开业或成立六个月尚未组建工会,而职工有建会意愿的,上级工会应当派员帮助和指导职工组建工会(《办法》第十一条第二款)。这意味着,即使用人单位未主动发起,只要职工有诉求,建会程序同样会在上级工会指导下启动,用人单位必须予以配合。 3.新业态用工的特殊要求:《办法》第十二条、第十三条规定了平台企业、平台用工合作企业以及劳务派遣用工形式下的工会组建与会员吸纳要求。平台企业及其合作企业有责任推动建会并吸纳平台用工劳动者加入。劳务派遣单位已建会的应吸纳被派遣劳动者加入,未建会的则由用工单位工会吸纳。这要求采用多元用工模式的企业必须将此类劳动者纳入工会工作视野,消除合规盲区。 被派遣劳动者、新业态劳动者入会规则总结归纳如下: (1)新业态(平台)劳动者:入会路径全覆盖 《办法》第十二条、第二十三条专门规制平台用工,实现应入尽入: 平台企业、合作企业:应当建立工会,主动吸纳外卖、配送、出行、运输、家政等平台劳动者入会; 劳动者可就近入会:加入平台企业工会,或工作地、居住地工会联合会/联合工会; 企业义务:不得通过算法、外包、合作模式规避建会与吸纳义务;工会可就报酬、订单分配、算法规则、劳动保护等开展集体协商。 (2)被派遣劳动者:到底加入谁的工会? 《办法》第十三条给出清晰、可执行规则,用工单位与派遣单位均无规避空间: 被派遣劳动者有权选择:在劳务派遣单位OR用工单位依法参加/组织工会; 派遣单位已建会:应当吸纳被派遣劳动者入会;可与用工单位工会签委托管理协议,明确权责; 派遣单位未建会:用工单位工会必须吸纳被派遣劳动者入会; 实务结论:用工单位不得以“是派遣工”为由拒绝其入会;派遣单位不得以“在用工单位工作”为由推诿。 4.人选限制:《办法》第九条第三款明确规定,企业主要负责人的近亲属不得作为本企业基层工会委员会成员人选。用人单位在工会选举过程中需注意此回避规定。 (三)用人单位合规操作建议 1.主动摸底与沟通:人力资源部门应定期统计职工人数,达到二十五人标准时,应主动向上级工会咨询并启动建会筹备工作。 2.提供必要支持:为工会筹备组提供必要的场地、时间等条件,配合上级工会的指导。 3.规范选举程序:确保工会委员会选举的民主、公开、合法,并注意主要负责人近亲属的回避问题。 4.建立常态化沟通机制:工会成立后,应建立与工会委员会之间的正式沟通渠道,就涉及职工切身利益的事项及时交流。
三、单方解除劳动合同提前通知工会条款深度解读与合规操作路径
《办法》第二十条对用人单位单方解除劳动合同的程序作出了堪称“革命性”的细化,将《中华人民共和国劳动合同法》第四十三条的原则性规定转化为极具操作刚性的义务,成为本次修订中对用人单位日常人事管理影响最为直接的条款。 (一)条款核心变化与法律意义 《办法》第二十条第二款规定:“用人单位单方面解除职工劳动合同时,应当提前五个工作日将理由通知本单位工会;尚未建立工会组织的,应当通知上一级工会。工会认为用人单位违反法律、法规和有关合同的,应当及时提出改正意见或者建议;工会要求重新处理时,用人单位应当研究工会的意见,并将处理结果书面通知工会。” 对比2015版,核心变化如下:
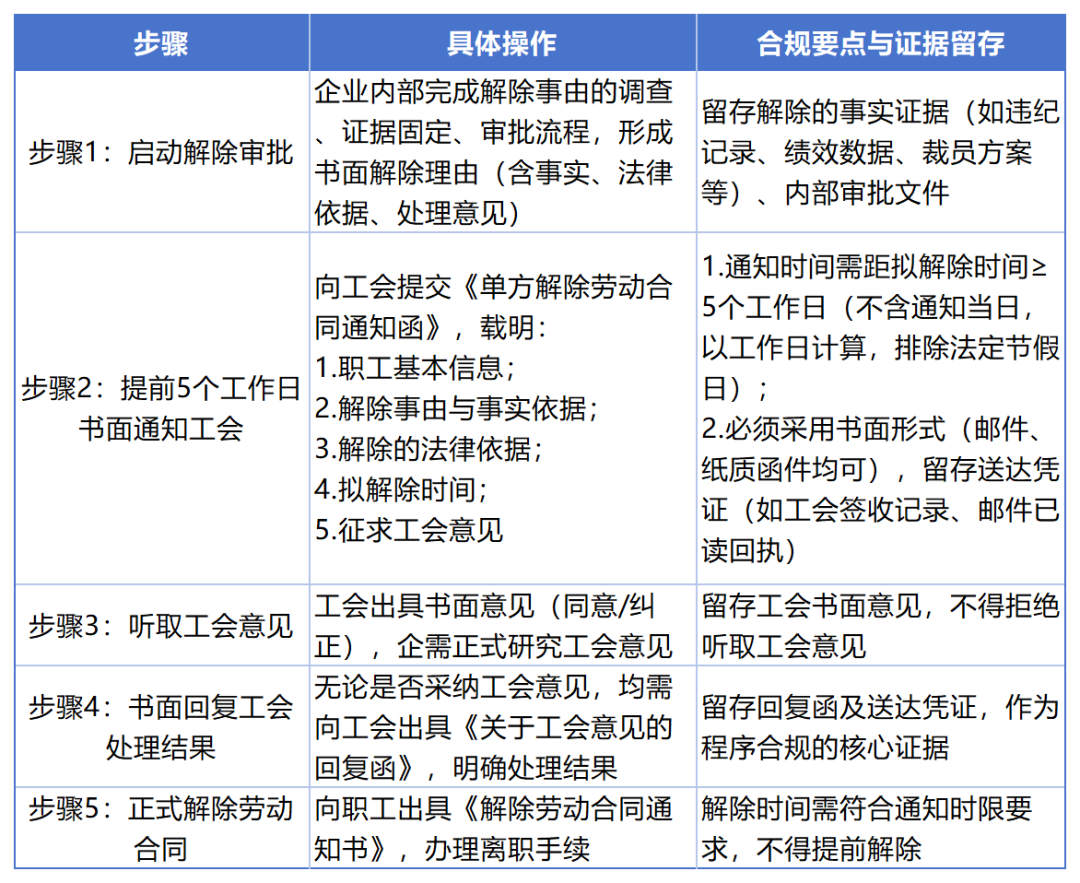
(二)程序违法的严重后果 未履行或未恰当履行此通知程序,将导致单方解除行为在法律上存在重大瑕疵: 1.解除行为可能被认定为违法,承担恢复劳动关系或高额赔偿的责任:在后续的劳动争议仲裁或诉讼中,仲裁机构或法院可能因用人单位未履行法定程序而直接认定解除行为违法。 2.引发行政调查与信用惩戒:该违法行为也可能触发人力资源社会保障部门的行政调查,并可能导致被纳入劳动保障守法诚信档案(《办法》第五十二条、第五十五条)。 (三)用人单位合规操作路径 为严格遵循此条款,用人单位应建立以下标准化流程: 1.已建立工会的企业操作流程
2.未建立工会的企业操作流程 《办法》(2026修订版)明确要求未建会企业通知上级工会,操作流程如下: (1) 完成内部解除审批与证据固定(同已建会企业); (2) 提前5个工作日,向企业所在地的街道/园区工会、区总工会等上级工会提交书面通知函(内容同已建会企业); (3) 留存上级工会的签收/回复凭证; (4) 正式解除劳动合同,办理离职手续。 特别指出的是:对于集团公司或企业集团,若下属公司尚未建立基层工会,但其上级单位(如集团总部)已建立工会的,下属公司在单方解除劳动合同时,可直接通知集团(上级)工会,该上级工会视为《北京市实施〈中华人民共和国工会法〉办法》第二十三条所指的“上一级工会”,通知该上级工会即满足法定程序要求,无需各自单独成立基层工会,也无需逐一对接街道/园区工会。下属单位可统一向集团工会发送征询函,由集团工会统一接收、研究并反馈,既满足“提前5个工作日”时限要求,也大幅降低企业管理成本。 3.特殊情形的合规处理 经济性裁员:除履行提前5个工作日通知工会程序外,仍需符合《劳动合同法》第41条的裁员程序(提前30日向工会/全体职工说明情况,听取意见,向人社部门报告),两个程序需同时满足; 试用期解除:同样需履行提前5个工作日通知工会程序,不得因试用期简化程序; 即时解除(如严重违纪):仍需提前5个工作日通知工会,不得“先解除后补通知”,补通知无法弥补程序瑕疵。 4.工会逾期未反馈意见的实务处理(最核心痛点) 实践中大量存在工会收函后不表态、不回复、不出具书面意见的情况,用人单位极易陷入程序瑕疵风险。对此,我们给出可落地、可举证的解决方案: (1)在征询函中明确“默示无异议”规则 在《征询工会意见函》中写明:“请工会在收到本函之日起X个工作日内书面反馈意见;逾期未书面回复的,视为工会对本次解除事宜无异议。” 该约定不违反法律强制性规定,在仲裁/诉讼中可作为“已履行通知义务、工会未提出异议”的关键证据。 (2)固定“已送达、未回复”的完整证据链 邮件已读/签收记录、函件送达回执、聊天记录、通话录音等,均可证明工会已收函且未提出反对意见。 (3)即便工会未回复,用人单位仍可推进解除 只要履行提前5个工作日书面通知+证据留存+默示条款约定,即满足法定程序要求,无需反复催促工会,也无需强制等待书面意见。
四、针对工会人员因履职被解除的特殊法律责任
《办法》第五十四条是本次修订中赔偿力度最大、维权路径最特殊的条款,对因职工参加工会活动或工会工作人员履行职责而被解除劳动合同的情形设定了特殊的法律责任,其性质、赔偿标准与救济途径均区别于一般违法解除情形,用人单位必须予以特别关注: 1.适用前提特殊:解除事由与“工会职责”直接相关 仅适用于:职工因参加工会活动或者工会工作人员因履行本办法规定的职责而被解除劳动合同的情形。 普通违纪、不胜任等解除,不适用本条。 2.赔偿标准高:远高于2N,可达到“年收入2倍+经济补偿” 普通违法解除赔偿金:标准为2N(2倍经济补偿金)。 本条赔偿:本人年收入的2倍(24个月工资)+依法支付经济补偿(N)。 3.维权路径特殊:劳动行政部门责令,而非直接仲裁/诉讼 维权启动方式为:向人力资源社会保障部门投诉→人社部门责令改正/赔偿,而非员工直接提起劳动仲裁。 这意味着:行政介入更早、处罚更直接、企业信用风险更高。
五、企业合规落地的整体建议
1.制度修订:修订完善内部《员工手册》或劳动合同管理制度,将“单方解除劳动合同需提前五个工作日通知工会(或上级工会)”作为强制性步骤写入,明确工会/上级工会的通知主体、时限、证据要求。 2.流程嵌入:在OA或HR审批流程中,设置“工会通知”为解除劳动合同审批节点的前置环节。未经此环节,解除决定不得进入执行阶段。 3.规范文书:制作统一的《解除劳动合同理由告知书》模板,明确载明拟解除员工的姓名、岗位、解除理由(事实与法律依据)、拟解除日期。通过可留存凭证的方式(如挂号信、电子邮件并确认收悉、专人送达签收)送达至工会。 4.预留互动时间:发出通知后,耐心等待至少五个工作日。如工会在期间内提出书面异议,应暂停解除程序,由管理层会同法务部门对工会意见进行专题研究,形成书面《处理结果告知书》回复工会。 5.未建会单位的特殊流程:明确本地区上级工会的联系方式,将通知上级工会作为标准操作。保留好所有向上级工会发送通知及接收其反馈的凭证。 6.档案管理:将《告知书》、工会反馈意见(或无意见的记录)、《处理结果告知书》等全套文件与解除劳动合同的其他材料一并归档,长期保存,以备核查。 7.加强工会协同管理:将工会纳入企业用工管理体系,通过工会开展民主管理、集体协商,降低用工争议风险。 8.开展员工与管理层培训:对HR、管理层开展新规培训,明确工会合规、解除程序等要求,避免因操作不当引发法律风险。 9.建立动态合规监控机制:关注北京市总工会、人社局的配套细则,及时调整企业合规策略,应对监管要求。
六、结语
《北京市实施〈中华人民共和国工会法〉办法(2026修订)》的施行,标志着北京市劳动关系治理进入更加强调程序正义、集体协商和民主参与的新阶段。对于用人单位而言,这既是挑战也是机遇。挑战在于合规要求更为细致,违法成本显著提高;机遇在于通过规范化的工会沟通与民主管理,有助于从根本上预防和化解劳动争议。企业要主动适应新规,将工会合规融入用工管理全流程,尤其是严格落实单方解除通知工会的法定程序,才能有效防控用工风险,构建和谐稳定的劳资关系。
上一篇: 已经是第一篇了
下一篇: 已经是最后一篇了
推荐文章
相关律师
杨保全
yangbaoquan@zhongyinlawyer.com
-高级合伙人
王雪缘
wangxueyuan@zhongyinlawyer.com
-执业律师