全国各省市加班费计算基数约定的合法性及裁审规则
2025.06.27
作者: 中银律师事务所 杨保全、丁俊奎
一、国家层面原则性规定
国家层面的法律对加班费计算基数未作统一明确规定,仅原则性要求按照“正常工作时间工资”或劳动合同约定的工资标准计算。《劳动法》第四十四条规定,用人单位应按照不低于劳动者正常工作时间工资的一定比例支付加班费。原劳动部《工资支付暂行规定》第十三条则指出,加班费计算基数应为劳动合同规定的劳动者本人日或小时工资标准。可见,国家层面倾向于尊重劳动合同的约定,但“正常工作时间工资”具体包含哪些项目,仍需各地进一步明确。
最高人民法院在相关司法政策中亦强调,加班费计算基数应为劳动者应得的工资,包括计时工资或计件工资以及奖金、津贴、补贴等货币性收入。同时,最高法允许用人单位与劳动者明确约定奖金、津贴、补贴等不作为加班工资基数,但前提是约定的正常工作时间工资不得低于当地最低工资标准。这一原则在各地裁审实践中得到了不同程度的体现。
二、各地关于加班费基数约定的规定
由于国家层面规定较为原则,各地纷纷出台地方性规定或裁审纪要,对加班费计算基数的确定规则予以细化。综合来看,各地主要采用以下几种模式:
模式一:允许约定优先。即用人单位与劳动者可以在劳动合同或规章制度中约定加班费计算基数,只要约定不违反法律强制性规定(如不低于最低工资标准),则从其约定。
模式二:按最低工资标准。某些地区规定在无约定或约定不明时,以当地最低工资标准作为加班费计算基数。
模式三:以正常劳动应得工资为基数。即按照劳动者在正常工作时间提供劳动应得的工资确定基数,通常指实际发放工资扣除加班费后的部分。
模式四:以实际工资的一定比例为基数。个别地区(如上海)规定在无约定时,以正常出勤月工资的70%作为加班费计算基数。
需要注意的是,除模式二外,其他模式下的加班费基数均不得低于当地最低工资标准。以下将按地区逐一介绍具体规定和司法实践。
北京市
北京市明确允许约定加班费计算基数,但需遵循法定规则。根据《北京市工资支付规定》第四十四条和北京市高级法院、仲裁委的解答,加班费基数按以下顺序确定:
劳动合同有约定的,按约定。如果劳动合同明确约定了加班费计算基数,则以该约定为准。但需注意,若合同同时约定以北京市最低工资或低于约定工资的标准作为基数,劳动者主张按约定工资标准计算的,应予支持。
实际履行高于约定的,视为变更。劳动者正常提供劳动且实际发放的工资高于原约定的,视为双方变更了合同约定的工资标准,应以实际发放的工资作为加班费基数。反之,若实际发放低于约定且能认定为双方变更的,也以实际发放为准。
无约定或约定不明的,以实际工资为基数。劳动合同没有明确约定工资数额或约定不明确时,应以实际发放的工资作为计算基数。用人单位按月支付的工资、奖金、津贴、补贴等均属于实际工资,应计入基数。
北京司法实践强调,加班费基数应包括“基本工资”“岗位津贴”等所有工资项目,不能仅以基本工资、岗位工资或职务工资单独一项作为基数。同时,在以实际工资作为基数时,应扣除已支付的加班费、伙食补助等不属于正常工作时间工资的部分。此外,劳动者当月的奖金若具有正常工作时间工资性质,应与当月工资合并作为基数;但用人单位不按月、按季发放的奖金,可酌情不作为基数。
案例参考:北京某科技公司与李某艳劳动争议案中,法院指出用人单位安排劳动者在非工作时间利用社交媒体工作且明显占用休息时间的,应支付加班费。虽然该案焦点在于“隐形加班”认定,但也体现了北京法院在加班费基数上的严格态度——只要存在加班事实,就应按照法定标准足额支付,基数应涵盖劳动者应得的全部工资性收入。
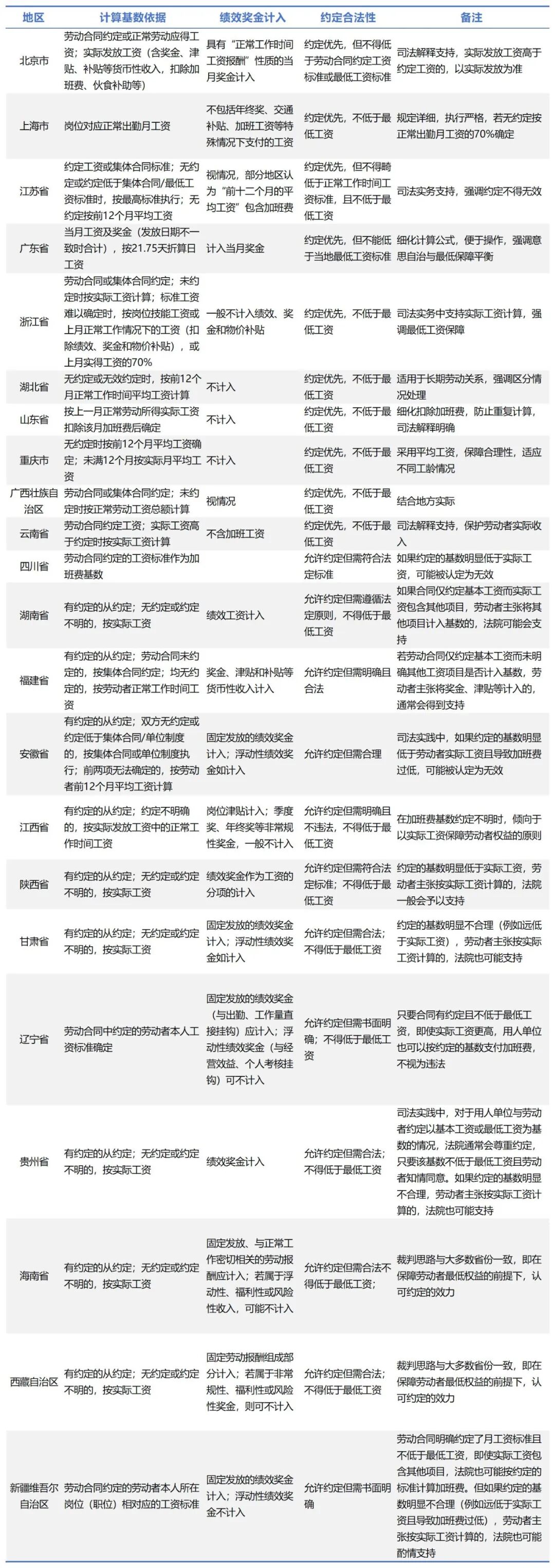
以下为全国各省市关于加班费计算基数约定的合法性及裁审规则:

三、加班费基数约定的合法性分析
综合各地规定和司法实践,用人单位与劳动者约定加班费计算基数是允许的,但必须满足以下条件才能合法有效:
1. 约定必须明确具体;
2. 约定不得违反法律强制性规定,最主要的是约定的加班费基数不得低于当地最低工资标准;
3. 约定应公平合理,虽然法律允许约定,但如果约定的基数畸低于劳动者正常工作时间的实际工资,导致加班费明显偏低,可能被认定为显失公平或违反《劳动法》保护劳动者的立法目的,从而无效;
4. 劳动者知情并同意。
需要注意的是,不同地区对约定效力的认定可能存在差异。因此,用人单位在约定加班费基数时,应充分了解当地的规定和司法口径,确保约定合法有效。
四、典型案例与裁审规则
为更直观地了解各地对加班费基数约定的裁判态度,以下列举部分典型案例和裁审规则:
案例1最高人民法院(2015)民申字第610号案(辽宁):劳动者主张用人单位应以实际工资为基数支付加班费,而用人单位以合同约定的工资标准(高于最低工资)为基数。最高人民法院裁定认为,原判决以合同约定的工资标准作为加班费基数并不违法,驳回了劳动者的再审申请。该案例确立了“约定优先,不低于最低工资即合法”的规则,具有全国指导意义。
案例2江苏苏州某劳动争议案:劳动合同约定加班费基数为1140元/月,而劳动者正常工作时间工资为3780元/月。仲裁委认定约定基数畸低,违反法律强制性规定,应属无效,裁决按3780元计算加班费。该案例表明,约定明显不合理时可认定无效,应按实际工资计算。
案例3山东高院再审案:劳动者主张应按《山东省企业工资支付规定》以实际工资为基数计算加班费,用人单位主张合同约定以基本工资为基数合法。山东高院认为地方规章非法律强制性规定,双方约定有效,支持了用人单位按基本工资计算的做法。该案例体现了尊重合同自由的裁判倾向,即使与地方规定不一致,只要不违反法律即可。
案例4湖北武汉某公司案:劳动合同约定了基本工资但未约定加班费基数,实际按低于基本工资的标准计发。法院认为加班费标准高于平时工资是对劳动者的保护,用人单位以低于基本工资的基数计算违法,判决按基本工资补足差额。该案例强调了加班费基数应至少不低于基本工资,否则侵害劳动者权益。
案例5上海一中院(2017)沪01民终3527号案:劳动合同约定月基本工资3000元为加班费基数,劳动者主张还应包括19000元现场服务费。法院认为现场服务费因工作地点不同而变化,不属于正常出勤月工资,故维持以3000元为基数的约定。
四、总结与建议
加班费计算基数的确定是劳动权益保护中的关键环节。国家法律提供了基本框架,地方规定则根据实际情况细化执行。
1、国家层面法律法规框架:
核心要求是基于“正常工作时间工资”,强调保护劳动者权益,确保加班费基数不低于最低工资标准。
允许劳动合同约定,但约定不得损害劳动者合法权益。
2、地方性规定的多样性:
地方政府结合实际出台具体实施细则,体现灵活性与保护性兼顾。
地方规定普遍支持劳动合同约定,强调不得低于最低工资标准。
地方司法实践中,实际工资、历史平均工资等多种计算方式并存。
对于奖金、津贴、补贴是否计入基数,各地规定存在差异,通常固定性、与正常劳动相关的收入计入,而非常规性、福利性收入则不计入。
3、实务操作建议:
用人单位:应在劳动合同中明确约定加班费计算基数,确保其不低于当地最低工资标准,并符合国家及地方的法律法规。对于工资构成中的各项收入,应根据其性质判断是否计入加班费基数,避免争议。定期审查并调整加班费计算基数,以适应最低工资标准的变化。
劳动者:应关注劳动合同中关于加班费计算基数的约定,了解当地的法律法规和裁审规则,核对实际工资发放情况,以便在权益受损时维护自身合法权益。
劳动保障部门:应加强指导,统一裁判标准,减少纠纷,促进和谐劳动关系的构建。
理解并遵守这些规定,对于用人单位和劳动者双方都至关重要,有助于减少劳动争议,构建稳定和谐的劳动关系。
上一篇: 已经是第一篇了
下一篇: 已经是最后一篇了
推荐文章
相关律师
杨保全
yangbaoquan@zhongyinlawyer.com
-高级合伙人